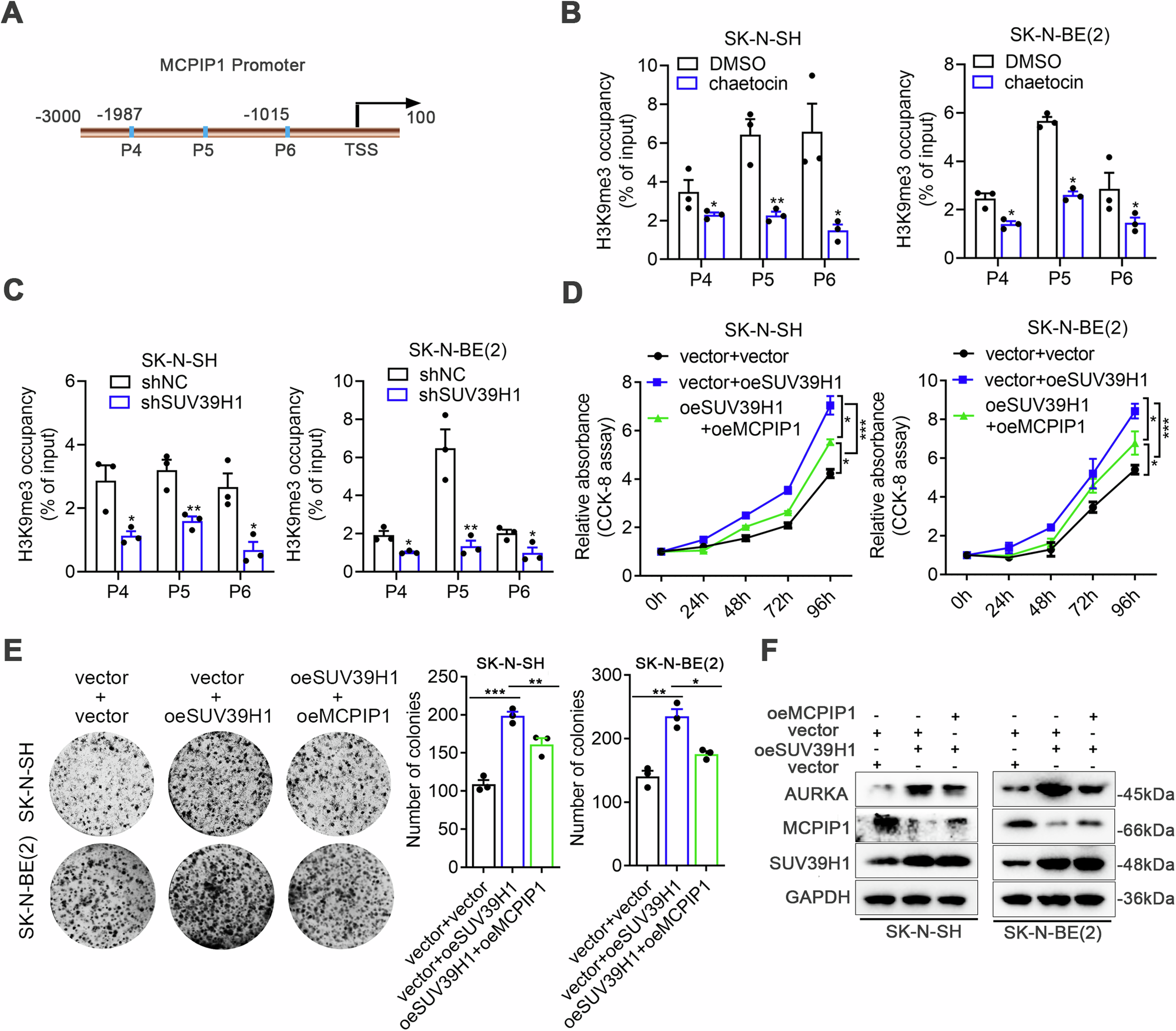
Fig. 7: SUV39H1 regulates the cell cycle progression of NB cells through the MCPIP1-AURKA signaling axis.

A The binding site of H3K9me3 on the promoter of MCPIP1. B, C ChIP-qPCR analysis indicated the H3K9me3 enrichment at MCPIP1 promoter after chaetocin treatment at 50 nM for 48 h or SUV39H1 inhibition with shRNAs. D NB cells were overexpressed with SUV39H1, MCPIP1 was subsequently overexpressed then, and CCK-8 analysis was performed to identify the proliferation abilities of NB cells. E NB cells were overexpressed with SUV39H1, MCPIP1 was subsequently overexpressed then, and colony formation assay was performed to identify the colony formation abilities of NB cells. F NB cells were overexpressed with SUV39H1, MCPIP1 was subsequently overexpressed then, and WB analysis showed the AURKA expression level. B, C, D The two-way ANOVA was performed for statistical analysis. E The one-way ANOVA with multiple comparisons to control was performed for statistical analysis. The experiments were repeated three times with similar results. Data were shown as the mean ± SEM, *p < 0.05, **p < 0.01, ***p < 0.001.