Abstract
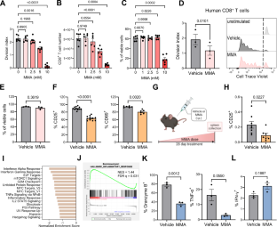
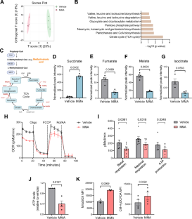
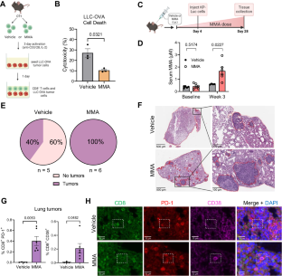
Systemic levels of methylmalonic acid (MMA), a byproduct of propionate metabolism, increase with age and MMA promotes tumor progression via its direct effects in tumor cells. However, the role of MMA in modulating the tumor ecosystem remains to be investigated. The proliferation and function of CD8+ T cells, key anti-tumor immune cells, declines with age and in conditions of vitamin B12 deficiency, which are the two most well-established conditions that lead to increased systemic levels of MMA. Thus, we hypothesized that increased circulatory levels of MMA would lead to a suppression of CD8+ T cell immunity. Treatment of primary CD8+ T cells with MMA induced a dysfunctional phenotype characterized by robust immunosuppressive transcriptional reprogramming and marked increases in the expression of the exhaustion regulator, TOX. Accordingly, MMA treatment upregulated exhaustion markers in CD8+ T cells and decreased their effector functions, which drove the suppression of anti-tumor immunity in vitro and in vivo. Mechanistically, MMA-induced CD8+ T cell exhaustion was associated with a suppression of NADH-regenerating reactions in the TCA cycle and concomitant defects in mitochondrial function. Thus, MMA has immunomodulatory roles, thereby highlighting MMA as an important link between aging, immune dysfunction, and cancer.

This is a preview of subscription content, access via your institution
Access options
Subscribe to this journal
Receive 50 print issues and online access
$259.00 per year
only $5.18 per issue
Buy this article
- Purchase on SpringerLink
- Instant access to the full article PDF.
USD 39.95
Prices may be subject to local taxes which are calculated during checkout




Similar content being viewed by others
Data availability
Data will be made available upon reasonable request to ana.dasilvagomes@moffitt.org.
References
Cox EV, White AM. Methylmalonic acid excretion: an index of vitamin-B12 deficiency. Lancet. 1962;2:853–6.
Rajan S, Wallace JI, Beresford SA, Brodkin KI, Allen RA, Stabler SP. Screening for cobalamin deficiency in geriatric outpatients: prevalence and influence of synthetic cobalamin intake. J Am Geriatr Soc. 2002;50:624–30.
Morris MS, Jacques PF, Rosenberg IH, Selhub J. Elevated serum methylmalonic acid concentrations are common among elderly Americans. J Nutr. 2002;132:2799–803.
Ganji V, Kafai MR. Population reference values for serum methylmalonic acid concentrations and its relationship with age, sex, race-ethnicity, supplement use, kidney function and serum vitamin B12 in the post-folic acid fortification period. Nutrients. 2018;10:74.
Wang S, Liu Y, Liu J, Tian W, Zhang X, Cai H, et al. Mitochondria-derived methylmalonic acid, a surrogate biomarker of mitochondrial dysfunction and oxidative stress, predicts all-cause and cardiovascular mortality in the general population. Redox Biol. 2020;37:101741.
Gomes AP, Ilter D, Low V, Endress JE, Fernandez-Garcia J, Rosenzweig A, et al. Age-induced accumulation of methylmalonic acid promotes tumour progression. Nature. 2020;585:283–7.
Estapé T. Cancer in the elderly: challenges and barriers. Asia Pac J Oncol Nurs. 2018;5:40–42.
Gloeckler Ries LA, Reichman ME, Lewis DR, Hankey BF, Edwards BK. Cancer survival and incidence from the Surveillance, Epidemiology, and End Results (SEER) program. Oncologist. 2003;8:541–52.
Gomes AP, Ilter D, Low V, Drapela S, Schild T, Mullarky E, et al. Altered propionate metabolism contributes to tumour progression and aggressiveness. Nat Metab. 2022;4:435–43.
Li Z, Low V, Luga V, Sun J, Earlie E, Parang B, et al. Tumor-produced and aging-associated oncometabolite methylmalonic acid promotes cancer-associated fibroblast activation to drive metastatic progression. Nat Commun. 2022;13:6239.
Raskov H, Orhan A, Christensen JP, Gögenur I. Cytotoxic CD8(+) T cells in cancer and cancer immunotherapy. Br J Cancer. 2021;124:359–67.
Kaech SM, Cui W. Transcriptional control of effector and memory CD8+ T cell differentiation. Nat Rev Immunol. 2012;12:749–61.
McLane LM, Abdel-Hakeem MS, Wherry EJ. CD8 T Cell Exhaustion During Chronic Viral Infection and Cancer. Annu Rev Immunol. 2019;37:457–95.
Wherry EJ. T cell exhaustion. Nat Immunol. 2011;12:492–9.
Blank CU, Haining WN, Held W, Hogan PG, Kallies A, Lugli E, et al. Defining ‘T cell exhaustion. Nat Rev Immunol. 2019;19:665–74.
Han S, Georgiev P, Ringel AE, Sharpe AH, Haigis MC. Age-associated remodeling of T cell immunity and metabolism. Cell Metab. 2023;35:36–55.
Lee KA, Shin KS, Kim GY, Song YC, Bae EA, Kim IK, et al. Characterization of age-associated exhausted CD8(+) T cells defined by increased expression of Tim-3 and PD-1. Aging Cell. 2016;15:291–300.
Thommen DS, Schumacher TN. T Cell Dysfunction in Cancer. Cancer Cell. 2018;33:547–62.
Wherry EJ, Kurachi M. Molecular and cellular insights into T cell exhaustion. Nat Rev Immunol. 2015;15:486–99.
Wieland E, Shipkova M. Lymphocyte surface molecules as immune activation biomarkers. Clin Biochem. 2016;49:347–54.
Ribeiro LR, Della-Pace ID, de Oliveira Ferreira AP, Funck VR, Pinton S, Bobinski F, et al. Chronic administration of methylmalonate on young rats alters neuroinflammatory markers and spatial memory. Immunobiology. 2013;218:1175–83.
Sherman BT, Hao M, Qiu J, Jiao X, Baseler MW, Lane HC, et al. DAVID: a web server for functional enrichment analysis and functional annotation of gene lists (2021 update). Nucleic Acids Res. 2022;50:W216–w221.
Williams MA, Bevan MJ. Effector and memory CTL differentiation. Annu Rev Immunol. 2007;25:171–92.
Bensussen A, Santana MA, Rodríguez-Jorge O. Metabolic alterations impair differentiation and effector functions of CD8+ T cells. Front Immunol. 2022;13:945980.
Møller SH, Hsueh PC, Yu YR, Zhang L, Ho PC. Metabolic programs tailor T cell immunity in viral infection, cancer, and aging. Cell Metab. 2022;34:378–95.
Tejero J, Lazure F, Gomes AP. Methylmalonic acid in aging and disease. Trends Endocrinol Metab. 2024;35:188–200.
Wongkittichote P, Cunningham G, Summar ML, Pumbo E, Forny P, Baumgartner MR, et al. Tricarboxylic acid cycle enzyme activities in a mouse model of methylmalonic aciduria. Mol Genet Metab. 2019;128:444–51.
Dutra JC, Dutra-Filho CS, Cardozo SE, Wannmacher CM, Sarkis JJ, Wajner M. Inhibition of succinate dehydrogenase and beta-hydroxybutyrate dehydrogenase activities by methylmalonate in brain and liver of developing rats. J Inherit Metab Dis. 1993;16:147–53.
Brusque AM, Borba Rosa R, Schuck PF, Dalcin KB, Ribeiro CA, Silva CG, et al. Inhibition of the mitochondrial respiratory chain complex activities in rat cerebral cortex by methylmalonic acid. Neurochem Int. 2002;40:593–601.
Jenkins E, Whitehead T, Fellermeyer M, Davis SJ, Sharma S. The current state and future of T-cell exhaustion research. Oxf Open Immunol. 2023;4:iqad006.
Khan O, Giles JR, McDonald S, Manne S, Ngiow SF, Patel KP, et al. TOX transcriptionally and epigenetically programs CD8(+) T cell exhaustion. Nature. 2019;571:211–8.
Scott AC, Dündar F, Zumbo P, Chandran SS, Klebanoff CA, Shakiba M, et al. TOX is a critical regulator of tumour-specific T cell differentiation. Nature. 2019;571:270–4.
Alfei F, Kanev K, Hofmann M, Wu M, Ghoneim HE, Roelli P, et al. TOX reinforces the phenotype and longevity of exhausted T cells in chronic viral infection. Nature. 2019;571:265–9.
Miller BC, Sen DR, Al Abosy R, Bi K, Virkud YV, LaFleur MW, et al. Subsets of exhausted CD8(+) T cells differentially mediate tumor control and respond to checkpoint blockade. Nat Immunol. 2019;20:326–36.
Jiang W, He Y, He W, Wu G, Zhou X, Sheng Q, et al. Exhausted CD8+T cells in the tumor immune microenvironment: new pathways to therapy. Front Immunol. 2020;11:622509.
Wu T, Ji Y, Moseman EA, Xu HC, Manglani M, Kirby M, et al. The TCF1-Bcl6 axis counteracts type I interferon to repress exhaustion and maintain T cell stemness. Sci Immunol. 2016;1:eaai8593.
Gupta PK, Godec J, Wolski D, Adland E, Yates K, Pauken KE, et al. CD39 Expression Identifies Terminally Exhausted CD8+ T Cells. PLoS Pathog. 2015;11:e1005177.
Martínez-Reyes I, Chandel NS. Mitochondrial TCA cycle metabolites control physiology and disease. Nat Commun. 2020;11:102.
Letouzé E, Martinelli C, Loriot C, Burnichon N, Abermil N, Ottolenghi C, et al. SDH mutations establish a hypermethylator phenotype in paraganglioma. Cancer Cell. 2013;23:739–52.
Molina JR, Sun Y, Protopopova M, Gera S, Bandi M, Bristow C, et al. An inhibitor of oxidative phosphorylation exploits cancer vulnerability. Nat Med. 2018;24:1036–46.
Sun F, Huo X, Zhai Y, Wang A, Xu J, Su D, et al. Crystal structure of mitochondrial respiratory membrane protein complex II. Cell. 2005;121:1043–57.
Jackson EL, Olive KP, Tuveson DA, Bronson R, Crowley D, Brown M, et al. The differential effects of mutant p53 alleles on advanced murine lung cancer. Cancer Res. 2005;65:10280–8.
Kelly JM, Sterry SJ, Cose S, Turner SJ, Fecondo J, Rodda S, et al. Identification of conserved T cell receptor CDR3 residues contacting known exposed peptide side chains from a major histocompatibility complex class I-bound determinant. Eur J Immunol. 1993;23:3318–26.
Podetz-Pedersen KM, Vezys V, Somia NV, Russell SJ, McIvor RS. Cellular immune response against firefly luciferase after sleeping beauty-mediated gene transfer in vivo. Hum Gene Ther. 2014;25:955–65.
Hu C, Ye M, Bai J, Liu P, Lu F, Chen J, et al. Methylmalonic acid promotes colorectal cancer progression via activation of Wnt/β-catenin pathway mediated epithelial-mesenchymal transition. Cancer Cell Int. 2023;23:131.
Vardhana SA, Hwee MA, Berisa M, Wells DK, Yost KE, King B, et al. Impaired mitochondrial oxidative phosphorylation limits the self-renewal of T cells exposed to persistent antigen. Nat Immunol. 2020;21:1022–33.
Scharping NE, Rivadeneira DB, Menk AV, Vignali PDA, Ford BR, Rittenhouse NL, et al. Mitochondrial stress induced by continuous stimulation under hypoxia rapidly drives T cell exhaustion. Nat Immunol. 2021;22:205–15.
Paley MA, Kroy DC, Odorizzi PM, Johnnidis JB, Dolfi DV, Barnett BE, et al. Progenitor and terminal subsets of CD8+ T cells cooperate to contain chronic viral infection. Science. 2012;338:1220–5.
Utzschneider DT, Gabriel SS, Chisanga D, Gloury R, Gubser PM, Vasanthakumar A, et al. Early precursor T cells establish and propagate T cell exhaustion in chronic infection. Nat Immunol. 2020;21:1256–66.
Wherry EJ, Blattman JN, Murali-Krishna K, van der Most R, Ahmed R. Viral persistence alters CD8 T-cell immunodominance and tissue distribution and results in distinct stages of functional impairment. J Virol. 2003;77:4911–27.
Mohamed E, Sierra RA, Trillo-Tinoco J, Cao Y, Innamarato P, Payne KK, et al. The unfolded protein response mediator PERK governs myeloid cell-driven immunosuppression in tumors through inhibition of STING signaling. Immunity. 2020;52:668–82.e667.
Acknowledgements
We would like to thank members of the DeNicola lab (Moffitt) for helpful feedback and support; Dr. Brian Ruffell and members of the Ruffell lab (Moffitt) for kindly sharing LLC-ZsGreen and LLC-OVA-ZsGreen cells as well as helpful advice; members of Dr. Javier Pinilla-Ibarz lab (Moffitt) for kindly sharing human PBMCs; and Drs. Alfred Zippelius (University of Basel) and Massimo Broggini (Instituto di Ricerche Farmacologiche Mario Negri IRCCS) for kindly sharing KP1.9 cells. We would also like to thank the Moffitt Cancer Center/USF Comparative Medicine Program for animal care and staff members of the Flow Cytometry, Proteomics and Metabolomics, and Analytic Microscopy Core facilities at the H. Lee Moffitt Cancer Center & Research Institute, an NCI designated Comprehensive Cancer Center (P30-CA076292). RSH is supported by the T32 CA233399 program. JLC is supported by the Cortner-Couch Endowed Chair for Cancer Research from the University of South Florida School of Medicine and by P01-CA250984. The mass spectrometry work was partially funded by NIH grants 5P01CA120964 (JMA) and 5P30CA006516 (JMA). JFG was supported by consecutive FWO postdoctoral fellowships. SMF acknowledges funding from Stichting tegen Kanker. This work was directly supported by the Pathway to Independence Award from NCI (R00CA218686; R00CA218686‐04S1). APG and the Gomes Laboratory are also supported by the New Innovator Award from OD/NIH (DP2AG0776980), an American Cancer Society Research Scholar Award (RSG-22-164-01-MM), the NIA (R21AG083720), the NCI (R01CA279023), the Florida Health Department Bankhead-Coley Research Program (24B03), METAvivor, the Florida Breast Cancer Research Foundation, and the Phi Beta Psi Sorority. Schematic figures were created using BioRender.com.
Author information
Authors and Affiliations
Contributions
JDT contributed to experiment design and execution, data analysis, preparation of figures, and manuscript writing. RSH and SD contributed to experiment design and execution, data analysis, and interpretation. DI prepared the RNA for the RNA-seq experiment and performed its analysis and contributed to immunofluorescent tissue staining and lung cancer cell death experiments. SD, DR, FL, and HK contributed to tissue collection and processing of mouse experiments. JF-G and S-MF contributed to methodology and identification of MMA-regulated metabolism. ML performed the mass spectrometry analysis of MMA in mouse serum. LS and DA provided critical reagents. JLC contributed to project supervision, interpretation of results, and provided critical reagents. JA performed the metabolomic analysis. APG contributed to project conception and design, supervision, data analysis, data interpretation, funding acquisition, and manuscript writing. All authors have reviewed and approved the manuscript.
Corresponding author
Ethics declarations
Competing interests
The authors declare no competing interests.
Additional information
Publisher’s note Springer Nature remains neutral with regard to jurisdictional claims in published maps and institutional affiliations.
Rights and permissions
Springer Nature or its licensor (e.g. a society or other partner) holds exclusive rights to this article under a publishing agreement with the author(s) or other rightsholder(s); author self-archiving of the accepted manuscript version of this article is solely governed by the terms of such publishing agreement and applicable law.
About this article
Cite this article
Tejero, J.D., Hesterberg, R.S., Drapela, S. et al. Methylmalonic acid induces metabolic abnormalities and exhaustion in CD8+ T cells to suppress anti-tumor immunity. Oncogene 44, 105–114 (2025). https://doi.org/10.1038/s41388-024-03191-1
Received:
Revised:
Accepted:
Published:
Version of record:
Issue date:
DOI: https://doi.org/10.1038/s41388-024-03191-1
This article is cited by
-
Reprogramming the tumor microenvironment: methylmalonic acid at the intersection of ccRCC metabolism and macrophage polarization
Cell Death & Differentiation (2026)
-
Genetic evidence of the causal relationship between genetically predicted nutrients and psoriatic arthritis
Clinical Rheumatology (2026)
-
TEAD3 + high-risk melanoma cells crosstalk with GAS6 + macrophages via the GAS6-TYRO3 ligand-receptor axis to modulate propionate metabolism and drive melanoma progression
Journal of Experimental & Clinical Cancer Research (2025)
-
Cancer progression through the lens of age-induced metabolic reprogramming
Nature Reviews Cancer (2025)
-
MMA-induced LOXL2+ PSCs promote linear ECM alignment in the aging pancreas leading to pancreatic cancer progression
Cell Death & Disease (2025)


