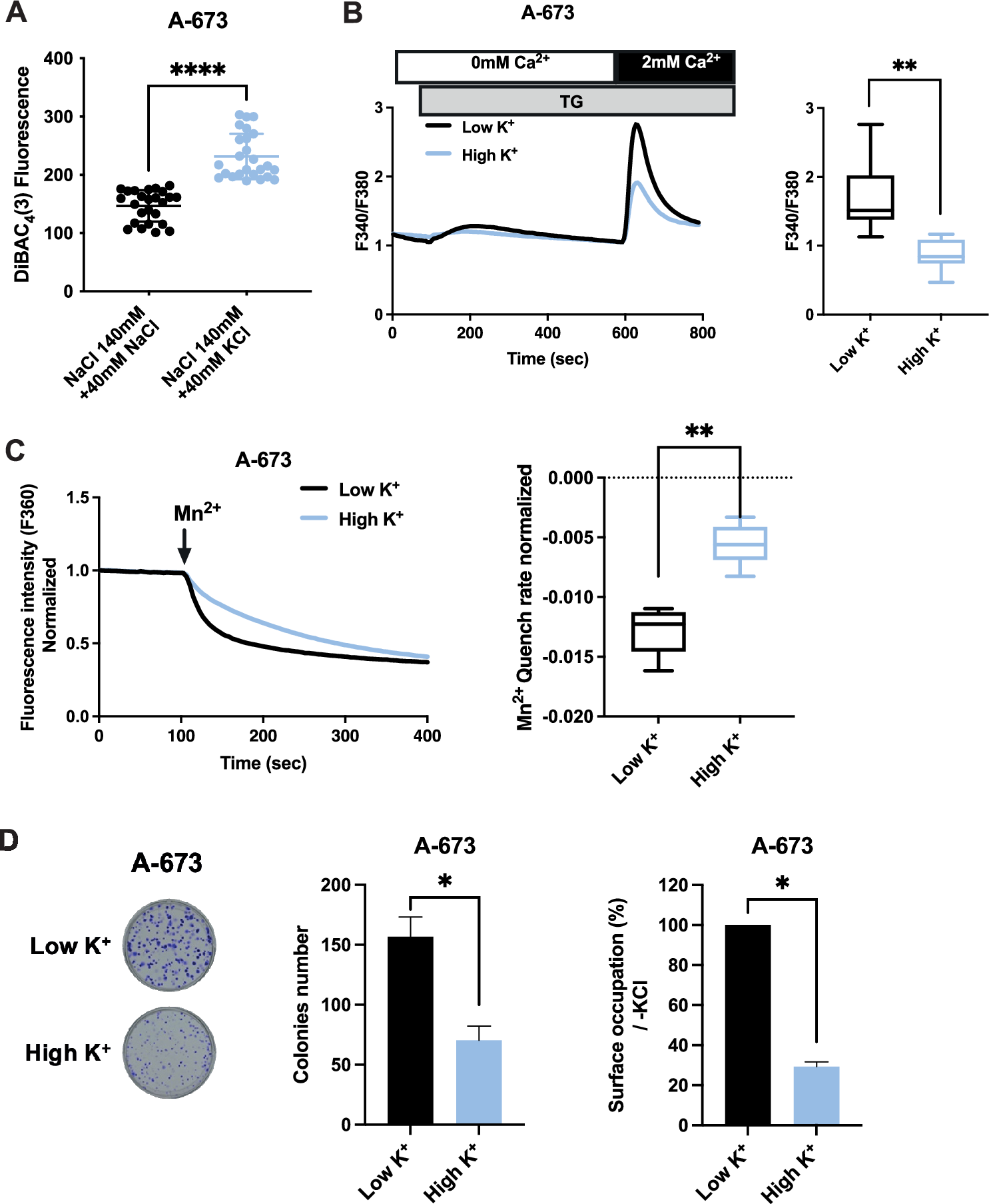
Fig. 6: Effect of plasma membrane potential variation on calcium influx and colony formation in ES cells.

A Measurement of plasma membrane potential in A-673 cells cultured in potassium-enriched (40 mM KCl) or non-potassium-enriched (40 mM NaCl) medium (N = 25). B Effect of 40 mM KCl (high K+) on SOCE in A-673 cell line and the relative fluorescence measurement of SOCE induced by TG (N = 16). C Effect of 40 mM KCl (high K+) on CCE using Mn2+ quenching assay and the normalized Mn2+ quenching slope (N = 15). D Clonogenicity assays of A-673 cell line in presence of high concentration of extracellular potassium (40 mM, High K+) or low concentration of extracellular potassium (5 mM, low K+), with the colonies numbers observed and the relative surface area of clones. Bars indicate mean ± SD of counted colonies or the clones surface area observed on the left panel relative to the untreated cells (N = 3). Bars indicate means ± SD of colonies numbers and the surface occupation. *: p < 0.05; **: p < 0.01; ****: p < 0.001. In B and C, boxes indicate the first and third quartiles - and the median inside - of the different measures. The whiskers indicate the fifth and the ninety-fifth percentiles. A, B, C, and D: Mann–Whitney test.