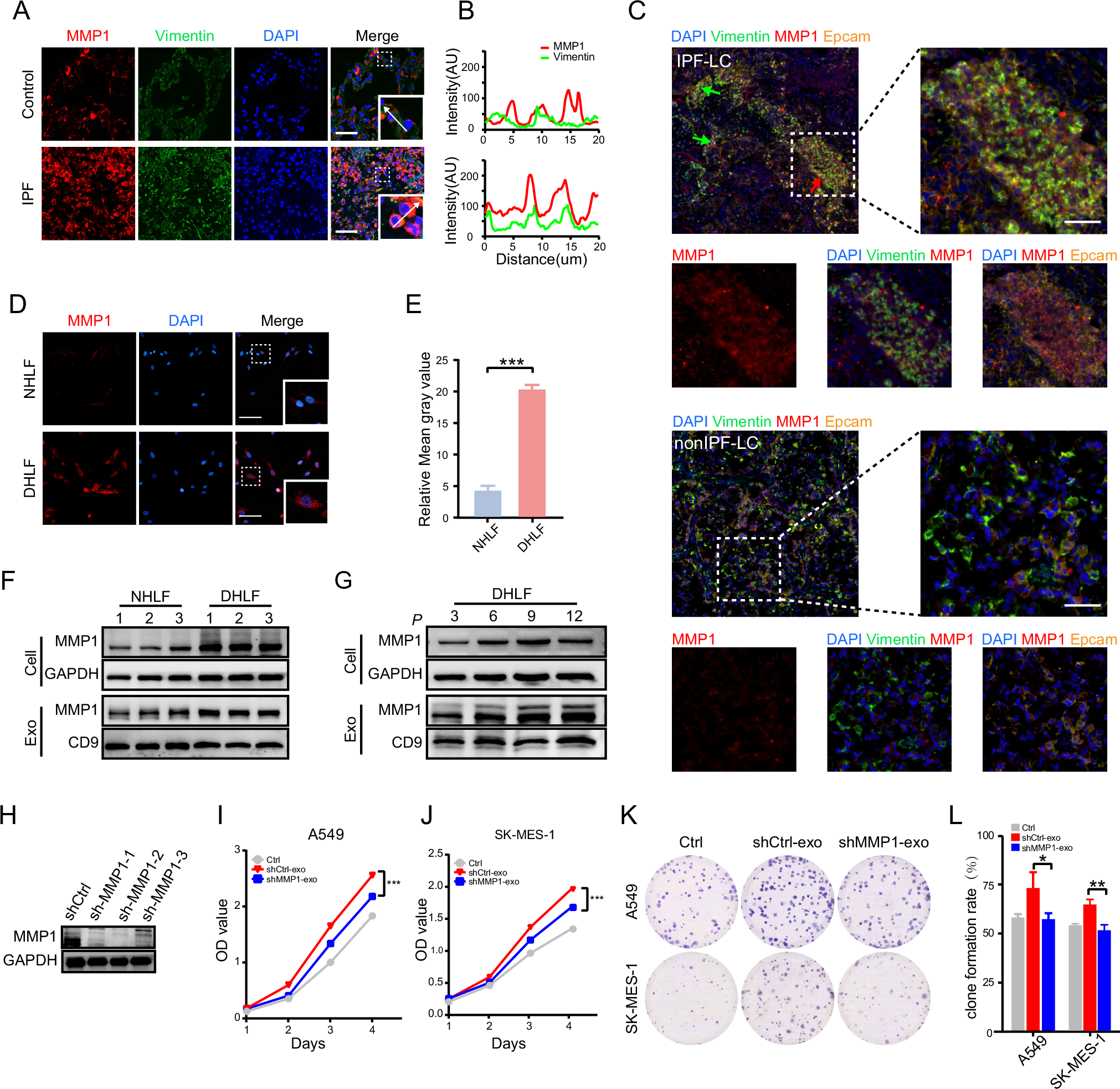
Fig. 5: Upregulation of MMP-1 in IPF-exosomes promotes NSCLC cell proliferation.

A, B Double immunofluorescent staining showing MMP1 (red) and Vimentin (green) expression in lung tissue sections. Scale bar, 50 µm. C Multiplex immunofluorescence profiling of MMP1 (red) in cancer cells (Epcam, orange) and fibroblasts (Vimentin, green) from interstitial pulmonary fibrosis-lung cancer (IPF-LC) and non-IPF-LC tissues. Scale bar, 50 µm. D, E Immunofluorescent staining of MMP-1 expression in primary cells extracted from control and IPF tissues, with representative images and statistical analyses shown in (D) and (E). Scale bar, 200 µm. F Western blot analysis of expression level of MMP-1 in NHLF, DHLF and their corresponding exosomes. G Western blot analysis of MMP-1 expressions in NHLF, DHLF, NHLF-exosomes, and NHLF-exosomes at increasing passages. H Immunoblot confirming MMP1 knockdown. I, J CCK8 assays measuring A549 (I) and SK-MES-1 (J) cells proliferation incubated with shCtrl-exosomes and shMMP1-exosomes. K, L Representative images (K) and histogram analysis (L) of colony formation incubated with shCtrl-exosomes and shMMP1-exosomes. (Results are presented as means ± SD, n = 3, *p < 0.05; **p < 0.01; *** p < 0.001).