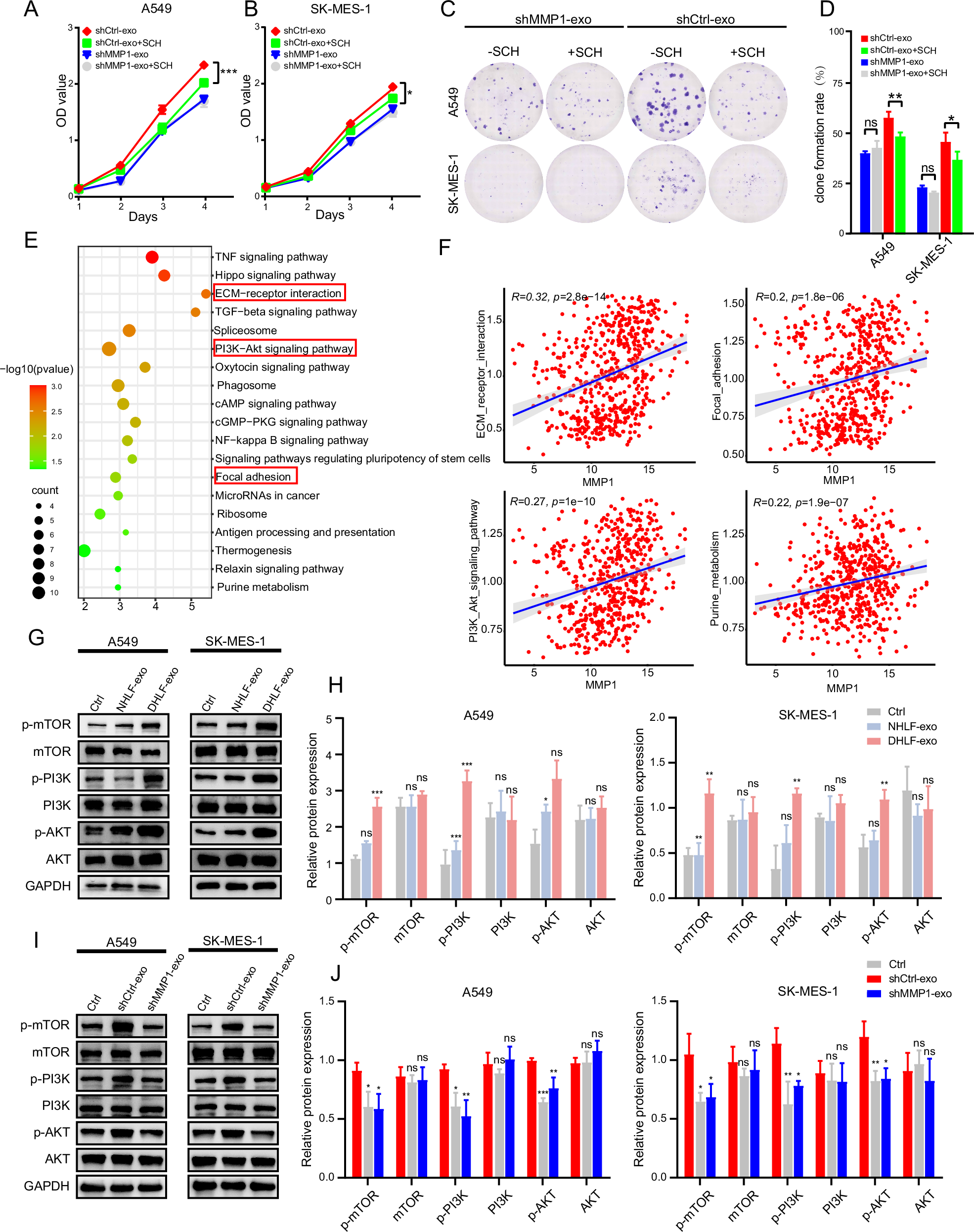
Fig. 6: MMP-1 enhances NSCLC cell proliferation by binding with PAR1 and subsequently activating the PI3K-AKT-mTOR signaling pathways.

A, B CCK8 assays measuring the proliferation of A549 (A) and SK-MES-1 cells (B) incubated with exosomes isolated from DHLF with MMP1 knockdown (shMMP1) or non-silencing controls (shCtrl) in the presence (+) or absence (–) of a PAR1 antagonist (SCH79797, SCH). C, D Representative images (C) and histogram analysis (D) of colony formation of cells incubated with exosomes isolated from shMMP1 or shCtrl fibroblasts in the presence (+) or absence (–) of a PAR1 antagonist (SCH79797, SCH). E Bubble chart of KEGG pathway enrichment analysis of 589 candidate differentially expressed genes based on RNA-seq of SK-MES-1 cells incubated without exosome vs. SK-MES-1 cells incubated with NHLF-exosome. F Analysis of the TCGA database showing the correlation between MMP1 and KEGG enrichment pathway-related genes, with the four strongest correlations highlighted. G, H Western blot analysis of PI3K-AKT-mTOR pathway activation in A549 and SK-MES-1 cells incubated with NHLF-exosomes, DHLF-exosomes. Band intensities were quantified using ImageJ (H). I, J Western blot analysis of PI3K-AKT-mTOR pathway activation in A549 and SK-MES-1 cells incubated with shCtrl-exosomes and shMMP1-exosomes. Band intensities were quantified using ImageJ (J). (Results are presented as means ± SD, n = 3, *p < 0.05; **p < 0.01; *** p < 0.001).