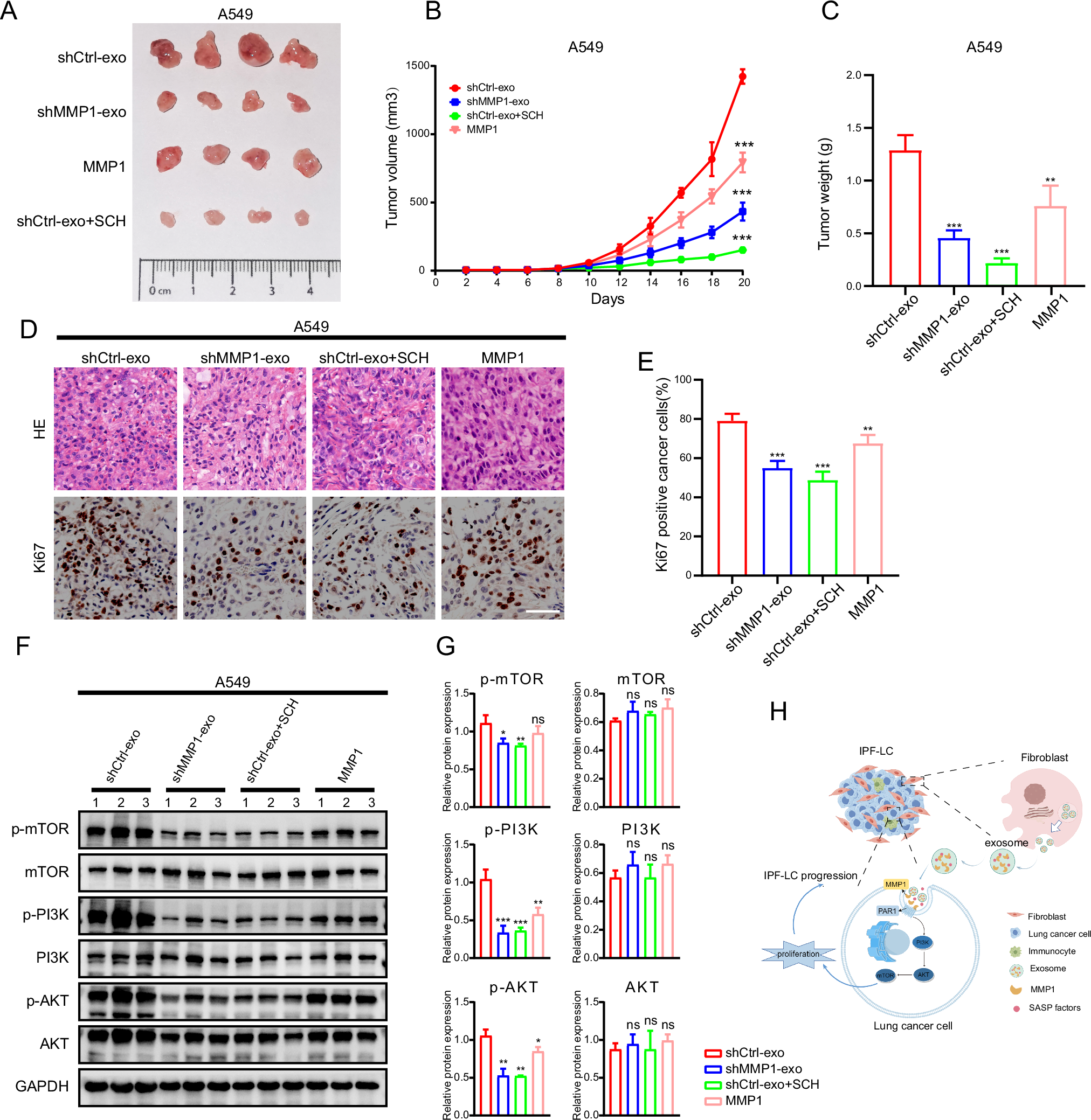
Fig. 7: Exosomal MMP1 promotes tumor growth in vivo.

A Xenograft tumors in shCtrl-exo group, shMMP1-exo group, shCtrl-exo+SCH group, and MMP1 group. B Tumor growth curves showing the effect of different treatments on A549. C Tumor weight comparison across experimental groups after treatment with shCtrl-exo, shMMP1-exo, shCtrl-exo+SCH, and MMP1. D, E Representative hematoxylin and eosin (H&E) staining and Ki67 immunohistochemical staining of A549 tumor sections from different treatment groups: shCtrl-exo, shMMP1-exo, shCtrl-exo+SCH, and MMP1 (D). Quantitative analysis of Ki67-positive cancer cells (%) across treatment groups (E). Scale bar , 50 µm. F, G Western blot analysis of PI3K-AKT-mTOR pathway activation in subcutaneous tumors in mice under different treatment conditions. Representative blot images and corresponding quantitative analyses are shown in (F) and (G), respectively. H Graphical abstract illustrates the role of IPF-derived fibroblast exosomes, particularly exosomal MMP1, in promoting the progression of lung cancer through the PI3K-AKT-mTOR signaling pathway. (Created with Figdraw) (Results are presented as means ± SD, n = 4, *p < 0.05; **p < 0.01; *** p < 0.001).