Abstract
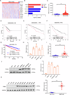
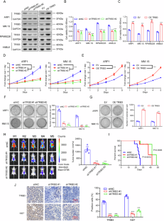
Multiple myeloma (MM), the world’s second most common hematologic malignancy, poses considerable clinical challenges due to its aggressive progression and resistance to therapy. Addressing these challenges requires a detailed understanding of the mechanisms driving MM initiation, progression, and therapeutic resistance. This study identifies the pseudokinase tribble homolog 3 (TRIB3) as a high-risk factor that promotes MM malignancy in vitro and in vivo. Mechanistically, TRIB3 directly interacts with structure-specific recognition protein 1 (SSRP1) and ubiquitin-specific peptidase 10 (USP10), facilitating the formation of a TRIB3/USP10/SSRP1 ternary complex. This complex stabilizes SSRP1 via USP10-mediated deubiquitination, thereby driving MM cell proliferation. Furthermore, a stapled peptide, SP-A, was developed, which effectively disrupts the TRIB3/USP10/SSRP1 complex, leading to a decrease in SSRP1 levels by inhibiting its stabilization through USP10. Notably, SP-A exhibits strong synergistic effects when combined with the proteasome inhibitor bortezomib. Given the critical role of the TRIB3/USP10/SSRP1 complex in MM pathophysiology, it represents a promising therapeutic target for MM treatment.

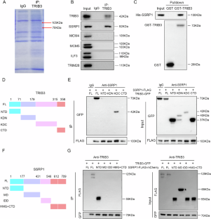
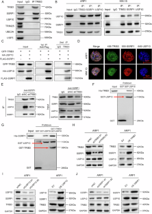
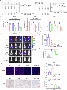
In MM cells, TRIB3, USP10 and SSRP1 form a ternary complex and TRIB3 enhances the deubiquitinating effect of USP10 on SSRP1, leading to malignant progression of MM. In the case of drug intervention, SP-A attenuates the binding of SSRP1 and USP10 by inhibiting protein interactions between TRIB3 and SSRP1 and promoted SSRP1 protein degradation, leading to significant inhibition of MM development. Visual abstract created with Biorender.
This is a preview of subscription content, access via your institution
Access options
Subscribe to this journal
Receive 50 print issues and online access
$259.00 per year
only $5.18 per issue
Buy this article
- Purchase on SpringerLink
- Instant access to the full article PDF.
USD 39.95
Prices may be subject to local taxes which are calculated during checkout








Similar content being viewed by others
Data availability
All data and materials are available upon request by contacting the corresponding author.
References
Palumbo A, Anderson K. Multiple myeloma. N Engl J Med. 2011;364:1046–60.
Van de Donk NWCJ, Pawlyn C, Yong KL. Multiple myeloma. Lancet. 2021;397:410–27.
Shen YJ, Mishima Y, Shi J, Sklavenitis-Pistofidis R, Redd RA, Moschetta M, et al. Progression signature underlies clonal evolution and dissemination of multiple myeloma. Blood. 2021;137:2360–72.
Mateos MV, Cavo M, Blade J, Dimopoulos MA, Suzuki K, Jakubowiak A, et al. Overall survival with daratumumab, bortezomib, melphalan, and prednisone in newly diagnosed multiple myeloma (ALCYONE): a randomised, open-label, phase 3 trial. Lancet. 2020;395:132–41.
Sonneveld P, Dimopoulos MA, Boccadoro M, Quach H, Ho PJ, Beksac M, et al. Daratumumab, bortezomib, lenalidomide, and dexamethasone for multiple myeloma. N Engl J Med. 2024;390:301–13.
Moreau P, Garfall AL, van de Donk NWCJ, Nahi H, San-Miguel JF, Oriol A, et al. Teclistamab in relapsed or refractory multiple myeloma. N Engl J Med. 2022;387:495–505.
Minnie SA, Hill GR. Immunotherapy of multiple myeloma. J Clin Invest. 2020;130:1565–75.
Attwood MM, Fabbro D, Sokolov AV, Knapp S, Schiöth HB. Trends in kinase drug discovery: targets, indications and inhibitor design. Nat Rev Drug Discov. 2021;20:839–61.
Roskoski RJ. Properties of FDA-approved small molecule protein kinase inhibitors: a 2023 update. Pharmacol Res. 2023;187:106552.
Kung JE, Jura N. Prospects for pharmacological targeting of pseudokinases. Nat Rev Drug Discov. 2019;18:501–26.
Haikala HM, Lopez T, Köhler J, Eser PO, Xu M, Zeng Q, et al. EGFR inhibition enhances the cellular uptake and antitumor-activity of the HER3 antibody-drug conjugate HER3-DXd. Cancer Res. 2022;82:130–41.
Yang X, Cruz MI, Nguyen EV, Huang C, Schittenhelm RB, Luu J, et al. The pseudokinase NRBP1 activates Rac1/Cdc42 via P-Rex1 to drive oncogenic signalling in triple-negative breast cancer. Oncogene. 2023;42:833–47.
Tabrizian N, Nouruzi S, Cui CJ, Kobelev M, Namekawa T, Lodhia I, et al. ASCL1 is activated downstream of the ROR2/CREB signaling pathway to support lineage plasticity in prostate cancer. Cell Rep. 2023;42:112937.
Arif A, Alameri AA, Tariq UB, Ansari SA, Sakr HI, Qasim MT, et al. The functions and molecular mechanisms of Tribbles homolog 3 (TRIB3) implicated in the pathophysiology of cancer. Int Immunopharmacol. 2023;114:109581.
Yu JM, Sun W, Wang ZH, Liang X, Hua F, Li K, et al. TRIB3 supports breast cancer stemness by suppressing FOXO1 degradation and enhancing SOX2 transcription. Nat Commun. 2019;10:5720.
Shang S, Yang YW, Chen F, Yu L, Shen SH, Li K, et al. TRIB3 reduces CD8+ T cell infiltration and induces immune evasion by repressing the STAT1-CXCL10 axis in colorectal cancer. Sci Transl Med. 2022;14:eabf0992.
Hua F, Li K, Yu JJ, Lv XX, Yan J, Zhang XW, et al. TRB3 links insulin/IGF to tumour promotion by interacting with p62 and impeding autophagic/proteasomal degradations. Nat Commun. 2015;6:7951.
Ehteda A, Simon S, Franshaw L, Giorgi FM, Liu J, Joshi S, et al. Dual targeting of the epigenome via FACT complex and histone deacetylase is a potent treatment strategy for DIPG. Cell Rep. 2021;35:108994.
Falbo L, Raspelli E, Romeo F, Fiorani S, Pezzimenti F, Casagrande F, et al. SSRP1-mediated histone H1 eviction promotes replication origin assembly and accelerated development. Nat Commun. 2020;11:1345.
Mo J, Liu F, Sun X, Huang H, Tan K, Zhao X, et al. Inhibition of the FACT complex targets aberrant hedgehog signaling and overcomes resistance to smoothened antagonists. Cancer Res. 2021;81:3105–20.
Gao Y, Li C, Wei L, Teng Y, Nakajima S, Chen X, et al. SSRP1 cooperates with PARP and XRCC1 to facilitate single-strand dna break repair by chromatin priming. Cancer Res. 2017;77:2674–85.
Hossan T, Nagarajan S, Baumgart SJ, Xie W, Magallanes RT, Hernandez C, et al. Histone chaperone SSRP1 is essential for wnt signaling pathway activity during osteoblast differentiation. Stem Cells. 2016;34:1369–76.
Mo J, Tan K, Dong Y, Lu W, Liu F, Mei Y, et al. Therapeutic targeting the oncogenic driver EWSR1:FLI1 in Ewing sarcoma through inhibition of the FACT complex. Oncogene. 2023;42:11–25.
Martens S, Bridelance J, Roelandt R, Vandenabeele P, Takahashi N. MLKL in cancer: more than a necroptosis regulator. Cell Death Differ. 2021;28:1757–72.
Zhan F, Barlogie B, Arzoumanian V, Huang Y, Williams DR, Hollmig K, et al. Gene-expression signature of benign monoclonal gammopathy evident in multiple myeloma is linked to good prognosis. Blood. 2007;109:1692–700.
Fetisov TI, Borunova AA, Antipova AS, Antoshina EE, Trukhanova LS, Gorkova TG, et al. Targeting features of curaxin CBL0137 on hematological malignancies in vitro and in vivo. Biomedicines. 2023;11:230.
Ohtake F, Saeki Y, Ishido S, Kanno J, Tanaka K. The K48-K63 branched ubiquitin chain regulates NF-κB signaling. Mol Cell. 2016;64:251–66.
Chen Q, Zheng W, Guan J, Liu H, Dan Y, Zhu L, et al. SOCS2-enhanced ubiquitination of SLC7A11 promotes ferroptosis and radiosensitization in hepatocellular carcinoma. Cell Death Differ. 2023;30:137–51.
Brisuda A, Ho JCS, Kandiyal PS, Ng JT, Ambite I, Butler DSC, et al. Bladder cancer therapy using a conformationally fluid tumoricidal peptide complex. Nat Commun. 2021;12:3427.
Park IS, Kim S, Yim Y, Park G, Choi J, Won C, et al. Multifunctional synthetic nano-chaperone for peptide folding and intracellular delivery. Nat Commun. 2022;13:4568.
Lai Y, Fois G, Flores JR, Tuvim MJ, Zhou Q, Yang K, et al. Inhibition of calcium-triggered secretion by hydrocarbon-stapled peptides. Nature. 2022;603:949–56.
Zhang X, Shan G, Li N, Chen J, Ji C, Li X, et al. An autophagy-inducing stapled peptide induces mitochondria dysfunction and triggers autotic cell death in triple-negative breast cancer. Cell Death Discov. 2023;9:303.
Hawley KY, Eclov RJ, Schnorenberg MR, Tian Y, Shah RN, Thomas-Toth AT, et al. Inhibition of FOXP3 by stapled alpha-helical peptides dampens regulatory T cell function. Proc Natl Acad Sci USA. 2022;119:e2209044119.
Skrott Z, Mistrik M, Andersen KK, Friis S, Majera D, Gursky J, et al. Alcohol-abuse drug disulfiram targets cancer via p97 segregase adapter NPL4. Nature. 2017;552:194–9.
Ross NT, Lohmann F, Carbonneau S, Fazal A, Weihofen WA, Gleim S, et al. CPSF3-dependent pre-mRNA processing as a druggable node in AML and Ewing’s sarcoma. Nat Chem Biol. 2020;16:50–59.
Dziekan JM, Yu H, Chen D, Dai L, Wirjanata G, Larsson A, et al. Identifying purine nucleoside phosphorylase as the target of quinine using cellular thermal shift assay. Sci Transl Med. 2019;11:eaau3174.
Martinez Molina D, Jafari R, Ignatushchenko M, Seki T, Larsson EA, Dan C, et al. Monitoring drug target engagement in cells and tissues using the cellular thermal shift assay. Science. 2013;341:84–7.
Haertle L, Barrio S, Munawar U, Han S, Zhou X, Simicek M, et al. SinGle-nucleotide Variants And Epimutations Induce Proteasome Inhibitor Resistance In Multiple Myeloma. Clin Cancer Res. 2023;29:279–88.
Cohen YC, Zada M, Wang SY, Bornstein C, David E, Moshe A, et al. Identification of resistance pathways and therapeutic targets in relapsed multiple myeloma patients through single-cell sequencing. Nat Med. 2021;27:491–503.
Roy M, Liang L, Xiao X, Peng Y, Luo Y, Zhou W, et al. Lycorine downregulates HMGB1 to inhibit autophagy and enhances bortezomib activity in multiple myeloma. Theranostics. 2016;6:2209–24.
Wang H, Xiao X, Li Z, Luo S, Hu L, Yi H, et al. Polyphyllin VII, a novel moesin inhibitor, suppresses cell growth and overcomes bortezomib resistance in multiple myeloma. Cancer Lett. 2022;537:215647.
Yu JJ, Zhou DD, Yang XX, Cui B, Tan FW, Wang J, et al. TRIB3-EGFR interaction promotes lung cancer progression and defines a therapeutic target. Nat Commun. 2020;11:3660.
Li K, Wang F, Yang ZN, Zhang TT, Yuan YF, Zhao CX, et al. TRIB3 promotes MYC-associated lymphoma development through suppression of UBE3B-mediated MYC degradation. Nat Commun. 2020;11:6316.
Li K, Wang F, Cao WB, Lv XX, Hua F, Cui B, et al. TRIB3 promotes APL progression through stabilization of the oncoprotein PML-RARα and inhibition of p53-mediated senescence. Cancer Cell. 2017;31:697–710.
Hua F, Shang S, Yang YW, Zhang HZ, Xu TL, Yu JJ, et al. TRIB3 interacts With β-catenin and TCF4 to increase stem cell features of colorectal cancer stem cells and tumorigenesis. Gastroenterology. 2019;156:708–21.
Liu Y, Zhou K, Zhang N, Wei H, Tan YZ, Zhang Z, et al. FACT caught in the act of manipulating the nucleosome. Nature. 2020;577:426–31.
Hondele M, Stuwe T, Hassler M, Halbach F, Bowman A, Zhang ET, et al. Structural basis of histone H2A-H2B recognition by the essential chaperone FACT. Nature. 2013;499:111–4.
Draetta GF, Depinho RA. Cancer drug discovery faces the FACT. Sci Transl Med. 2011;3:95ps34.
Yuan J, Luo K, Zhang L, Cheville JC, Lou Z. USP10 regulates p53 localization and stability by deubiquitinating p53. Cell. 2010;140:384–96.
Kedersha N, Panas MD, Achorn CA, Lyons S, Tisdale S, Hickman T, et al. G3BP-Caprin1-USP10 complexes mediate stress granule condensation and associate with 40S subunits. J Cell Biol. 2016;212:845–60.
Lim R, Sugino T, Nolte H, Andrade J, Zimmermann B, Shi C, et al. Deubiquitinase USP10 regulates Notch signaling in the endothelium. Science. 2019;364:188–93.
Sun Y, Cao L, Sheng X, Chen J, Zhou Y, Yang C, et al. WDR79 promotes the proliferation of non-small cell lung cancer cells via USP7-mediated regulation of the Mdm2-p53 pathway. Cell Death Dis. 2017;8:e2743.
Zhu H, Zhang T, Wang F, Yang J, Ding J. Structural insights into the activation of USP46 by WDR48 and WDR20. Cell Discov. 2019;5:34.
Dahlberg CL, Juo P. The WD40-repeat proteins WDR-20 and WDR-48 bind and activate the deubiquitinating enzyme USP-46 to promote the abundance of the glutamate receptor GLR-1 in the ventral nerve cord of Caenorhabditis elegans. J Biol Chem. 2014;289:3444–56.
Lu L, Zhang H, Zhou Y, Lin J, Gao W, Yang T, et al. Polymer chimera of stapled oncolytic peptide coupled with anti-PD-L1 peptide boosts immunotherapy of colorectal cancer. Theranostics. 2022;12:3456–73.
Wu Y, Zhou L, Zou Y, Zhang Y, Zhang M, Xu L, et al. Disrupting the phase separation of KAT8–IRF1 diminishes PD-L1 expression and promotes antitumor immunity. Nat Cancer. 2023;4:382–400.
Tang J, Qu LK, Zhang J, Wang W, Michaelson JS, Degenhardt YY, et al. Critical role for Daxx in regulating Mdm2. Nat Cell Biol. 2006;8:855–62.
Wang Z, Wang P, Zhang J, Gong H, Zhang X, Song J, et al. The novel GATA1-interacting protein HES6 is an essential transcriptional cofactor for human erythropoiesis. Nucleic Acids Res. 2023;51:4774–90.
Acknowledgements
We are thankful to Dr. Hong Liu from the Xiangya Hospital for supplying the USP10-overexpressing plasmid.
Funding
This study was supported by grants from the National Natural Science Foundation of China (92253201, 32350026, 22334005, 81920108004, 82270127, 81970195, 82370128, and 82100137), the National Key Research and Development Program of China (2021YFA0909400 and 2018YFA0107800), the Natural Science Foundation of Hunan Province (2024JJ3037, 2022JJ30183, 2024JK2112 and 2024JJ4075).
Author information
Authors and Affiliations
Contributions
HW, LL, HP, MY, XX and JL conceived the study. HW wrote the draft of the paper. HW, LL, HP, MY, XX and JL revised the paper for important intellectual content. HG designed, implemented, analyzed and interpreted bioinformatic data. HW, YX, FF, CW, YJ, SL and XQ performed and analyzed the experiments. HP, MY, XX and JL supervised the whole work. All authors read and agreed with the manuscript.
Corresponding authors
Ethics declarations
Competing interests
The authors declare no competing interests.
Ethics approval and consent to participate
All the samples of human MM patients used in the study were approved as ethical standards by the Ethics Committee of School of Life Sciences of Central South University and processed in accordance with approved procedure of the committee (approval No. 2022-1-42). Written informed consents were obtained from all patients prior to analysis. All in vivo experiments were approved by the Ethics Committee of School of life sciences of Central South University.
Consent for publication
All co-authors have given their consent to the submitted version of the manuscript for publication.
Additional information
Publisher’s note Springer Nature remains neutral with regard to jurisdictional claims in published maps and institutional affiliations.
Supplementary information
Rights and permissions
Springer Nature or its licensor (e.g. a society or other partner) holds exclusive rights to this article under a publishing agreement with the author(s) or other rightsholder(s); author self-archiving of the accepted manuscript version of this article is solely governed by the terms of such publishing agreement and applicable law.
About this article
Cite this article
Wang, H., Liang, L., Xie, Y. et al. Pseudokinase TRIB3 stabilizes SSRP1 via USP10-mediated deubiquitination to promote multiple myeloma progression. Oncogene 44, 694–708 (2025). https://doi.org/10.1038/s41388-024-03245-4
Received:
Revised:
Accepted:
Published:
Version of record:
Issue date:
DOI: https://doi.org/10.1038/s41388-024-03245-4
This article is cited by
-
Tribbles (TRIB) pseudokinase in cancer: an emerging key player
The Nucleus (2025)


