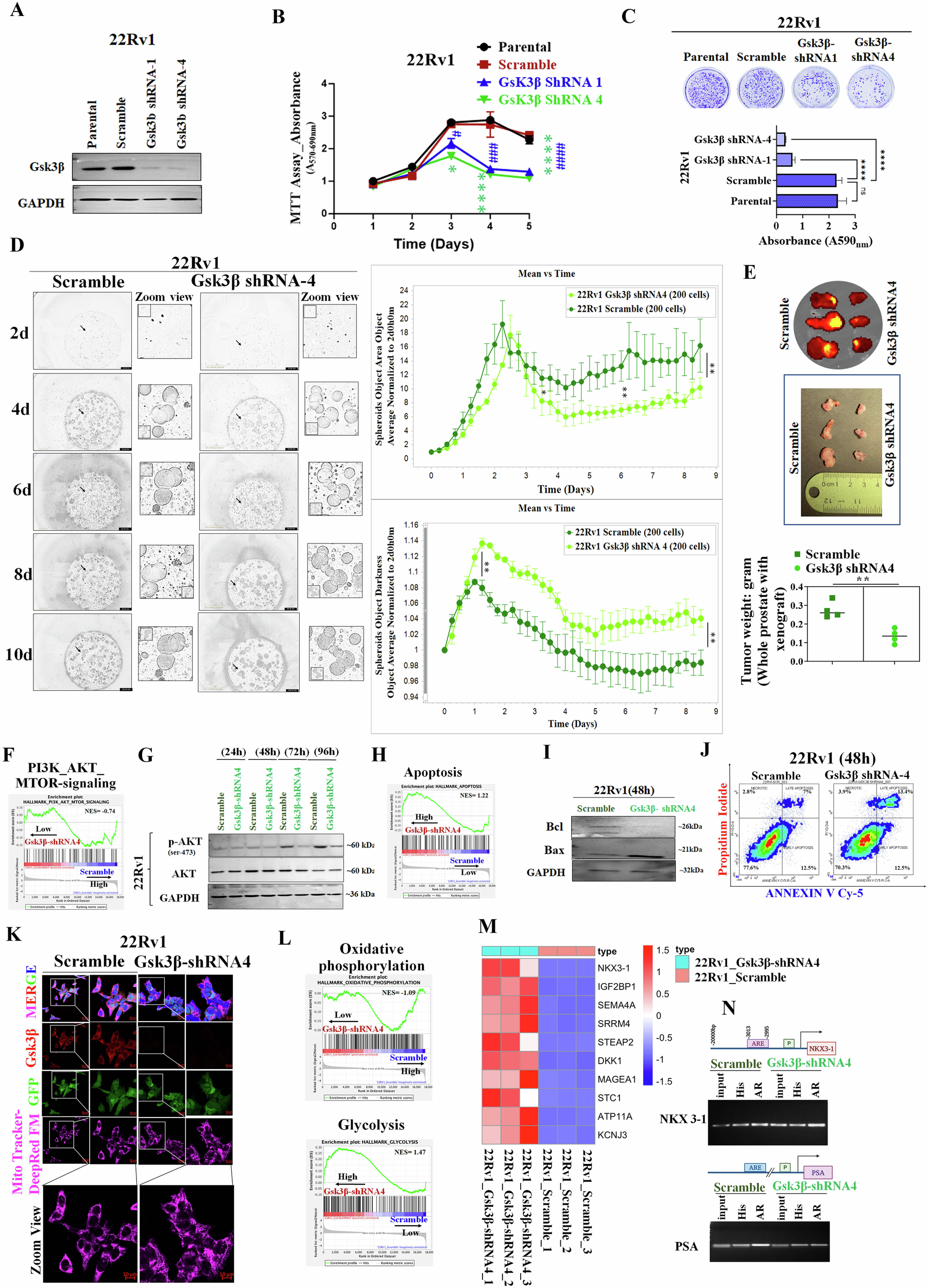
Fig. 5: Knocking down of Gsk3β triggers an anti-proliferative response in CRPC Cells.

A Representative WB images show the expression of Gsk3β in 22Rv1- Gsk3β KD vs. scramble cells. GAPDH was used as a loading control. B Cell viability assay demonstrates the growth pattern of 22Rv1- Gsk3β KD vs. scramble cells in a time-dependent manner. Values are expressed as mean ± SEM (n = 5). Statistical significance was defined as P ≤ 0.05. For group comparisons, *P < 0.05, **<0.01, ***<0.001 and ****P < 0.0001 for Gsk3β KD (shRNA4) vs. scramble cells; #P < 0.05, ##P < 0.01, ###P < 0.001, and ####P < 0.0001 for Gsk3β KD (shRNA1) vs. scramble cells. C Evaluation of in vitro colony formation capabilities in 22Rv1- Gsk3β KD (shRNA1 and shRNA4 clone), scramble, and parental cells (upper panel). Quantitative analysis of these colonies is represented (lower panel), and values are expressed as mean ± standard error of the mean (SEM, n = 5).Statistical significance was considered at P ≤ 0.05. For between-group comparisons, ****P < 0.0001. D Representative images of the corresponding spheroids (left panel) were presented and collected with the Incucyte System. Incucyte-based real-time kinetics of 3D/matrix-multi spheroids growth presented as spheroids object area (upper panel) and spheroids darkness (lower panel) of 22Rv1- Gsk3β KD (shRNA4 clone) vs. scramble cells (right panel), One 4× image per well is taken every 6 h, and data are presented as mean ± SEM; n = 3. P ≤ 0.05 was considered to indicate statistical significance. **P < 0.01, *<0.05 compared with Scramble group. E Representative fluorescent images and picture of xenograft tumors (upper panel), quantitative analysis of tumor volume (lower panel) of scramble vs. Gsk3β KD. F Gene set enrichment analysis (GSEA) on RNA-seq data of Gsk3β KD vs. scramble cells. The enrichment plot represents PI3K_AKT_MTOR pathway analysis in these groups. G Representative WB images show the expression of p-AKT and AKT in 22Rv1- Gsk3β KD vs. scramble cells in time-dependent manners. GAPDH was used as a loading control. H The enrichment plot represents apoptosis pathway GSEA in Gsk3β KD vs. scramble cells. I Representative WB images show the expression of Bcl and Bax in 22Rv1- Gsk3β KD vs. scramble cells. GAPDH was used as a loading control. J Representative micrograph of apoptosis determined by flow cytometric analysis of annexin-V Cy-5/PI- dual stained cells (AV+/PI–intact cells; AV/PI+–nonviable/necrotic cells; AV+/PI and AV+/PI+–apoptotic cells) in 22Rv1- Gsk3β KD vs. scramble K Mitochondria fragmentation was determined by using Mitotracker Red (100 nm for 30 min) in 22Rv1- Gsk3β KD vs. scramble cells L Enrichment plot illustrating the GSEA of oxidative phosphorylation and glycolysis gene sets of Gsk3β KD vs. scramble cells. M Heatmap displays the top 10 significant upregulated genes related to RNA-seq analysis of Gsk3β KD and scramble cells. N ChIP assay illustrates the binding of AR to the endogenous NKX3-1 or PSA gene in Gsk3β KD vs. scramble cells.