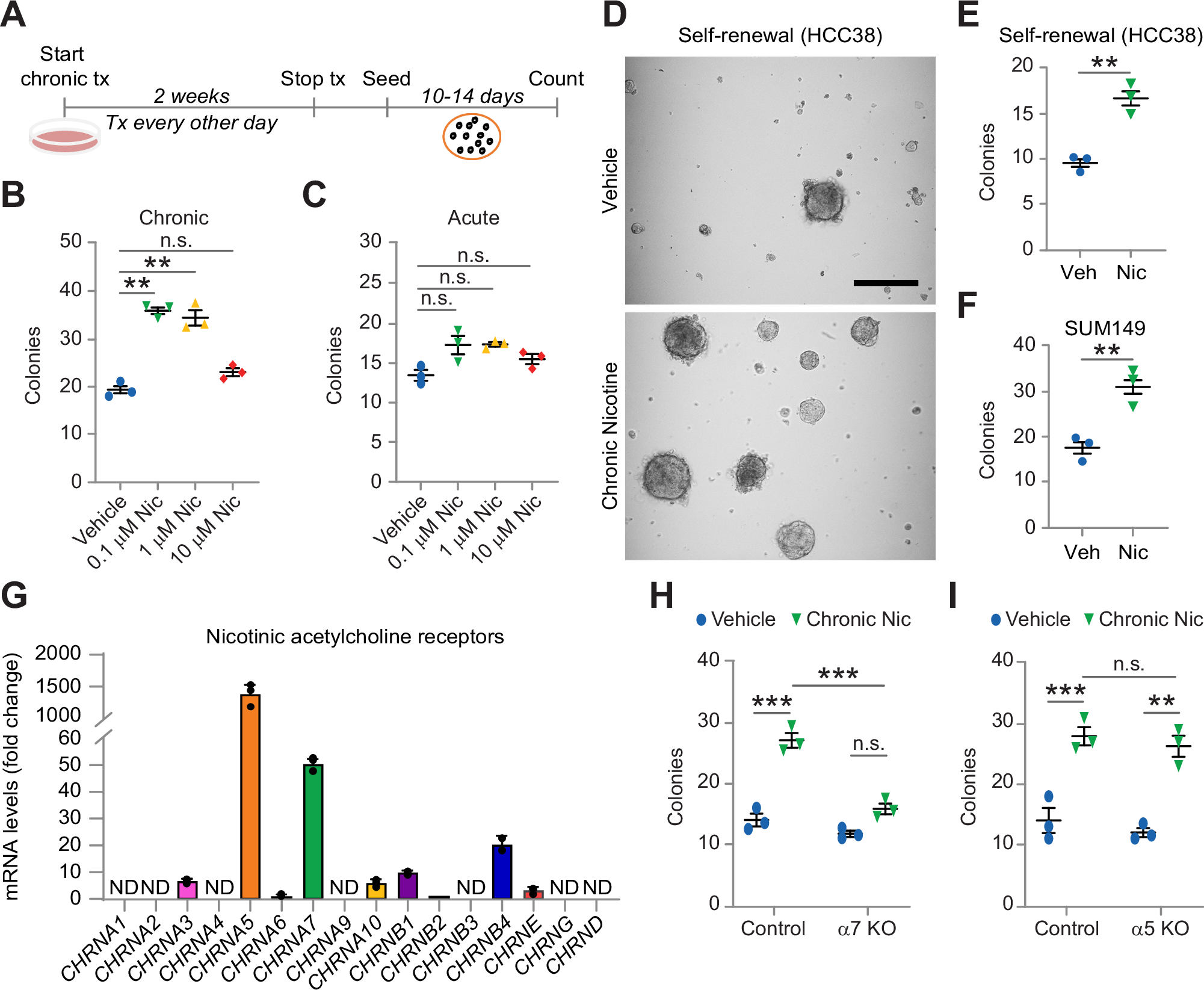
Fig. 1: Chronic, not acute, nicotine enhances tumorspheres via α7 nAChR.

A Schematic outlining the experimental design for HCC38 cells treated with chronic nicotine and seeded into methylcellulose tumorsphere assays. B, C Colony counts comparing cell treated with vehicle (Veh) and chronic B or acute C nicotine (Nic) at the indicated doses. Statistics by one-way ANOVA and Tukey’s multiple comparisons test. D, E Representative images D and colony counts E of secondary tumorspheres from self-renewal assays with HCC38 cells chronically treated with vehicle or 100 nM nicotine. (D) Scale bar, 200 μm. F Primary tumorsphere assays with SUM149 cells chronically treated with vehicle or 100 nM nicotine and seeded into methylcellulose. E, F Statistics by two-tailed Student’s t-test. G QPCR for select nAChR genes in parental HCC38 cells. Samples were run in duplicate with GAPDH as a loading control. Expression is shown relative to CHRNB2. ND = not determined using a CT value threshold of 35. H, I Methylcellulose tumorsphere assays with control or KO of the α7 or α5 nAChR in HCC38 cells followed by chronic treatment with vehicle or 100 nM nicotine. Statistics by two-way ANOVA and Tukey’s multiple comparisons test. B, C and E–I Data represent the mean ± s.e.m. **P < 0.01 and ***P < 0.001. n.s. = not significant. A–I n = 3 independent experiments. See also Supplementary Fig. 1.