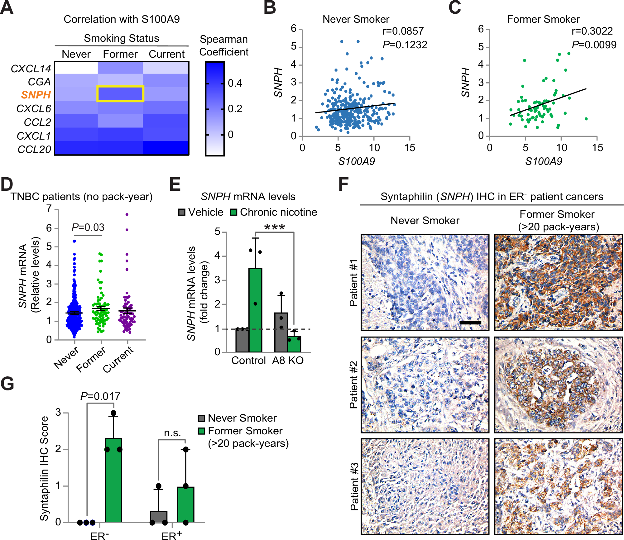
Fig. 6: S100A8/A9 is associated with SNPH in smoking-related patient cancers.

A–D Analysis of bulk RNA-seq data from Triple-negative breast cancer patients enrolled in the BrighTNess clinical trial, including self-reported never smokers (n = 325), former smokers (n = 72), and current smokers (n = 69). A Heat map of Spearman correlation coefficients comparing S100A9 with other nicotine-upregulated genes representing secreted signaling molecules. B,C Simple linear regression between S100A9 and SNPH in never smokers B and former smokers C. D Expression of SNPH alone shows enrichment in cancers from former smokers. Lines represent the mean ± s.e.m. A–D Dots show individual patient cancers. E QPCR for SNPH in S100A8 KO or vector control HCC38 cells treated with vehicle or chronic nicotine. Samples were run in triplicate with GAPDH used as a loading control. Data is normalized to vehicle-treated vector control cells (dashed line). n = 3 independent experiments. F,G Syntaphilin immunohistochemistry (IHC) in patient cancers from the WHEL clinical study. F Images depicting Syntaphilin protein levels (brown stain) in ER- breast cancers from former smokers with >20 pack-years (n = 3) versus never smokers (n = 3). Scale bar, 200 μm. G Syntaphilin staining intensity scores (0 = no stain, 1 = light, 2 = moderate, 3 = high) representing >25% of tumor cells in ER- or ER+ patient breast cancers. For each subtype, n = 3 never smokers and n = 3 former smokers >20 pack-years. E,G Data represent the mean ± s.e.m. D,G Statistics by non-parametric Kruskal-Wallis ANOVA with Dunn’s multiple comparisons test.