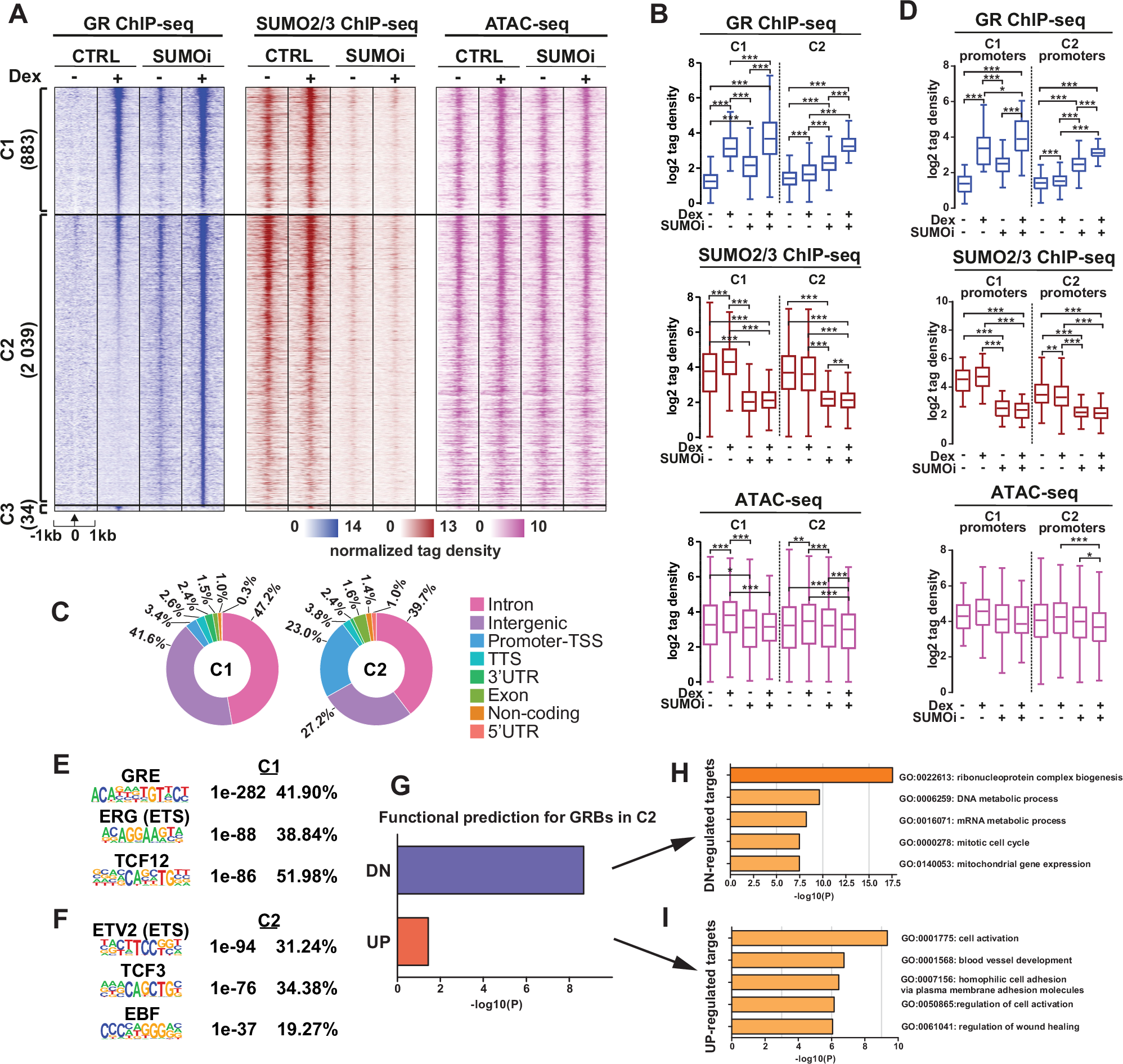
Fig. 4: HypoSUMOylation enhances GR binding to chromatin.

A Heatmaps of GR and SUMO2/3 occupancy on chromatin and chromatin accessibility in moderately SUMOi-affected GRBs (C1, difference between Dex alone and Dex+SUMOi <2-fold) and clearly SUMOi-augmented GRBs (C2, difference between Dex alone and Dex+SUMOi >2-fold). B Boxplots of GR and SUMO2/3 ChIP-seq and ATAC-seq signal (tag density) in C1 and C2. C Genomic location distribution of GRBs in C1 and C2 clusters. D Boxplots of GR and SUMO2/3 ChIP-seq and ATAC-seq signal (tag density) in C1 and C2 promoter regions. E, F Top three de novo motifs for C1 and C2, respectively, showing p-values and percentage of target sites with motif. G BETA results for association of C2 GRBs and DEGs (Dex+SUMOi vs Dex). H Top 5 Metascape pathways for BETA-predicted direct GR-downregulated target genes. I Top 5 Metascape pathways for BETA-predicted direct GR-upregulated target genes. Statistical significance for boxplots was calculated with One-way ANOVA with Bonferroni post hoc test, with asterisks denoting statistical significance: *ā=āpā<ā0.05, **ā=āpā<ā0.01, ***ā=āpā<ā0.001.