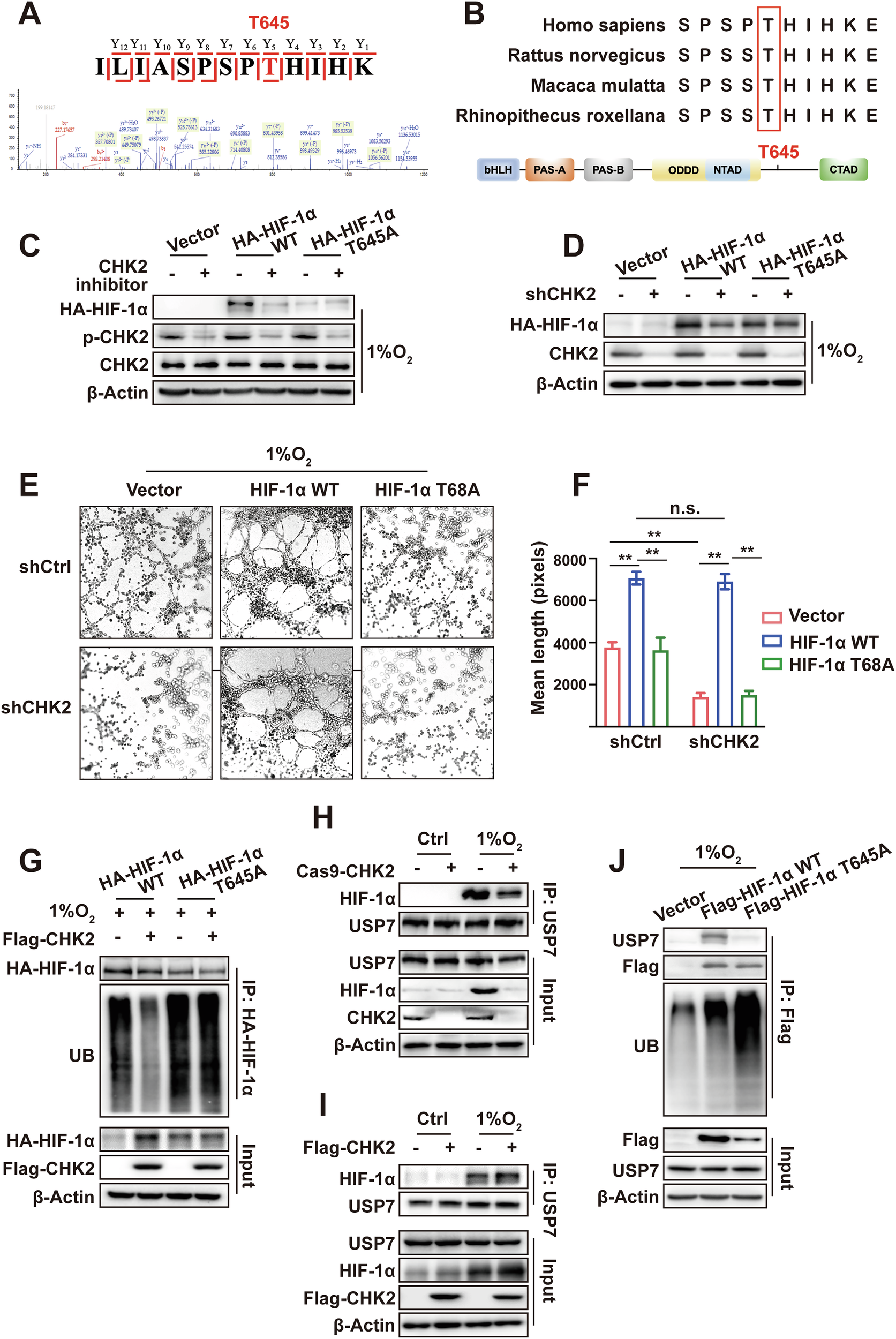
Fig. 4: Phosphorylated HIF-1α induced by CHK2 enhances HIF-1α stability through facilitating its complex formation with USP7.
From: ROS-ATM-CHK2 axis stabilizes HIF-1α and promotes tumor angiogenesis in hypoxic microenvironment

A Mass spectrogram of phosphorylation sites of HIF-1α protein T645. B Sequence alignment surrounding the T645 residue of HIF-1α homologs in various species. C Western blotting of HA-HIF-1α, p-CHK2 and CHK2. CHK2 inhibitor was added to HEK2923 cells transiently transfected with plasmids as indicated under hypoxia (1% O2). D Western blotting of HA-HIF-1α and CHK2. shCHK2, HA-HIF-1α and HA-HIF-1α Thr645A plasmids was transiently transfected into HEK293 cells as indicated under hypoxia (1% O2). E Representative images of HUVEC tube formation assay after 24 h incubation in the indicated conditioned media from H1299 cells. F Mean tube length in E was quantified. **p < 0.01, n.s. not significant. G Exogenous HA-HIF-1α ubiquitination was detected by Co-IP. Flag-CHK2, HA-HIF-1α and HA-HIF-1α Thr645A plasmids were transiently transfected into HEK293 cells as indicated under hypoxia (1% O2). H Co-IP of endogenous HIF-1α with USP7 in HEK293 cells and HEK293-CHK2-KO cells under normoxia (21% O2) and hypoxia (1% O2). I Co-IP of endogenous HIF-1α with USP7. Flag-CHK2 plasmids was transiently transfected into HEK293 cells as indicated under normoxia (21% O2) and hypoxia (1% O2). J Ubiquitination of Flag-HIF-1α WT and Flag-HIF-1α T645A. Flag-HIF-1α and Flag-HIF-1α Thr645A plasmids were transiently transfected into HEK293 cells as indicated under hypoxia (1% O2).