Fig. 6: Impact of ZNF768 loss on the development of cancer in mice.
From: ZNF768 loss amplifies p53 action and reduces lung tumorigenesis in mice

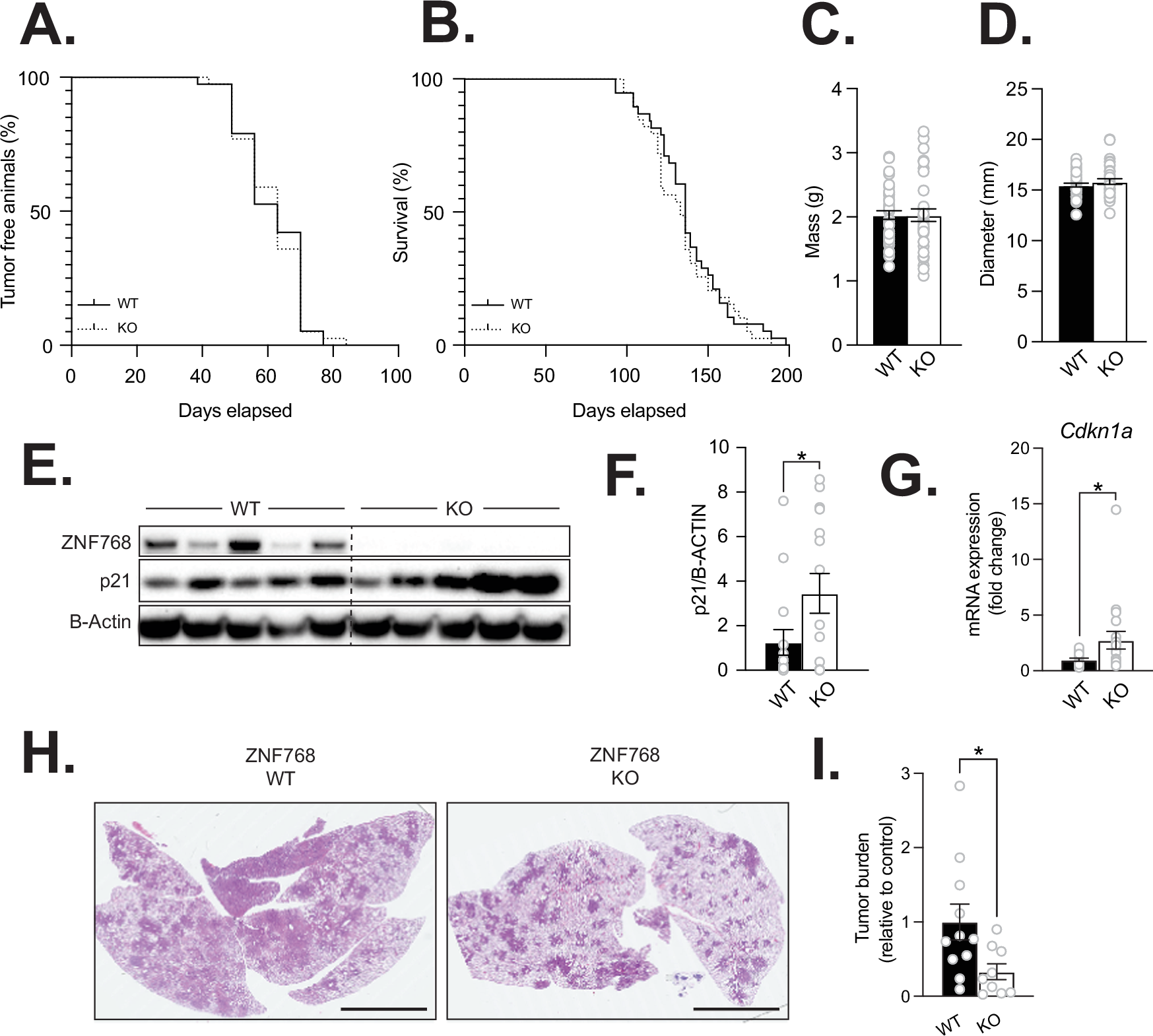
Kaplan-Meier plot of (A) tumor incidence and (B) endpoint of 3MC chemical carcinogenesis of wild-type and ZNF768 knockout mice of both sexes (n = 38-39 animals/group). Significance was determined by log-rank test. C Mass and (D) diameter of wild-type and ZNF768 knockout 3MC sarcoma at sacrifice (n = 38–39 animals/group). Significance was determined by 2-tailed, unpaired t-test. p21/Cdkn1a (E, F) protein and (G) transcript expression in wild-type and ZNF768 knockout tumors (n = 15 animals/group). Significance was determined by 2-tailed, unpaired t-test. *P < 0.05 versus controls. H Representative H&E staining of lung sections from wild-type and ZNF768 knockout mice 24 weeks after KRAS lung cancer induction (magnification ×0.4, scale bars 5 mm). I Quantification of tumor in lung sections of wild-type and ZNF768 knockout mice described in (H). Significance was determined by 2-tailed, unpaired t-test. *P < 0.05 versus controls.