Correction to: Oncogene https://doi.org/10.1038/s41388-022-02566-6, published online 3 January 2023
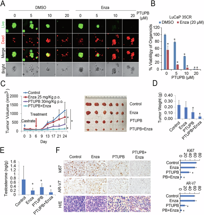
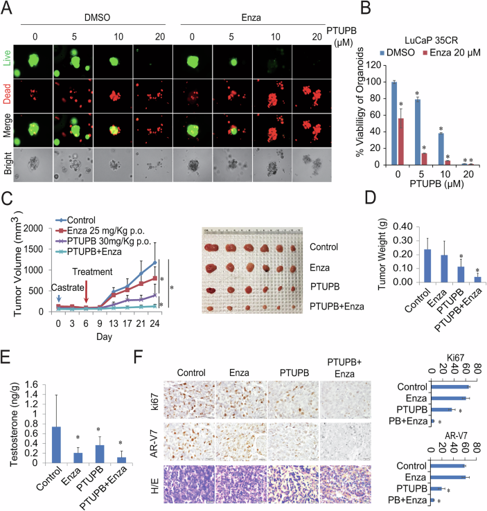
Following the publication of this article, the authors noted in Figure 5F the image panel for the control AR-V7 staining was inadvertently duplicated with the Enza Ki67 staining. This has now been corrected and the correct Figure is shown below. The quantification was analyzed using 1-2 representative tumors per group with three view areas. The authors apologise for any inconvenience caused by this unintentional error.
New Fig 5:

Former Fig 5:

The original article has been corrected.
Author information
Authors and Affiliations
Corresponding author
Rights and permissions
About this article
Cite this article
Yang, J.C., Xu, P., Ning, S. et al. Correction: Novel inhibition of AKR1C3 and androgen receptor axis by PTUPB synergizes enzalutamide treatment in advanced prostate cancer. Oncogene 44, 1204–1206 (2025). https://doi.org/10.1038/s41388-025-03392-2
Published:
Version of record:
Issue date:
DOI: https://doi.org/10.1038/s41388-025-03392-2