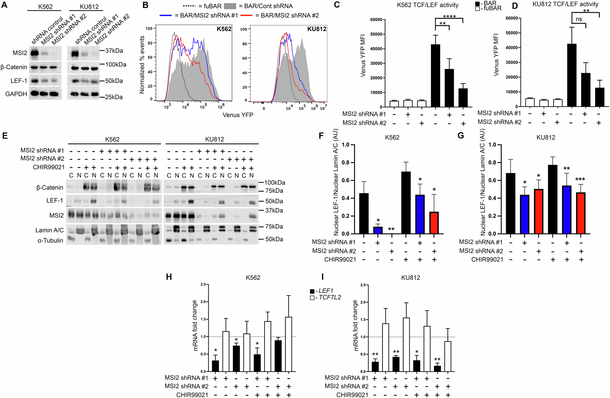
Fig. 6: MSI2 knockdown impairs Wnt signalling output through LEF-1 modulation.

A Immunoblots showing MSI2, β-catenin and LEF1 level in K562 and KU812 cells harbouring MSI2 shRNA or non-targeting shRNA controls. GAPDH indicates protein loading. B Representative flow cytometric histograms showing intensity of the TCF-dependent expression of Venus Yellow Fluorescent Protein (YFP) from the β-catenin activated reporter (BAR) reporter, or negative control ‘found unresponsive’ BAR (fuBAR; containing mutated promoter binding sites) in K562 and KU812 cells ± MSI2 shRNA following treatment with 5 μM CHIR99021 overnight. The fuBAR (dashed), non-targeting control shRNA (grey filled), and two MSI2 shRNAs (blue or red) histograms are shown. Summary graphs showing the median fluorescence intensity (MFI) generated from the BAR/fuBAR in C K562 and D KU812 cells ±MSI2 shRNA with ±5 μM CHIR99021. E Immunoblots showing total β-catenin, LEF-1, and MSI2 subcellular localisation in K562 and KU812 cells lentivirally transduced with two different MSI2 shRNAs ±5 μM CHIR99021. Lamin A/C and α-tubulin indicate the purity/loading of the nuclear (N) and cytosol (C) fractions respectively. Densitometric quantitation of LEF-1 (relative to nuclear Lamin A/C, AU = arbitrary units) present in nuclear fractions of F K562 and G KU812 cells ± MSI2 shRNA with ±5 μM CHIR99021. Summary graph showing the fold change in LEF1 and TCF7L2 mRNA expression as assessed by RT-qPCR in (H) K562 and (I) KU812 cells expressing MSI2 shRNA relative to non-targeting control shRNA (represented by dotted line at y = 1). Fold change is relative to matched respective controls (black dashed line) and overall expression was normalised to the housekeeping gene β-actin (ACTB). Data represent mean ± 1 s.d (n = 3). Statistical analysis is denoted by *p < 0.05, **p < 0.01, ***p < 0.001 and ****p < 0.0001 as deduced from a student’s t test or one-sample t-test for RT-qPCR data.