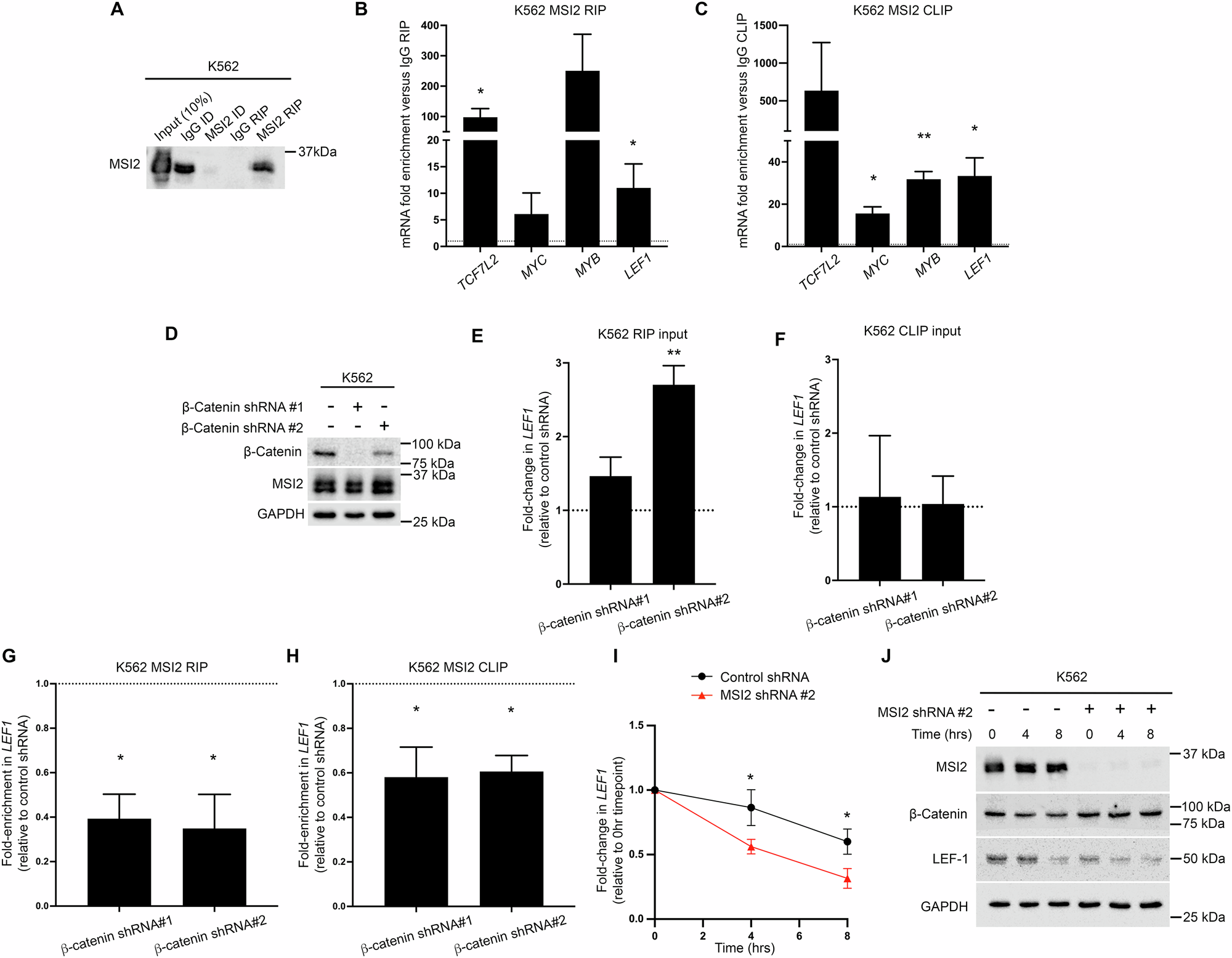
Fig. 7: MSI2 regulates LEF-1 expression and binds LEF1 in a partly β-catenin-dependent fashion.

A Immunoblot showing MSI2 level in MSI2 RIP performed from K562 cells. ID= immunodepleted lysate. Summary graphs showing the fold enrichment of TCF7L2, MYC, MYB, and LEF1 mRNA in MSI2 B RIP and C CLIP performed from K562 cells. Fold enrichment is relative to matched IgG RIPs (dashed black line). D Immunoblots showing MSI2 and β-catenin levels in K562 cell lines harbouring β-catenin shRNAs versus non-targeting shRNA control. GAPDH indicates protein loading. Summary graphs showing the fold change in LEF1 mRNA expression in input K562 cells harbouring β-catenin shRNA versus non-targeting shRNA control (dashed black line) used for E MSI2 RIP and F) MSI2 CLIP. Summary graphs showing the fold enrichment of LEF1 mRNA (versus IgG RIP) in MSI2 G) RIP and H CLIP generated from K562 cells ± β-catenin shRNAs. I Line graph summarising the fold change in LEF1 mRNA expression (relative to T = 0 h for each respective cell line) in K562 cells harbouring MSI2 shRNA (red) versus non-targeting shRNA control (black) treated with 2 µg/ml ActD for indicated times. J Immunoblot showing the levels of MSI2, β-catenin, and LEF-1 protein in K562 cells ±MSI2 shRNA with treatment of 2 µg/ml ActD for indicated timepoints. Data represents mean ± 1 s.d (n = 3). Statistical analysis is denoted by *p < 0.05 and **p < 0.01 as deduced from a student’s t-test.