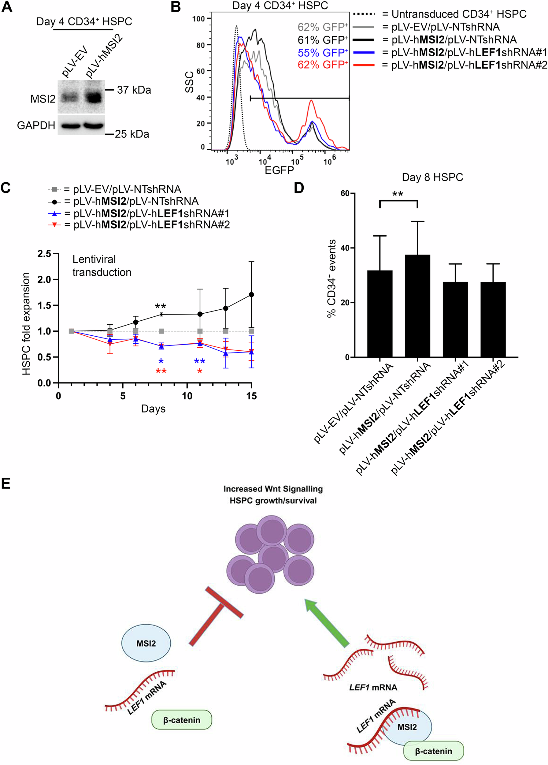
Fig. 8: MSI2-mediated human HSPC expansion is partly mediated through LEF-1.

A Immunoblot showing the level of MSI2 in day 4 primary CB-derived HSPC cultures following 3 days post lentiviral transduction with empty vector (EV) or human MSI2. GAPDH indicates protein loading. B Representative day 4 flow cytometric histogram plots showing percentage GFP+ events in primary HSPC cultures lentivirally transduced with ectopic MSI2 ± LEF-1 or non-targeting (NT) shRNA, versus matched untransduced cells. C Line graph showing the fold-expansion of HSPC cultures following lentiviral transduction with ectopic MSI2 ± LEF-1 shRNAs. D Bar graph showing the relative percentage of CD34+ events in day 8 HSPC liquid cultures following lentiviral transduction with ectopic MSI2 ± LEF-1 shRNAs. All data represent mean ± 1 s.d (n = 3, each replicate pooled from multiple donors). Statistical analysis is denoted by *p < 0.05 and **p < 0.01 as deduced from a student’s t test. E Graphical summary depicting how the β-catenin:MSI2 axis could regulate LEF-1 expression and subsequent growth/survival of human HSPC.