Fig. 2: ρ0 cells acquire mitochondria with mtDNA from the host resulting in restored tumour growth.
From: Functional mitochondrial respiration is essential for glioblastoma tumour growth

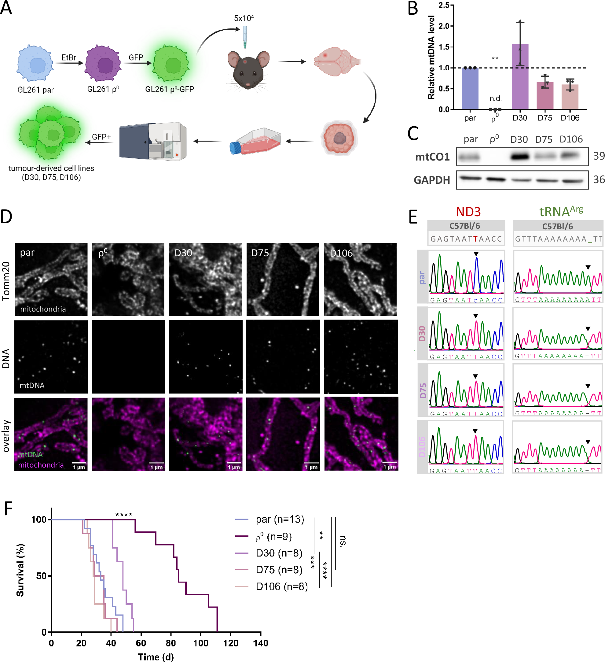
Tumour-derived cell lines D30, D75 and D106 were isolated after 30, 75 and 106 days post grafting, respectively, by sorting GFP-positive cells from tumours formed from GFP-tagged ρ0 cells implanted orthotopically into C57Bl/6 mice (A). The presence of mtDNA was assessed by qPCR (B) and visualised by stimulation emission depletion (STED) microscopy using anti-Tomm20 IgG to label mitochondrial membranes and anti-DNA IgG to label mitochondrial nucleoids; images were deconvolved and contrast-adjusted (D). Level of mtCO1 was probed for in tumour-derived cell lines by WB (C). The host identity of the mtDNA was confirmed by Sanger sequencing of two mtDNA polymorphic sites in Nd3 and tRNAArg genes, with differences in polymorphic sites indicated by the black arrowhead (E). Tumour-derived cell lines were orthotopically injected into C57Bl/6 mice (n ≥ 8) to assess the animal survival, the ethical endpoint of the experiment being 15% animal weight loss and behavioural changes (F). EtBr – ethidium bromide.