Fig. 6: Astrocytes are the predominant mitochondrial donors for ρ0 GBM cells.
From: Functional mitochondrial respiration is essential for glioblastoma tumour growth

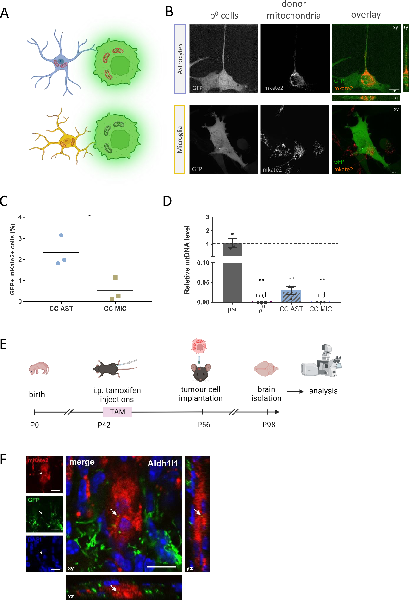
To determine which brain resident cell type is the donor of mitochondria for cancer cells, in vitro co-culture experiments with two cell types isolated from adult mouse brain were carried out (A). Co-cultures of neural cells and GL261 ρ0 GFP+ cells were assessed by fluorescent confocal microscopy after 48 h (B) and by flow cytometry after 24 h (C). mtDNA levels were detected in parental and ρ0 cells, and in ρ0 cells after their 72-h co-culture with potential neural donor cells (D). Horizontal transfer of mitochondria from astrocytes in vivo was confirmed by confocal microscopy (F) using the inducible MitoTag mice model as visualised (E). CC AST – co-culture with astrocytes, CC MIC - co-culture with microglia, TAM – tamoxifen, i.p. – intraperitoneal, P – postnatal day, Aldh1l1 – aldehyde dehydrogenase 1l1.