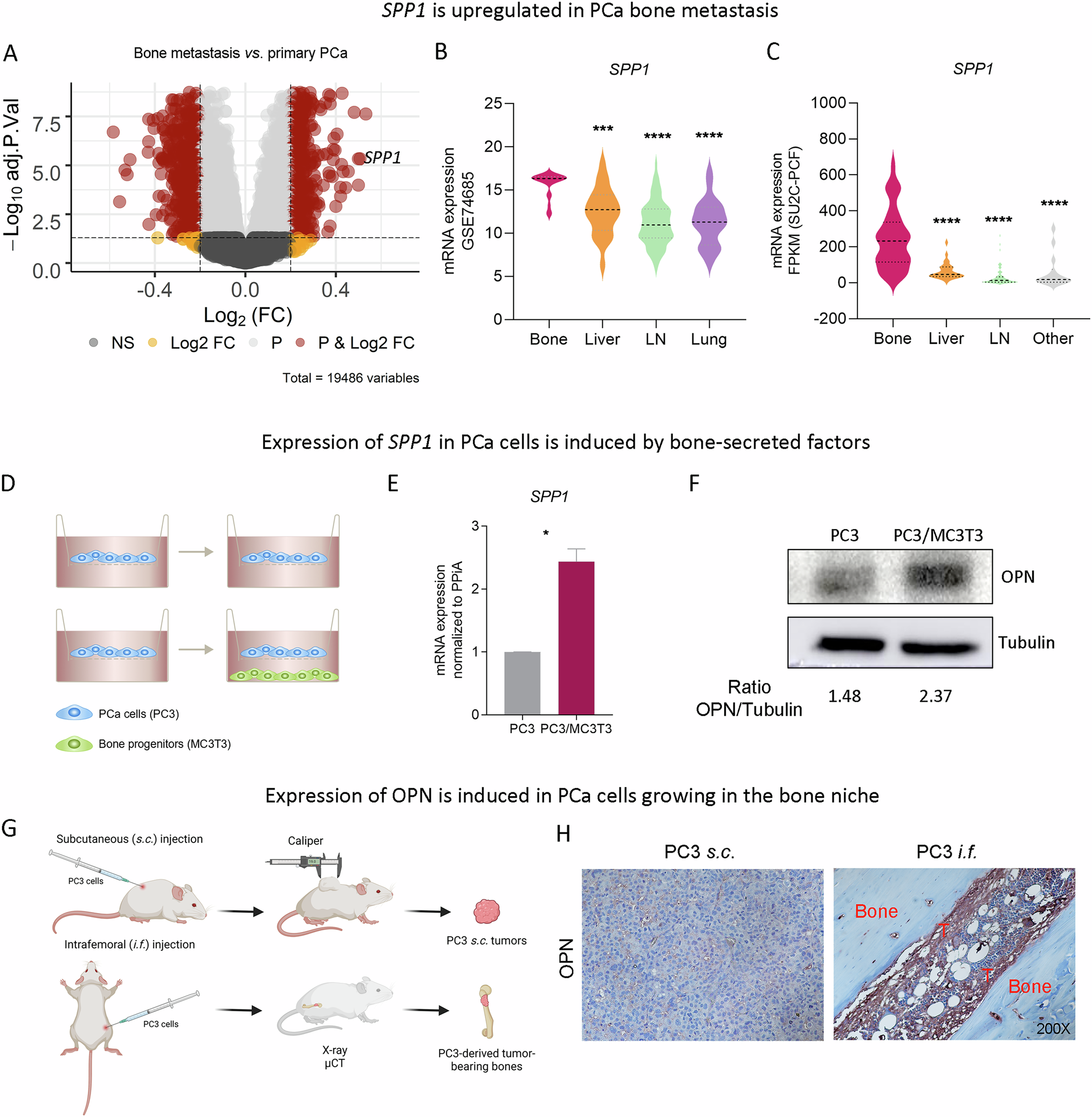
Fig. 1: SPP1 is induced in PCa bone metastasis.

A Volcano plot depicting differential gene expression analysis of the GSE74685 dataset comparing bone metastases (n = 20) vs. primary PCa (n = 14) samples. Significant differential expression (P < 0.05, |Log2 fold change|>0.2) is represented for each comparison as cherry dots. Limma package in R was used to calculate statistical significance with a Benjamini–Hochberg correction (adjusted P value). NS not significant, Log2FC Log2 fold change. Dark gray dots: |Log2 fold change| < 0.2 and P > 0.05; yellow dots: |Log2 fold change| > 0.2 and P > 0.05; light gray dots: |Log2 fold change| < 0.2 and P < 0.05; cherry dots: |Log2 fold change| > 0.2 and P < 0.05. B, C Violin plots showing gene expression levels of SPP1 in PCa bone metastasis and different metastatic sites from the GSE74685 (bone (n = 20), liver (n = 21), lymph node (n = 69) and lung (n = 22)) and SU2C-PCF (bone (n = 83), liver (n = 26), lymph node (n = 79), and other metastasis (n = 14)) datasets, respectively. One-way ANOVA was used to assess statistical significance. D PC3 cells were cultured alone or co-cultured with bone progenitors (MC3T3) using an in vitro bicompartment, which allows cells to share the culture medium and signaling factors without physical contact, mimicking the interactions between tumor cells and the bone metastatic niche through soluble factors. Cells were seeded in their respective compartments, and after 24 h, the inserts containing PC3 cells were washed and placed in the co-culture plates with or without MC3T3 cells. On day 3, PC3 cells were harvested, and RNA was extracted for gene expression analysis. E Gene expression levels of SPP1 by RT-qPCR in PC3 grown alone (PC3) and in PC3 co-cultured with MC3T3 (PC3/MC3T3). Values were normalized using PPIA as a reference gene and relativized to the control. Statistical significance was assessed via Wilcoxon test. Results are shown as the mean ± S.E.M. Statistical significance was set at P < 0.05. *P < 0.05. Three independent experiments were performed. F OPN expression levels in PC3 and PC3/MC3T3 assessed by Western blot relativized to tubulin. G Schematic representation of subcutaneous (s.c.) and intrafemoral (i.f.) implantation of PC3 cells in male CB17 SCID mice and samples subsequently processed for immunohistochemical analysis. H One representative photomicrograph image of PC3 tumors s.c. and i.f. sections immunostained with OPN (n = 5). Magnification 200X. T Tumor.