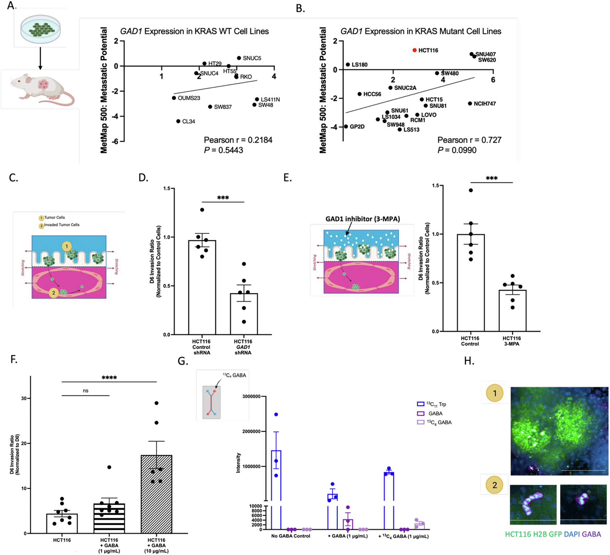
Fig. 2: GAD1 is associated with CRC metastatic potential.

A GAD1 expression of KRAS wild-type (WT) CRC cell lines plotted against their metastatic potential in mice (DepMap). B GAD1 expression of KRAS mutant CRC cell lines plotted against their metastatic potential in mice (DepMap). C Schematic of OOC model of tumor cell lines invading from the top channel into the bottom endothelial channel. D On-chip tumor invasion of GAD1 knockdown HCT116 tumor cells, normalized to control shRNA. Data was analyzed using an unpaired t-test. N = 6 chips; ***P = 0.0005. E On-chip tumor invasion of HCT116 tumor cells treated with GAD1 inhibitor 3-MPA (5 μM), normalized to vehicle control. Data was analyzed using an unpaired t-test. N = 6 chips; *** P = 0.0006. F On-chip tumor invasion of HCT116 tumor cells with increasing concentrations of exogenous GABA. Data was analyzed using a one-way ANOVA with Å Ãdák’s multiple comparison test. N = 6–8 chips; ****P < 0.0001. G Intracellular [13C4]GABA or unlabeled GABA was measured via mass spectrometry-based metabolomics in the HCT116 tumor-chips after the addition of exogenous GABA for six days. N = 3 chips. The intensities of the internal standard 13C11 Tryptophan (Trp) were plotted as a control. H On-chip GABA staining in the top channel (1) representing non-invaded HCT116 tumor cells, and in the bottom channel (2) capturing invaded HCT116 tumor cells. Scale bars represent 200 μm in the top channel image and 100 μm in the bottom channel images. Individual data points are shown and mean ± SEM are represented. All schematics were made in or are from BioRender.