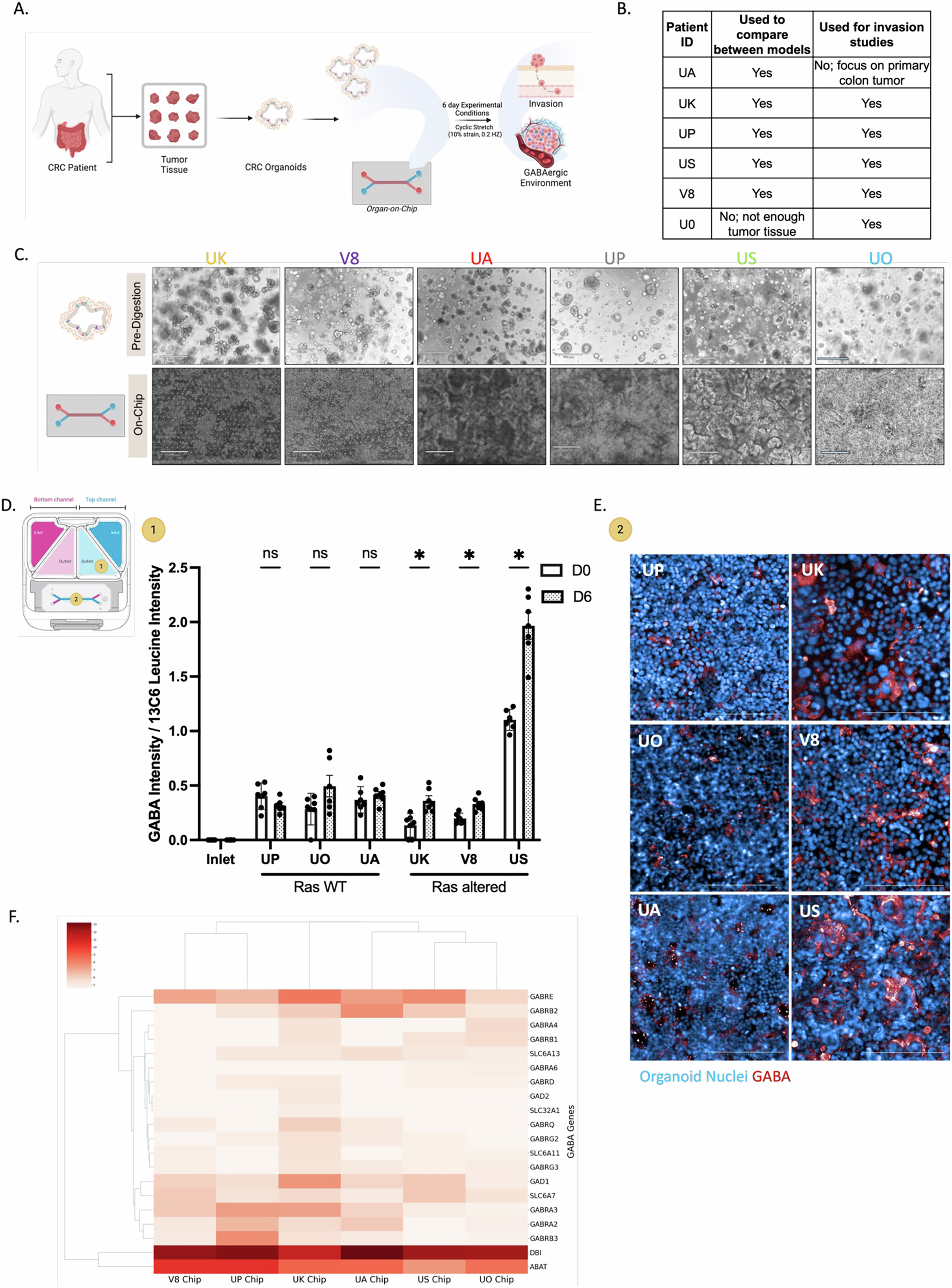
Fig. 4: Development of patient-derived organoid-chips to model a GABAergic TME.

A CRC organoids were derived from patient tumor tissues and were seeded onto OOC devices with fluid flow and peristaltic mechanical forces. The GABAergic on-chip environment (GABA-related gene expression and GABA levels) and the invasive properties of the organoid-chips were characterized. B Six patient-derived organoids were used for various analyses on-chip. C Brightfield images of patient-derived CRC organoids in culture prior to digestion (top panel) and after 6 days on-chip (bottom panel). Scale bars for the pre-digested organoids represent 500 μm and scale bars for the organoids on-chip represent 210 μm. D Effluent from the epithelial channel of the patient-derived organoids was collected over time (day 0 (D0) and day 6 (D6)) and metabolites were measured via mass spectrometry-based metabolomics (yellow 1 indicated in schematic). GABA intensity was analyzed from extracted metabolites N = 6 chips per timepoint per patient and reported as intensity normalized to a 13C6 Leucine internal standard; *P = 0.0312. Data was analyzed using multiple paired t-tests. All data are shown as mean ± SEM. E GABA present in the top channel of the organoid-chips was measured via immunofluorescence at the end of the experiment on day 6 (yellow 2 indicated in schematic). Representative immunofluorescence images of GABA staining (purple) on-chip. Scale bars represent 200 μm. F Expression of GABAergic-related genes compared across the organoid-chips from RNAseq analysis.