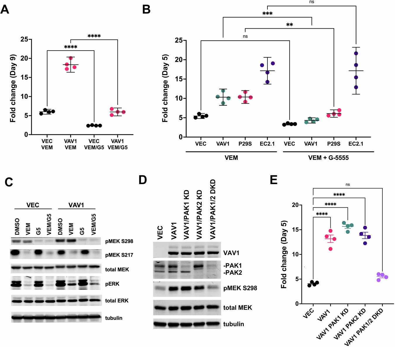
Fig. 2: PAK kinase contributes to Rac-driven BRAFi resistance, but not to BRAFi resistance driven by a BRAF truncation.
From: A critical role of FAK signaling in Rac1-driven melanoma cell resistance to MAPK pathway inhibition

A The graph shows the fold change in A375 melanoma cell growth measured on day 9 by resazurin assay for vector control (VEC) and Vav1 overexpressing cell (VAV). Cells were grown in 3 µM vemurafenib (VEM) or 3 µM vemurafenib plus 1 µM G-5555, a group I PAK-selective inhibitor (VEM + G-5555). Vav1 overexpression promoted resistance to vemurafenib, which was significantly suppressed by G-5555, ****P < 0.0001, ANOVA with Sidak’s multiple comparison test. B The graph shows the fold change in A375 melanoma cell growth measured on day 5 by resazurin assay for vector control cells (VEC), Vav1-overexpressing cells (VAV1), Rac1 P29S expressing cells (P29S), and cells harboring a spontaneously acquired BRAF truncation (EC2.1). Cells were grown in 3 µM vemurafenib (VEM) or 3 µM vemurafenib plus 1 µM G-5555, a group I PAK-selective inhibitor (VEM + G-5555). Inhibition of group I PAKs by G-5555 significantly blocked vemurafenib resistance in Vav1 and Rac1 P29S-expressing cells, but not in EC2.1 cells with a BRAF truncation, ***P < 0.001, **P < 0.01, ANOVA with Sidak’s multiple comparison test (C) A375 vector control cells (VEC) and Vav1 overexpressing cells (VAV1) were treated overnight with DMSO vehicle (DMSO), 3 µM vemurafenib (VEM), 1 µM G-5555 (G5), or 3 µM vemurafenib plus 1 µM G-5555 (VEM/G5). Cell lysates were then analyzed by SDS-PAGE and immunoblotting for phospho-MEK S298, phospho-MEK S217, total MEK1, phospho-ERK, total ERK, and a tubulin loading control. Phospho-MEK S298 appeared increased in VAV1 over-expressing cells, compared to vector control cells, consistent with increased Rac1/PAK signaling. Treatment with G-5555 almost completely blocked phospho-MEK S298 in both cell types. D Lysates of A375 vector control cells (VEC), VAV1 overexpressing cells (VAV1), with and without RNAi knockdown of PAK1 (PAK1 KD), PAK2 (PAK2 KD), or both PAK1 and PAK2 (PAK1/2 DKD) were analyzed by SDS-PAGE and immunoblotting for VAV1, PAK1, PAK2, phospho-MEK S298, total MEK, and tubulin. Phospho-MEK S298 was increased in VAV1-expressing cells and reduced back to baseline in PAK1/2 DKD cells. E The graph shows the fold change in cell growth measured on day 5 by resazurin assay for the cell panel described in panel (D) treated with 3 µM vemurafenib. VAV1 expression promoted vemurafenib resistance, which was mostly canceled in the PAK1/2 DKD cells, ****P < 0.0001, ANOVA with Sidak’s multiple comparison test.