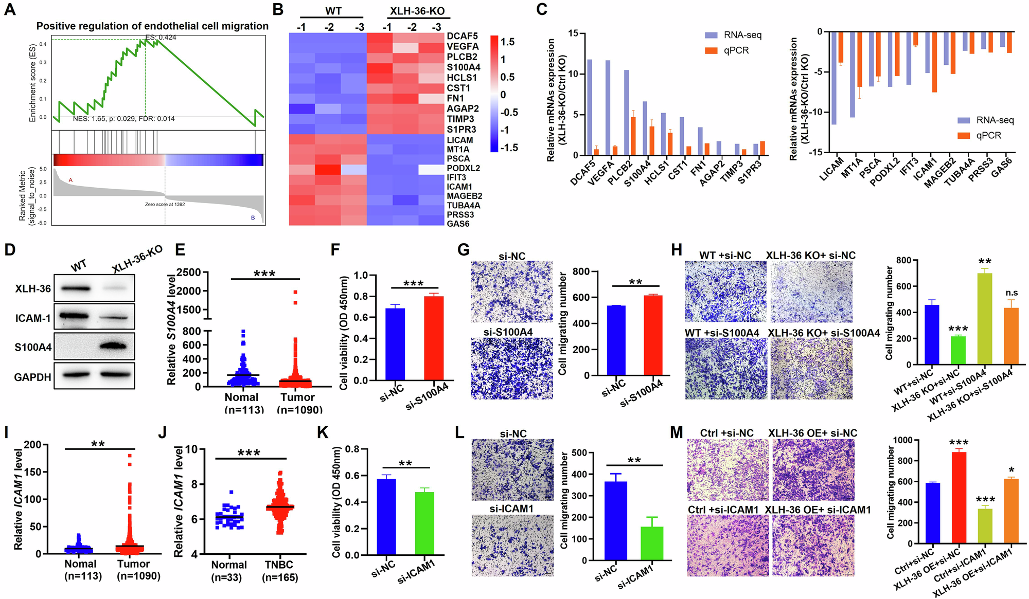
Fig. 7: XLH-36 regulates TNBC metastasis primarily through ICAM1 and S100A4.

A GSEA of cell migration signature between XLH-36-KO versus WT in MDA-MB-231 cells. B Heatmap of the top 10 up/down differentially expressed genes between XLH-36-KO versus WT in MDA-MB-231 cells. C Left, qRT-PCR validation of top 10 differentially upregulated genes between XLH-36-KO versus WT in MDA-MB-231 cells. Right, qRT-PCR validation of top 10 differentially downregulated genes between XLH-36-KO versus WT in MDA-MB-231 cells. D IB of the expression level of S100A4 and ICAM1 in WT versus XLH-36-KO MDA-MB-231 cells. E S100A4 is significantly downregulated in BRCA patients (n = 1090) versus adjacent normal tissues (n = 113) from TCGA. Cell proliferation (F) and migration capacity (G) are evaluated in MDA-MB-231 cells transfected with si-NC or si-S100A4. Cell migration assays (H) were performed on WT or XLH-36 KO MDA-MB-231 cells with S100A4 knockdown. I ICAM1 is significantly upregulated in BRCA patients (n = 1090) versus adjacent normal tissues (n = 113) from TCGA. J Data set from GSE76250 indicates ICAM1 is significantly upregulated in TNBC patients (n = 165) versus adjacent normal tissues (n = 33). Cell proliferation (K) and migration capacity (L) are evaluated in MDA-MB-231 cells transfected with si-NC or si-ICAM1. Cell migration assays (M) were performed on ctrl or XLH-36 overexpression MDA-MB-231 cells with ICAM1 knockdown. Data are presented as mean ± SD from n = 3 biologically independent experiments. *P < 0.05, **P < 0.01, ***P < 0.001.