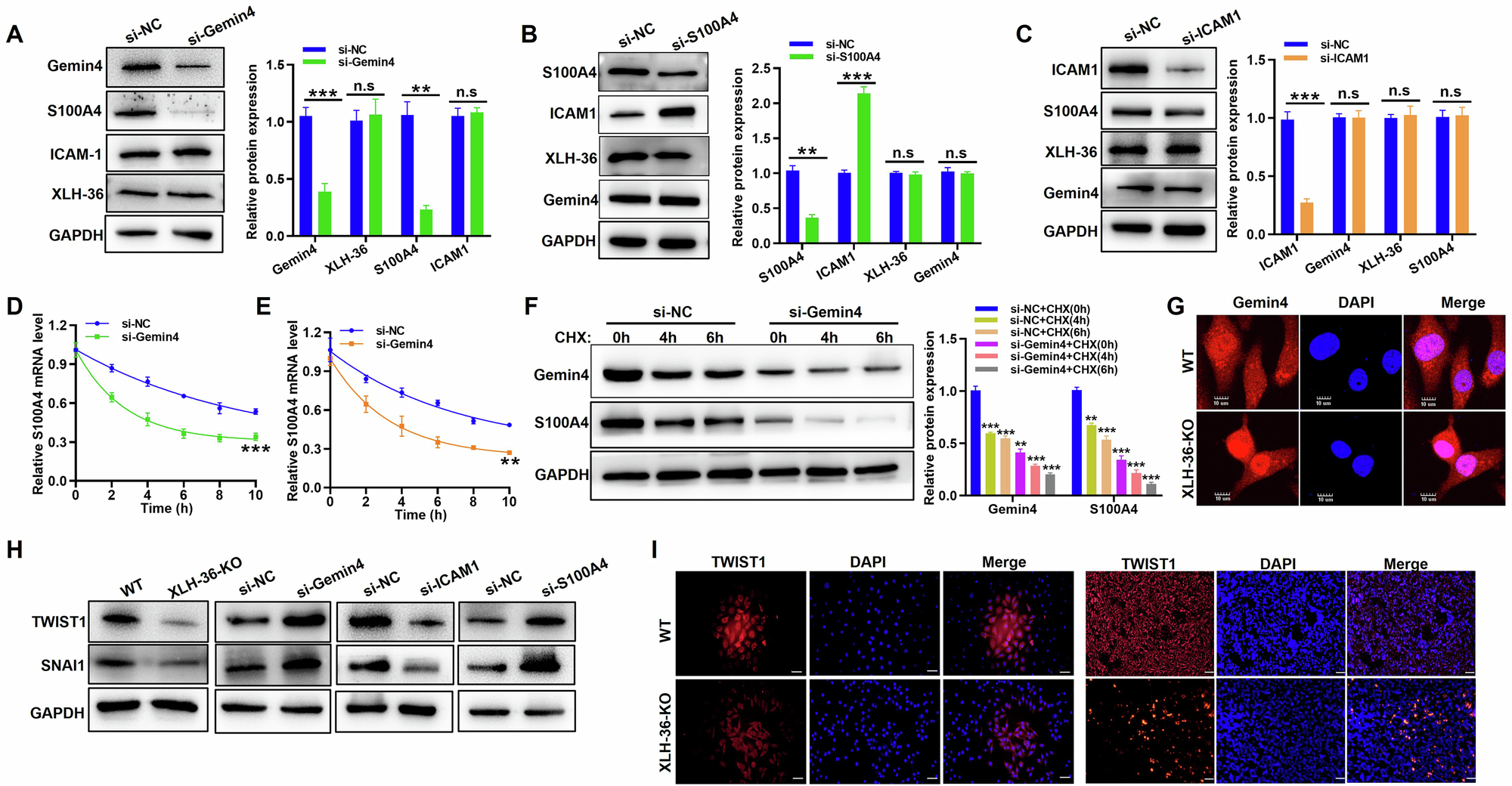
Fig. 8: XLH-36/Gemin4 interaction promoted ICAM1 and EMT process via regulating S100A4 mRNA splicing.

IB of the expression level of XLH-36, Gemin4, S100A4, and ICAM1 in MDA-MB-231 cells transfected with si-NC, si-Gemin4 (A) si-S100A4 (B) or si-ICAM1(C). D, E The decay rates of total mRNAs were assessed using quantitative RT-PCR in si-NC and si-Gemin4 cells following transcription inhibition by α-amanitin experiments. F Indicated MDA-MB-231 cells were treated with CH× (100 μg/mL), and Gemin4 or S100A4 proteins were examined at indicated time point. G Immunofluorescence staining was performed to Gemin4 (red) in WT and XLH-36-KO MDA-MB-231 cells. Scale bar: 10 μm. H IB of the expression level of TWIST1 and SANI1 in the indicated MDA-MB-231 cells. I left, representative IF images of TWIST1 in the WT and XLH-36-KO MDA-MB-231 cells. Right, representative IF images of TWIST1 in the frozen tumor section from the mice subcutaneously injected with WT and XLH-36-KO MDA-MB-231 cells. Data are presented as mean ± SD from n = 3 biologically independent experiments. *P < 0.05, **P < 0.01, ***P < 0.001.