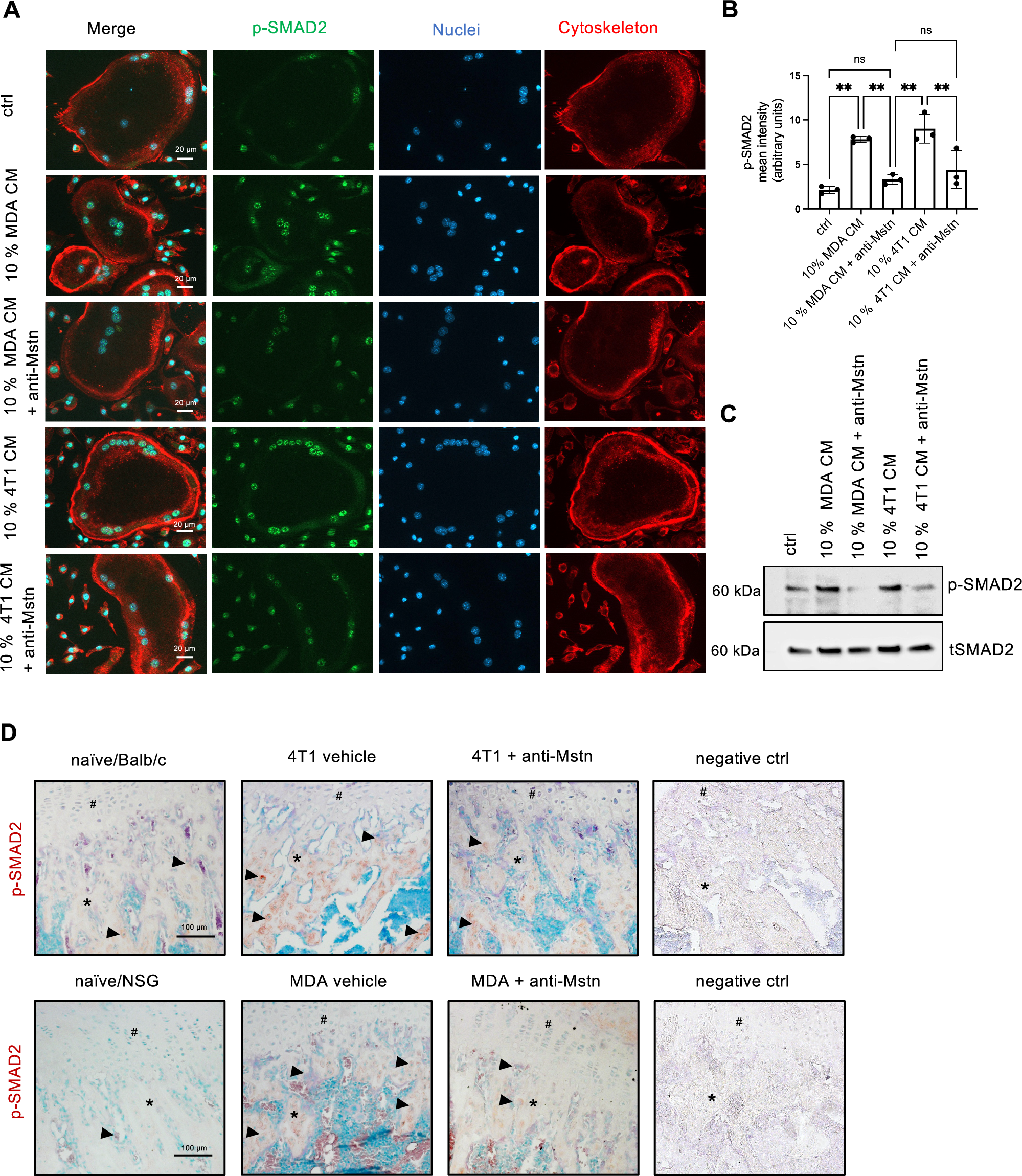
Fig. 8: Anti-Mstn treatment reduces tumor-cell mediated SMAD2 phosphorylation in osteoclasts.

A p-Smad2 IF staining in in vitro differentiated WT OC cultured with 10% conditioned medium of 4T1 or MDA-MB-231 tumor cells and anti- Mstn antibody (5 µg/ml). green: p-SMAD2, red: phalloidin/cytoskeleton, blue: DAPI/nuclei. B Quantification of p-SMAD2 signal intensity in vitro differentiated WT OC using Fiji software. Data represent mean values from five different regions per sample (n = 3 WT mice per group). C Representative Western Blot of p-SMAD2 in in vitro differentiated WT OC cultured with 10% conditioned medium of 4T1 or MDA-MB-231 tumor cells and anti-Mstn antibody. D Representative immunostaining of p-SMAD2 in femora sections from naïve mice, 4T1 and MDA tumor-bearing mice treated with or without anti-Mstn. n = 3; red: p-SMAD2; green: nuclei; arrow head: p-SMAD2 positive osteocytes and osteoclasts; asterix: trabecular bone; hash: growth plate; negative control: IgG. All data are mean ± SD, one-way ANOVA, Kruskal-Wallis test with multiple comparisons, *p ≤ 0.05, **p ≤ 0.01.