Fig. 1: Bioinformatics analysis and FA induced tumor-initiating subpopulation in mouse T-lymphoblastic lymphoma cells.
From: Aberrant lipid metabolism renders an aggressive behavior of T-lymphoblastic lymphoma in a MASH model

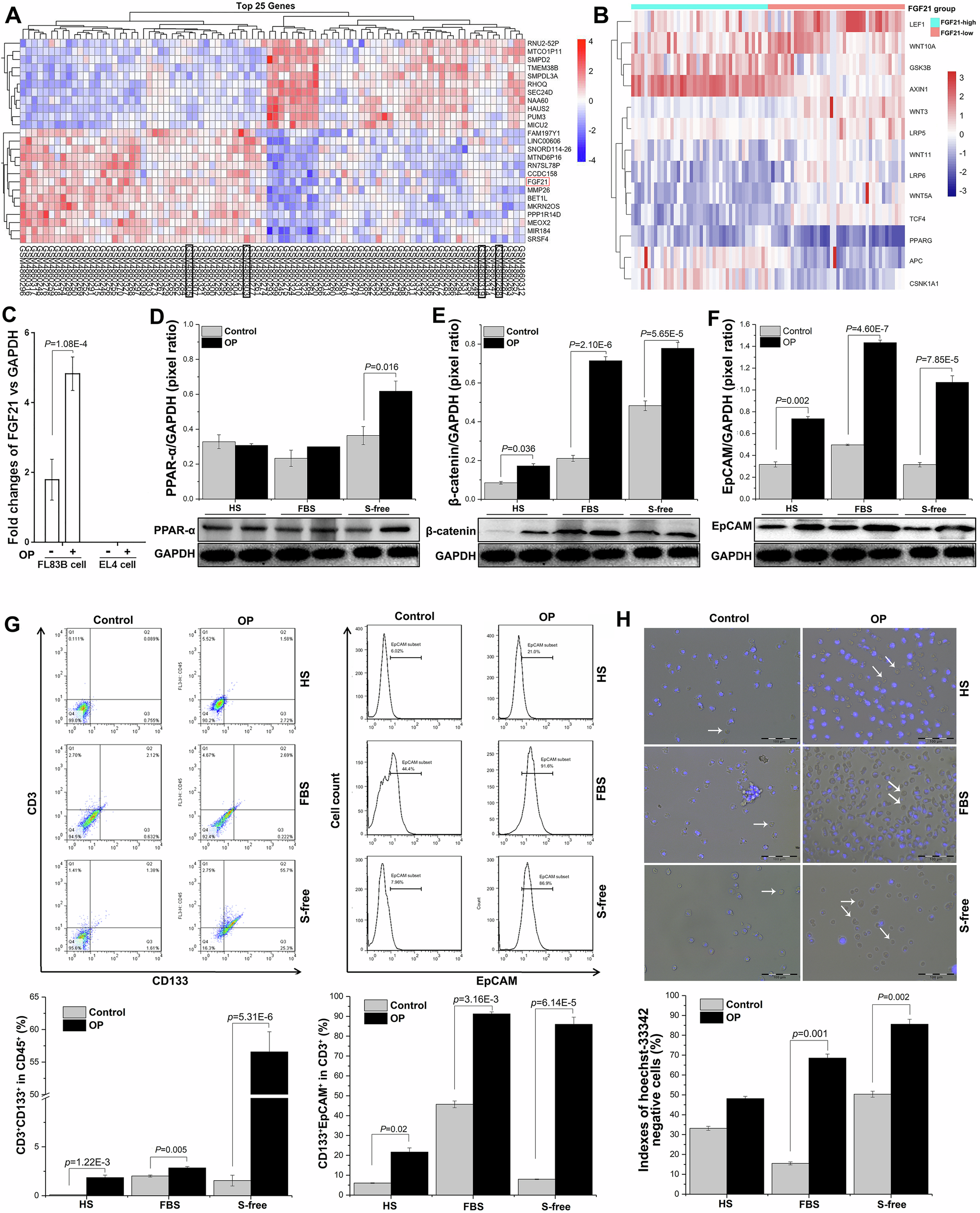
A Heatmap of DEGs (NKTLs versus lymph node controls) in which FGF21 was identified as the 18th DEG in the top 25 DEGs. Black frame boxes: lymph node control samples. B Heatmap to show the Wnt pathway-associated DEGs in the 84 lymphoma samples with high FGF21 expression and with low FGF21 expression. C qPCR analysis to detect FGF21 mRNA in the EL4 cells with/without OP challenging. D–F Western blotting analysis to detect the protein levels of PPAR-α, β-catenin, and EpCAM in the EL4 cells with/without OP challenging. G Flowcytometry analysis to detect the CD133+EpCAM+ subpopulation in the EL4 cells with/without OP challenging. H Hoechst33342 staining to evaluate the dye-efflux ability in the EL4 cells with/without OP challenging. OP: a mixture of oleic acid and palmitic acid (2:1); HS horse serum, FBS fetal bovine serum, S-free serum-free.