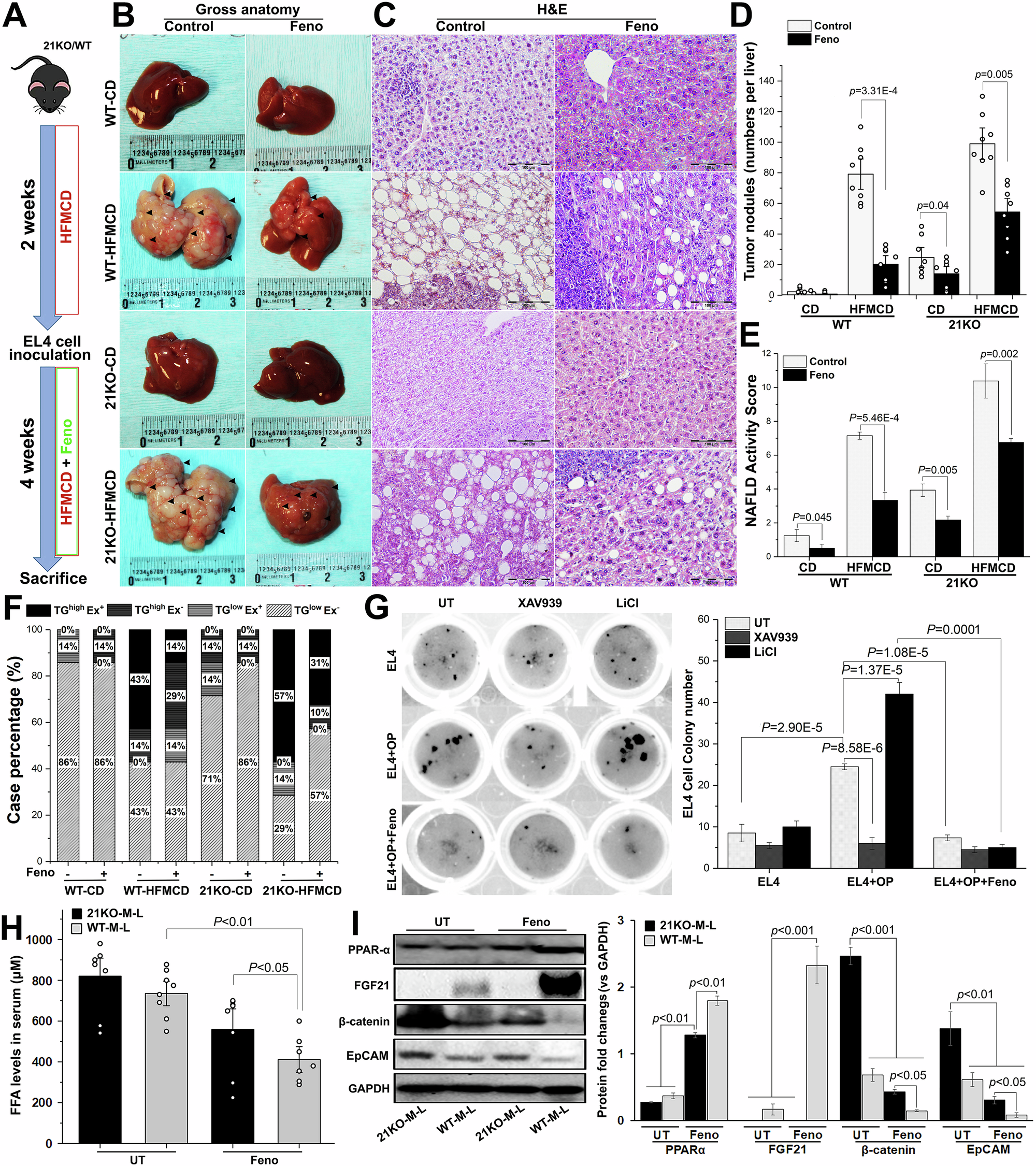
Fig. 5: Fenofibrate prevented EL4 cell infiltration in MASH liver.
From: Aberrant lipid metabolism renders an aggressive behavior of T-lymphoblastic lymphoma in a MASH model

A Schematic diagram of establishing the hepatic lymphoma model and fenofibrate treatment in WT mice and FGF21KO mice. B The gross anatomy of tumor nodules from the experimental groups (WT-CD, WT-HFMCD, FGF21KO-CD, and FGF21KO-HFMCD) with/without fenofibrate treatment. Arrowhead: tumor nodules. C The representative images of histology by H&E in the liver/tumor tissues from the experimental groups. D Numbers of tumor nodules were counted macroscopically in the liver lobs from the experimental groups. E Histology based NAFLD activity score (NAS) from the experimental groups. F Analysis of extranodal infiltration (Ex) in stomach, lung, spleen, and skin from the experimental groups. G Colony forming assay to detect the number of cell colonies of OP-challenged EL4 cells treated with 20 mM LiCl, 1 μM XAV939, and 100 µM fenofibrate for 16 h. H Serum FFA levels in the WT-MASH-lymphoma mice and FGF21KO-MASH-lymphoma mice with/without fenofibrate treatment. Western blot analysis to detect the protein levels of PPAR-α, FGF21, β-catenin and EpCAM in the liver tissues from WT-MASH-lymphoma mice and FGF21KO-MASH-lymphoma mice with/without fenofibrate treatment. OP: a mixture of oleic acid and palmitic acid (2:1); Animal number (n) = 8 in each group; 21KO: FGF21KO; XAV: XAV939; UT: untreated; Feno: fenofibrate. WT-M-L: WT-MASH-lymphoma; 21KO-M-L: FGF21KO-MASH-lymphoma.