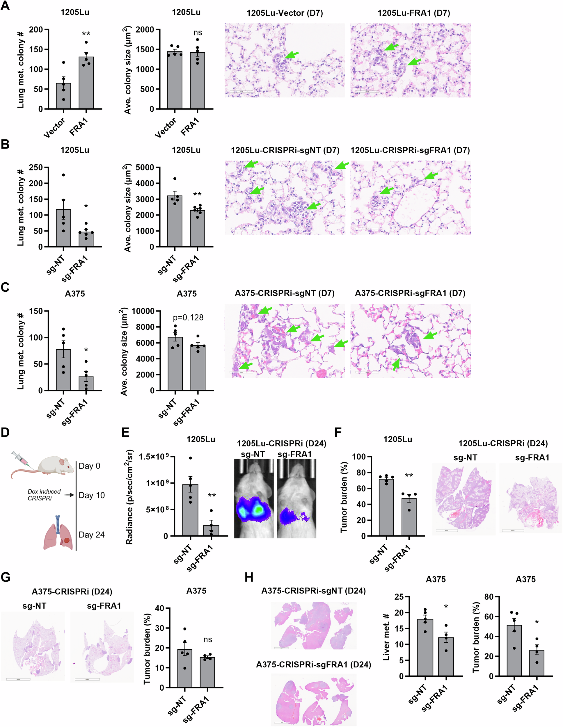
Fig. 2: FRA1 enhances metastatic colonization and outgrowth.
From: FRA1 drives melanoma metastasis through an actionable transcriptional network

A–C 1205Lu melanoma cells overexpressing FRA1 were intravenously injected into NSG mice (n = 5) (A). 1205Lu and A375 cells with inducible CRISPRi targeting FRA1 were intravenously injected into NSG mice (n = 5), and mice were fed chow containing 200 mg/kg Dox to induce CRISPRi (B, C). 7 days after inoculation, metastasis was detected by H&E staining. Representative images of micro-metastasis in lungs and quantification of the number and average size of micro-metastasis are shown. D–H Luciferase tagged 1205Lu and A375 cells with inducible CRISPRi targeting FRA1 were intravenously injected into NSG mice (n = 5), and 10 days after inoculation mice were switched to chow containing 200 mg/kg Dox to induce CRISPRi, and then metastasis were analyzed 2 weeks after Dox diet feeding, which is 24 days after cell inoculation (D). Representative images and quantification of the luminescence signals of 1205Lu cells are shown in E. Representative images and quantification of lung metastasis burden of 1205Lu and A375 cells by H&E staining are shown in (F, G). Representative images and quantification of liver metastasis number and burden of A375 cells are shown in H. Data are presented as mean ± SEM and analyzed with Student’s unpaired t test, * P < 0.05, ** P < 0.01, *** P < 0.001, ns not significant.