Abstract
Activating mutations in the ligand-binding domain of the estrogen receptor (ER)-encoding (ESR1) gene are present in up to 40% of metastatic breast cancer (BC) patients and are strongly associated with a high risk of liver metastasis (LM) formation. Using the MCF-7 BC model, we investigated whether the increased hepatic tropism of ESR1-mutated BC cells is driven by their metabolic adaptation to the liver microenvironment. Indeed, metabolomic analysis revealed elevated metabolites related to the urea cycle (UC) in LM-forming ESR1-mutated cells compared to wild-type (WT) ER-expressing cells, which failed to generate LM. The subsequent proteomic, western blotting, and qPCR analyses demonstrated a dramatic upregulation of the UC constituent, the mitochondrial ornithine/citrulline transporter SLC25A15, in liver-predilected ESR1-mutated cells relative to their WT counterpart cells. Unlike WT cells, ESR1-mutated cells readily formed spheroids and exhibited enhanced migration in liver mimicking hepatocyte-conditioned media. In addition, we employed a novel ex vivo approach where ESR1 mutated cells were seeded onto colonized fresh liver tissue—which was abolished by SLC25A15 knockout. Moreover, SLC25A15 knockout robustly reduced the ability of ESR1-mutated cells to establish LM in vivo. These findings highlight SLC25A15-mediated dysregulation of the UC as a critical driver of BC hepatic metastasis and identify SLC25A15 as a potential therapeutic target for disrupting metastatic spread of BC to the liver.
Similar content being viewed by others
Introduction
Breast cancer (BC) is the most prevalent type of cancer worldwide and the second leading cause of mortality among females [1]. Although BC metastasis to the liver ranks third after bone and lung, it presents more limited treatment options and a poorer prognosis, with a 5-year overall survival rate estimated at 8.5% [2]. Therefore, in order to develop effective therapeutic strategies, it is critical to understand the molecular mechanisms that drive BC cells to the liver.
The most common BC tumors are hormone receptor positive; these tumors express estrogen receptor (ER) and/or the progesterone receptor and account for 75% of BC cases [3,4,5]. While the use of endocrine therapy in primary BC reduces mortality, eventually all patients with metastatic BC become resistant to the treatment, resulting in BC recurrence and metastatic spread [3, 6]. One of the most prominent resistance mechanisms is the emergence of activating mutations in the ligand-binding domain (LBD) region of the ESR1 gene, encoding the ER. These mutations occur in up to ~40% of patients heavily treated with endocrine therapy, and the most common mutations are Y537S and D538G [3, 7]. Notably, breast cancer patients whose tumors exhibit these mutations have a worse overall survival and an increased prevalence of ESR1 mutations in liver metastases (LM) [3, 4, 6, 8,9,10]. Thus, while non-mutated ESR1 metastasis is observed more in the bones, ESR1 mutations are found more in visceral metastasis, particularly in the liver, highlighting the need to comprehend the role of ESR1 mutations in shifting BC cells' tropism.
Metastasis to specific organs is not random but involves adaptations of malignant cells to the unique environment of the host organ [11]. The hepatic environment is characterized by high ammonia content and low arginine/glutamine levels [12, 13]. The liver urea cycle is the only complete pathway to dispose of excess nitrogen in the form of ammonia and secrete it as urea in the urine. The mitochondrion is a crucial player in UC that catalyzes the conversion of ammonia to carbamoyl phosphate and then combines it with ornithine to form citrulline, which is exported to the cytosol by the mitochondrial ornithine/citrulline transporter, SLC25A15. Citrulline, together with aspartate, is then converted to argininosuccinate from which fumarate and arginine are formed. While fumarate leaves the cycle, arginine is converted to ornithine and urea. While the urea is secreted in the urine, ornithine is transported back to the mitochondrion by the SLC25A15, completing the UC [14,15,16]. Thus, the UC is intertwined with the tricarboxylic acid (TCA) cycle via aspartate and fumarate; while oxaloacetate produced by the TCA cycle is converted to aspartate and utilized for arginine synthesis in the UC, fumarate, generated by the UC, can be recycled back to the TCA cycle [12].
Cancer cells constantly rewire different metabolic pathways to meet their demands. Notably, the complete UC takes place exclusively in the liver as nitrogen is crucial for tumor growth. However, several studies have reported that the dysregulation of some UC enzymes and transporters in different tumors can provide growth advantages and benefits [12]. Such examples include the urea cycle enzyme arginosuccinate synthase (ASS1), which was shown to be epigenetically silenced in multiple cancers to increase aspartate availability for pyrimidine synthesis. SLC25A15 expression was found to be associated with the progression of melanoma [16, 17], and in colorectal cancer, ornithine and polyamines were found to be required for tumor growth and proliferation [18].
In this study, we aimed to reveal the mechanism explaining the propensity of breast cancers harboring ESR1 mutations to form LM. We hypothesized that the high affinity of ESR1-mutated BC to the liver stems from their dependency on nitrogen availability. We discovered, through metabolomic, proteomic, and gene knockout approaches, that mutated ESR1 enhances UC activity through the upregulation of SLC25A15 expression in LM. Notably, SLC25A15 knockout in ESR1 mutated BC robustly inhibited BC cell liver tropism through an in vitro and ex vivo novel approach, while also attenuating the formation of hepatic metastasis in mice in vivo. Our results suggest that tumor rewiring of the UC may enable BC spread and survival in the liver niche and, subsequently, contribute to the formation of hepatic metastasis. These findings suggest that SLC25A15 could be a potential target for future therapies against the frequently fatal BC with liver metastasis.
Materials and methods
Cells and plasmids
Cell lines were originally obtained from the American Type Culture Collection (ATCC) and authenticated with the DNA markers used by ATCC. MCF-7 (CVCL_0031) and T47D cells (CVCL_0553) were grown in Dulbecco’s Modified Eagle’s Medium (DMEM) containing 10% fetal bovine serum (FBS).
Single-cell clones of each of MCF-7 stably expressing WT-ER, D538G-ER, and Y537S-ER were previously generated in the lab using lentiviral infection [3, 4]. Prior to each experiment, two single-cell clones of each, WT-ER, D538G-ER, and Y537S-ER, were mixed, unless otherwise stated. Cells were transfected with the mCherry-encoding plasmid construct (pCDH-EF1a-eFFly-mCherry, Addgene, Massachusetts, USA).
Human primary Hepatocytes were purchased from Lonza Cell Culture Products, Basel, Switzerland, Number: HUCPI HUM4094. Human Astrocytes (HA) were purchased from ScienCell Research Laboratories, USA, and cultured in astrocyte growth medium (Scien-Cell Research Laboratories). Primary human small airway epithelial cells (SAEC) were purchased from Lonza Cell Culture Products (Basel, Switzerland, Number: CC2547) and cultured in astrocyte media (AM) (ScienCell catalog #1801).
Conditioned media (CM) preparation
Hepatocyte CM: Primary human hepatocytes were purchased from Lonza Cell Culture Products (Basel, Switzerland) and cultured according to the manufacturer’s instructions. For conditioned media (CM) collection, cells were grown in maintenance media (MM) that were supplied by the manufacturer and were collected every 24 hours over three days. Before each experiment, the CM was diluted with MM in a 1:1 ratio to avoid toxicity,y and MM was used as a control.
Human Astrocytes CM: Human astrocytes (HA) were grown to confluency in astrocyte growth medium (Scien-Cell Research Laboratories). Astrocytes were washed three times in PBS to remove any remaining growth medium and incubated in fresh astrocytes conditioned medium serum-free medium (ACM-sf) for an additional 24 hours. ACM-sf was used as a control.
Small airway epithelial (SAEC) CM: To prepare small airway epithelial CM, cells were cultured to 80-90% confluency in a T150 flask (1 × 107 cells). The cells were then washed with PBS and replenished with 15 mL of serum-free basal media (SABM) for 72 hours prior to harvesting the CM. SABM was used as a control.
For all CM experiments, the collected media was centrifuged at 3000 rpm for 10 minutes to remove cell debris, filtered through a 0.2 μm filter and kept at −80°C until use.
Generation of SLC25A15 knockout cells using CRISPR/cas9 system
Generation of SLC25A15 knockout cells: we employed the CRISPR/Cas9 gene editing system to targeting the SLC25A15 gene. Guide RNAs (gRNAs) were designed using the Benchling web tool (www.benchling.com) [sgRNA targeting SLC25A15 gene: TGGTACCCTTGTAGAAGCCA; Adeno-associated integration site 1 (AAVS1)- which is used as a control: GTCACCAATCCTGTCCCTAG (IDT, IA, USA)]. The Cas9 endonuclease and gRNA were delivered into cells via electroporation according to the manufacturer’s protocol (Lonza). The targeted region was amplified by PCR using primers [Forward: CTG TGC CTT CCT TCC ATG GA; Reverse: TCT TCC ACA TAA GGC ACC AGT], and the editing efficiency was assessed through Sanger sequencing. Then, we generated at least two clones of each cell line using sgRNA (SLC25A15) and AAVS1 (as a control): WT-ER (Control: #44 and #22; Knockout: #48 and #56), Y537S (Control: #45 and #32; Knockout: #11 and #12), and D538G (Control: #19 and #5; Knockout: #35 and #5A).
Methylene Blue assay
Viability and proliferation were assessed using the methylene blue assay as previously described [19]. Cells were plated in 96-well plates (5000 cells/well). Twenty-four hours after seeding, the medium was replaced, and cells were treated with arginine-depleted media or the addition of 2.5 mM citrulline for 48 hours. To end the assay, glutaraldehyde (2.5%) was diluted 1:5 into cells for 10 min, washed thoroughly three times with ddH2O, and then incubated with 100 μl of methylene blue stain [1% methylene blue in borate buffer (pH 8.5)] for 1 hour at room temperature. After removing the methylene blue stain, cells were washed with dH2O to completely remove the stain, and 100 μl of 0.1 M HCl was added into each well following dryness. Subsequently, the absorbance was read with a microplate reader at 650 nm.
3D sphere formation assays
3000 cells of MCF-7 WT and mut-ER cells were seeded in U-bottom Shaped plates (Greiner, Germany) with different conditioned media, including hepatocytes, astrocytes, and bronchial or control (indicated under conditioned media preparation section). Spheres were grown for up to 3 days and photographed using an Incocyte live imaging machine (Sartorius, Germany).
Wound healing assay
MCF-7 cells stably expressing WT-ER and Y537S were seeded at a density of 40,000 cells per well in 96-well plates (Sartorius, USA). Cells were treated with maintenance media (served as a control for hepatocytes conditioned media) or hepatocytes conditioned media (hCM). After allowing the cells to form a confluent monolayer, a scratch was made by the 96-pin IncuCyte® WoundMaker through the center of each well. Then the plates are washed once with PBS, followed by the addition of the treatments (based on the experiment). Then, the plates were placed into an Incucyte live-cell imaging system to monitor closure of the scratch wound over 48 hours.
Quantitative RT-PCR
Gene expression was evaluated as previously described [4]. Briefly, the total RNA was extracted using the High Pure RNA Isolation Kit (Roche). Total RNA (1 μg) was reverse transcribed using the qScript cDNA synthesis kit (Quanta Biosciences). Quantitative RT-PCR (qRT-PCR) was used to determine the mRNA level. Primers were synthesized by IDT (Coralville, IA, USA). Amplification reactions were performed with Platinum qPCR SuperMix in triplicate using StepOne Plus (Applied Biosystems). PCR conditions: 50 °C for 2 min, 95 °C for 2 min, followed by 40 cycles of 95 °C for 15 sec, 60 °C for 45 sec. The primer sequences for the genes were as follows: SLC25A15: F- CCTGAAGACTTACTCCCAGGT, R- GCGATGTTGGCGATTAGTGC; β-actin: F- GCTCAGGAGGAGCAATGATCTT; R- TTGCCGACAGGATGCAGAA.
In order to detect human RNA in mouse liver samples, we measured human h2bm mRNA and normalized to RPS9. The following primers were used: RSP9: F- CGGAGACCCTTCGAGAAATCT, R- GCCCATACTCGCCGATCA; hb2m: F- GTCTCGCTCCGTGGCCTTA, R- TGGAGTACGCTGGATAGCCTC.
Western blot
Cells were harvested, lysed, and the total protein was extracted with radioimmunoprecipitation assay (RIPA) buffer (50 mM Tris–HCl pH 7.4, 150 mM NaCl, 1% NP-40,0.25% Na-deoxycholate, 1 mM EDTA, 1 mM NaF), together with a protease and phosphatase inhibitor cocktails (Sigma). Lysates were resolved on 10% SDS-PAGE and immunoblotted with the indicated antibodies: β-actin (A5441; sigma, St. Louis, MO); SLC25A15 (Novusbio NBP2-20387; Centennial, Colorado, United States).
Puromycin labeling, isolation of mitochondria, and proteomic analysis of mitochondrial proteins
Puromycin labeling and isolation of mitochondria were performed as previously described [20, 21]. Briefly, cultured cells were pulsed with 10 μg/ml of puromycin for 30 minutes, washed, and chased in puromycin-free DMEM for 1 or 3 hours. Subsequently, 107 cells were suspended in ice-cold TMS buffer (20 mM Tris HCl, pH 7.4, 1 mM MgCl2, 0.25 M sucrose, and proteinase inhibitors) and homogenized using a glass Dounce homogenizer. Large debris and nuclei were removed by centrifugation at 800 g for 15 minutes. The supernatants were further centrifuged at 8000 g for 20 minutes at 4 °C to pellet the mitochondria-enriched subcellular fractions. Mitochondrial proteins were extracted from pellets using the lysis buffer (10 mM Tris HCl pH 7.4, 1% v/w SDS) pre-heated to 100°C. Lysates were homogenized by repeated passage through a syringe equipped with 27-gauge needle, and debris was removed by centrifugation at 12,000 × g for 5 minutes at room temperature. The supernatants in the latter centrifugation were considered as cytosol-enriched subcellular fractions. The efficacy of puromycin labeling and the enrichment of fractions in mitochondria and cytosol were confirmed by Western blotting analysis with the puromycin-reactive (Kerafast, catalog # EQ0001, Inc., Boston, MA, U.S.A.), cytochrome oxidase subunit 4 (COX4)-reactive (Santa Cruz Biotechnology, Inc., catalog # Sc-376731, Dallas, TX, U.S.A.) and actin-reactive antibodies (MP Biomedicals, Aurora, OH, U.S.A). Proteomic analysis was conducted at the Smaler Proteomics Center (Technion, Haifa, Israel). Puromycin-tagged proteins were pulled down after 3 hours chase time from the mitochondria-enriched fractions suspended in the TMS buffer with the puromycin-reactive antibodies, digested with trypsin, and subjected to the MALDI TOF/TOF analysis. Identification was performed using the Discoverer software against the Human database Peptides. The false discovery rate (FDR) was determined using a decoy database. Peptides identified with high confidence and mass accuracy, passing the 1% FDR threshold, were retained (FDR is the estimated fraction of false positives in a list of peptides).
Pathway enrichment analysis
To identify biological pathways enriched among differentially expressed mitochondrial proteins, we performed a pathway enrichment analysis using annotations from the Reactome Pathway Database (reactome.org). Proteins were filtered to retain only those annotated as mitochondrial (based on subcellular localization). As puromycin specifically binds ribosomes, proteins related to translation machinery (e.g., ribosome, initiation, elongation) were excluded from downstream analysis. Log2 fold change values were calculated for each protein in Y537S-ER and D538G-ER cells relative to WT-ER cells using a pseudocount of 1 to avoid division by zero, and proteins with log2 fold change > 1 were defined as upregulated, and those with log2 fold change < -1 as downregulated. Graphical representation: the top 10 enriched pathways, ranked by the total count of differentially expressed proteins, were visualized using a bar plot. The plot displays pathway names on the y-axis and the number of associated differentially expressed proteins on the x-axis. A color gradient (coolwarm palette) was applied to enhance readability. Data visualization tools: all data preprocessing and analysis were performed in Python (Pandas, NumPy). Visualization was generated using Matplotlib, Seaborn libraries, and matplotlib-venn.
Mitochondrial oxygen consumption measurements by Seahorse technique
Oxygen consumption rate (OCR) was measured using the Seahorse XF 96 Metabolic Flux Analyzer (Agilent Technologies, Inc., Santa Clara, CA, U.S.A.) and analyzed with Wave software (Agilent Technologies), following the Mito Stress Protocol provided by the manufacturer. Briefly, cells were plated at a density of 104 cells/well in DMEM medium 24 hours prior to the assay. On the day of analysis, the medium was changed to Seahorse XF Base Medium (Agilent Technologies) supplemented with 1 mM sodium pyruvate, 2 mM glutamine, and 10 mM glucose. Cells were then maintained in a non-CO2 incubator at 37 °C for 1 hour. OCR was initially recorded under basal conditions and subsequently after sequential injection of oligomycin (1.5 μM), FCCP (1 μM), and a mixture of rotenone (0.5 μM) and antimycin A (0.5 μM). Three measurements were performed under each condition with approximately 35 minutes between each injection. OCR values (pM/min) were normalized to cell numbers by staining each sample with DAPI (0.1 μg/mL, 15 minutes, 37 °C). To exclude non-mitochondrial oxygen consumption from the analysis, the third OCR value recorded after injection of the rotenone/antimycin A mixture was subtracted from each OCR value.
Metabolomics screen
WT-ER and Y537S-ER expressing cells (in quadruplicates) were grown in phenol-free media with 10% charcoal-treated serum and treated with E2 (10 nM) for 24 hours. One hundred mg of frozen cells were submitted to Metabolon, Inc. (Durham, NC) for sample extraction and analysis, as described in Zinger et al [4]. Statistical analysis of log-transformed data was conducted using “R” (http://cran.r-project.org/) or JMP.
Measurement of urea level in cell media
Urea concentration was quantified using a urea assay kit and was conducted according to manufacturer’s protocol (Abcam, catalog # ab83362). 2 × 106 cells were seeded in phenol red-free DMEM media for 72 hours. Then supernatants were collected by centrifugation at 12,000 x g for 5 minutes to remove any cellular debris. Media were calibrated with Assay Buffer, evaluating the dilutions of 1:10, 1:50, and 1:100. Based on the results of these initial tests, we selected the 1:10 dilution for subsequent studies. Three biological repeats were conducted, using monoplicates.
Breast cancer cell colonization on fresh liver tissue preparations
Livers were surgically removed from euthanized 8-week-old C57BL-6 mice and sliced into 250 μm-thick sections with a surface area of ~100 mm2 using the Leica VT1200 vibratome (Leica Biosystems, Deer Park, IL, U.S.A). Liver slices were maintained in normal William’s E medium (Thermo Fisher Scientific, Waltham, MA, U.S.A.), supplemented with 10% FBS, 20 mM fructose, 100 U/mL penicillin, 100 mg/mL streptomycin, and 50 mg/mL gentamycin. Cancer cells (~5×104) transfected with the mCherry-encoding plasmid construct (pCDH-EF1a-eFFly-mCherry, Addgene, Massachusetts, USA) were then seeded onto liver slices, incubated for 48 hours, with a medium change after the initial 24 hours. Following the incubation periods, the slices were washed with phosphate-buffered saline and imaged using the Nikon Eclipse Ti fluorescent confocal microscope (Nikon Europe B.V., Amstelveen, the Netherlands). The percentages of liver slice area occupied by tissue-adhered fluorescent cancer cells were quantified using the ImageJ software.
Mice tumor xenograft studies
Mice maintenance and experiments were carried out under institutional guidelines of the Sourasky Medical Center in accordance with current regulations and standards of the institution's Animal Care and Use Committee. Female athymic nude mice (Balb/c background), 6–8 weeks of age, were purchased from Envigo RMS (Jerusalem, Israel). The mice were housed and maintained in laminar flow cabinets under specific pathogen-free conditions in the animal quarters of Tel Aviv Sourasky Medical Center. In this study, we established two separate models:
i) An orthotopic model: one million mCherry/luciferase-labeled MCF-7 cells stably expressing WT-ER, D538G-ER, and Y537S-ER cells were suspended in 100 μl of DMEM medium (containing 5% of fetal calf serum (FCS)) and injected into the fourth mammary gland of nude mice. Local tumors were measured twice a week using a digital caliper and their volume was evaluated by the ellipsoid volume calculation formula 0.5 × (length × width2). Tumors that exceeded 500 mm3 were resected. Two months after cell injection, we commenced metastasis imaging by injecting mice with 50 µl of luciferin (30 mg/ml) and luciferase intensity was measured with IVIS (Illumina). In addition, mice were observed three times a week for general health and weighed twice weekly. When the first mouse revealed signs of a systemic disease, about 4 months after cell injection, we terminated the experiment. At the end of the experiment, the primary tumor, as well as liver and lung tissue, were excised and kept for further analysis.
ii) Intrasplenic injection for LM formation: After anesthetizing the mice by ketamine (150 mg /kg) and xylazine (12 mg/kg) intraperitoneally (i.p), a 0.5 cm–1 cm incision was made under the thoracic cage, exposing the spleen from the abdomen. Then, one million luciferase-labeled MCF-7 Y537S-control (clone #45) or Y537S-SLC25A15 KO (clone #12) cells were suspended in 100 µl PBS and injected directly into the spleen. The spleen was then returned to its position, and the abdominal wall was closed with absorbable sutures, followed by suturing of the opened skin. Mice were monitored for weight and general health at least twice a week. For metastasis detection, after 3 weeks, mice were injected every 10 days with 50 µl of luciferin (30 mg/ml), and luciferase intensity was measured by IVIS. After 8 weeks, when mice showed signs of metastatic disease and luciferase activity showed metastasis development, mice were sacrificed, livers were excised and analyzed for luciferase activity, and to detect micro metastasis formation and subjected to histological examination. Statistical significance between Y537S-control and Y537S-SLC25A15 KO cells was determined using an unpaired t-test.
Statistical analysis
Statistical analysis was performed using the GraphPad Prism software (GraphPad Software): One-Way or Two-Way ANOVA with multiple comparisons, Bonferroni post hoc analysis, and considered significant at P-values * ≤ 0.05, ** ≤ 0.01, ***≤ 0.001, and ****≤ 0.0001. Bar graphs represent mean and standard deviation (SD) across multiple independent experimental repeats.
Results
ER mutations promote liver metastasis formation by BC cells
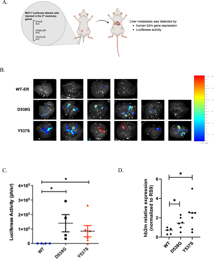
ER mutations are associated with increased propensity for liver metastasis formation [3, 8,9,10, 22]. To confirm these findings in an orthotopic in vivo model, we injected luciferase-mCherry-labeled wild-type (WT) or mutated (D538G and Y537S) MCF-7 cells into the mammary fat pads of athymic female nude mice (Fig. 1A). Four months post-injection, bioluminescence imaging detected liver metastases in 4 of 6 mice (83%) injected with D538G-ER cells and 6 of 6 mice (100%) injected with Y537S-ER cells. No metastases were observed in those injected with WT-ER cells (Fig. 1B, C). Quantification of radiant efficiency revealed higher luciferase intensity in livers of mice injected with mutated-ER cells compared to WT-ER cells (Fig. 1C, p < 0.05), confirming increased liver tropism of mutated-ER BC cells. Furthermore, to validate the presence of human in cells in mice liver tumors, we measured hb2m mRNA expression and it was found ~ 2-folds in the ESR1 mutated cells compared to mice injected with WT-ER (Fig.1D; p < 0.05). These results confirm that in our BC model (mut-ER) breast cancer cells are more propended to establish liver metastasis, while WT-ER cells, fail to develop liver metastasis.
A mCherry/luciferase labeled human breast cancer cells were injected into the mammary gland of female nude mice. WT-ER (N = 5), D538G-ER (N = 6) or Y537S-ER (N = 7). Two months following cell injection, we monitored metastasis formation using IVIS. At 4 months, mice showed signs of a systemic disease, and mice were injected with luciferin, euthanized, and their livers were excised and imaged directly using IVIS. Then, part of the liver was stored for histological examination. B Bioimaging of luciferase activity is present in the liver of WT-ER, D538G-ER, and Y537S-ER. C Luciferase activity of liver metastasis measured by photons per second. D hb2m mRNA expression was evaluated in the liver of injected mice and normalized to human RS9. Each bar represents the mean ± S.D. (*P < 0.05 when Y537-ER and D538G-ER compared to WT-ER).
Mutated-ER BC cells display enhanced urea cycle activity and elevated levels of SLC25A15
Cancer cells adapt and rewire their metabolism to survive and grow at specific metastatic niches [23], and we hypothesized that mutated-ER (mut-ER) may confer adaptation of cells to the liver environment. Therefore, our next goal was to study the metabolic adaptations of liver-predilected mut-ER cells at the hepatic microenvironment. As the liver is enriched with high ammonia [24] and low arginine/glutamine content [25], we focused on the urea cycle (UC)-associated pathways. Using a metabolite screen comparing Y537S-ER cells with estrogen-treated WT-ER, we revealed a ~ 6-fold increase in urea levels, N-acetylglutamate and orotate (p < 0.001), ~2.5-fold increase in dihydroorotate (p < 0.01,), and ~3-fold increase in spermine (p = 0.003) (Fig. 2A). While the upstream metabolites citrulline, aspartate and putrescine were downregulated, suggesting their high turnover (Fig. 2A). In line with the metabolomic data, we found a ~3 and ~4 –fold higher urea levels in the culture media of Y537S-ER and D538G-ER cells, respectively vs. WT-ER cells, suggesting up-regulated activity of the UC enzymes (Fig. 2Bp < 0.01).
A WT-ER and Y537S-ER MCF-7 cells were subjected to a metabolomics screen. Depicted the relative levels of the indicated metabolites, related to the urea cycle. B MCF-7 stably expressing the WT-ER, D538G, and Y537S were grown in a phenol-free DMEM. 72 hours later, urea concentration was measured in the media, and absorbance was measure at 570 nm. Urea concentration was normalized to cells’ protein. C For proteomic analysis: cells of either WT-ER or mut-ER cells were tagged with puromycin and pulled down from enriched mitochondria, then subjected to mass spectrometry analysis for comprehensive proteomic profiling. The protein list was refined to include proteins localized to the mitochondria and exclude proteins of the protein translation machinery. Enrichment pathway analysis of proteins expressed in mut-ER cells vs WT-ER cells was conducted. Depicted in a bar plot are the top 10 enriched pathways, ranked by the total count of differentially expressed proteins, with pathway names on the y-axis and the number of associated differentially expressed proteins on the x-axis. A color gradient (coolwarm palette) was applied to enhance readability. D Venn diagram of proteins up-regulated in Y537S-ER vs WT-ER and of D538G-ER vs WT-ER was generated and shows 3 proteins expressed in both mut-ER and not WT-ER cells. E Cells were lysed and immunoblotted with SLC25A15. β-actin served as a control and F relative protein expression was quantified using ImageJ. G SLC25A15 mRNA expression was measured using RT-PCR. The figures of Western blot and RT-PCR depict a representative image or graph output of at least three independent experiments. Each bar represents the mean ± S.D. (**P < 0.01 when Y537-ER and D538G-ER compared to WT-ER).
Since the UC is associated with mitochondrial processes, we aimed to identify specific mitochondrial targets driving these metabolic alterations and conducted a proteomic analysis of mitochondrial proteins. Given the dynamic nature of mitochondrial protein expression, we employed puromycin labeling. This method takes advantage of puromycin’s ability to mimic aminoacyl-tRNA, allowing its incorporation into nascent polypeptides. This enables the detection of newly synthesized proteins [20] and provides a snapshot of active translation, making it particularly useful for capturing dynamic and transient protein expression changes. To calibrate the labeling time for the subsequent proteomic analysis, we incubated WT and mutant cells with puromycin for 30 minutes, followed by 1 and 3 hours chase time, and compared puromycin-labeled protein expression. Western blot results showed a distinct pattern of puromycin-labeled proteins between the WT-ER and ER-mutant cells (Supplementary Fig. 1), suggesting differences in mitochondrial protein expression patterns.
Proteomic analysis performed using puromycin labeling with a 3-hour chase time revealed a significant enrichment of mitochondrial transport proteins and oxidative phosphorylation components in mut-ER cells (Fig. 2C). This is consistent with our previous observation of increased mitochondrial respiration in mut-ER cells [4]. A Venn diagram comparing upregulated proteins in both mutants versus WT-ER cells identified three shared proteins, with SLC25A15—the mitochondrial ornithine/citrulline transporter—emerging as the top hit (Fig. 2D). Notably, SLC25A15 was highly expressed in both mutant cell lines but undetectable in WT-ER cells (Supplementary Table 1). Western blot validation showed a 4.7 and 3.5–fold increase in SLC25A15 levels in Y537S-ER and D538G-ER cells, respectively, compared to WR-ER cells (Fig. 2E, Fp < 0.01). Similarly, at the mRNA level, we found a significant elevation of SLC25A15 expression in Y537S-ER and D538G-ER cells vs. WT-ER cells (Fig. 2G, p < 0.001). It is important to note that mass spectrometry analysis failed to detect SLC25A15 in WT-ER cells due to its low abundance, while western blot confirmed its presence at very low levels, ensuring consistency between the findings. Furthermore, we performed verification experiments using additional ER-positive breast cancer cell lines, T47D and ZR-75-1, where SLC25A15 displayed a pronounced increase in mutation-bearing ZR75.1 cells, and a more subtle increase in T47D cells (Supplementary Fig. 2). The variability observed among the breast cancer cell lines with ESR1 mutations is indeed an important factor as they differ in their mutation status (e.g. TP53) which may impact their behavior and heterogenous responses.
Since the UC intermediate arginine is extensively utilized by malignant cells for the production of nitric oxide, polyamines, and other tumor-promoting metabolic pathways [14], we sought to determine whether arginine deprivation would reduce the aggressiveness of mut-ER BC cells. Indeed, when deprived of arginine, Y537S mutant cells displayed a 70% decrease in cell viability compared to a 40% decrease in their WT-ER counterpart cells (Supplementary Fig. 3, p < 0.001). Similar results were indeed shown in the T47D cell line, where Y537S mutant cells displayed a 40% decrease in cell viability following arginine deprivation (Supplementary Fig. 3, p < 0.001).
Altogether, these results suggest that the mutated-ER induces an increase in the UC activity, manifested by elevated levels of the UC constituent SLC25A15.
SLC25A15 deletion inhibits mitochondrial activity and UC in the mut-ER BC cells
To investigate the role of SLC25A15 in accelerating UC in mutated ER-positive breast cancer cells, we used the CRISPR/Cas9 strategy to knock out the SLC25A15-encoding gene. Three sgRNAs targeting the exon 3 region were designed, and the guide with the highest degree of gene silencing, which resulted in ~80% decrease in expression, was selected (further information is provided in the “Materials and Methods” section). Subsequently, single-cell clones with either a sgRNA-control or sgRNA-SLC25A15 from WT, Y537S, and D538G ER variants were selected, based on the highest degree of gene disruption analyzed by western blot protein analysis (Fig. 3A) and by monitoring mRNA expression (Supplementary Fig. 4).
A SLC25A15 gene was edited using CRISPR/cas9 and clones of WT-ER or mut-ER cells were generated, then cells were lysed and immunoblotted with SLC25A15. β-actin served as a control and band intensity was quantified using ImageJ. B Mitochondrial activity of WT-ER and Y537S-ER or C WT-ER and D538G-ER MCF-7 cells was studied by monitoring OCR using Seahorse. Mitochondrial respiration was measured using cell mito stress test kit under basal conditions followed by the sequential addition of oligomycin (2 mM), FCCP (0.5 mM), rotenone (0.5 mM). Both basal OCR and coupling efficiency were quantified. OCR values were normalized to cell numbers by DAPI staining. To exclude non-mitochondrial oxygen consumption from the analysis, the third OCR value recorded after injection of the rotenone/antimycin A mixture was subtracted from each OCR value. The figures depict a representative graph output of at least three independent experiments. D Urea concentration was measured in the media of the mutated-ER cells (control and knockouts). Absorbance was measured at 570 nm. Urea concentration was normalized to protein concentration. Each bar represents the mean ± S.D. *P < 0.05, **P < 0.01; ***P < 0.001. Con Control, SLC-KO: SLC25A15 knockout.
To study the impact of targeting this mitochondrial protein on mitochondrial activity, we used the Seahorse approach to measure the mitochondrial oxygen consumption rate (OCR). Consistent with our previous study [4], we found a ~2-fold increase in the basal OCR in the control samples of mut-ER cells vs. WT-ER cells (p < 0.001) with comparable OCR fraction utilized for ATP synthesis (coupling efficacy) in both cell types (Fig. 3B, C). In contrast, SLC25A15 knockout reduced basal OCR in both Y537S and D538G to levels similar to WT-ER cells (p < 0.001), and a decrease in the relative coupling efficiency in those clones was also noted (~2-fold, p < 0.001). Because we expected SLC25A15 knockout (KO) to disrupt the UC function, we compared urea production following its KO compared to control cells. The results showed that SLC25A15 depletion led to a ~60% decrease in urea concentration in both Y537S mutant cell clones (KO#11, KO#12) (Fig. 3D, p < 0.01) and a ~75% decrease in the D538G (Fig. 3D, p < 0.001 in KO #35 and p < 0.05 in #5A clone). In addition, arginine depletion led a 58% decrease in cells viability in the control cells, Y537S Con (#45), compared to a 44% and 36% in Y537S SLC25A15-KO clones #11 and #12, respectively (p < 0.001 and p < 0.0001). Citrulline abolished the effect of arginine depletion and rescues cells viability by 44% and 34% in Y537S SLC25A15-KO clones, #11 and clone #12, respectively (Supplementary Fig. 5; p < 0.0001).
Taken together, these results indicate that targeting this critical UC transporter in ESR1-mut BC cells dramatically impairs enhanced mitochondrial activity in general and the hyper-active UC in particular.
Targeting SLC25A15 robustly inhibits the hepatic tropism of mut-ER BC cells
Since the complete UC occurs in the liver, we sought to reveal whether SLC25A15 contributes to the enhanced hepatic tropism of mut-ER cells. We assessed the effect of SLC25A15 KO on sphere-forming and migration capacities of Y537S-ER cells under the liver-mimicking conditions using the hepatocytes-conditioned medium (hCM) and compared it to WT-ER cells.
The results show that Y537S-ER cells efficiently formed spheres in hCM as well as in control hepatocyte maintenance medium (Control), whereas WT-ER cells did not form spheres under hCM conditions (Fig. 4A). Remarkably, SLC25A15 KO only slightly reduced the ability of Y537S-ER cells to form spheres in the control media but robustly abolished this ability when grown in hCM (Fig. 4A; p < 0.05). No comparable effect was observed in brain and lung-mimicking conditions, when we used astrocyte- and bronchial epithelial cell-conditioned media, respectively (Fig. 4B, C). Similarly, cultivation of Y537S-ER cells in the hCM accelerated their migratory capacities relative to WT-ER cells (~2.5-fold, p < 0.001; Fig. 4D). The knockout of SLC25A15 led to reduce migration of Y537S-ER cells in both Control (hepatocyte maintenance medium) and hCM-grown samples, but the inhibitory effect was more than 2-fold stronger in the latter samples (p < 0.05, Fig. 4D).
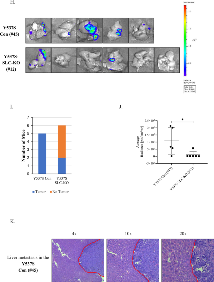
WT-ER (control) and Y537S-ER (control and SLC-KO) cells were seeded in U-shaped plates with A hepatocytes conditioned media (hCM), B astrocytes conditioned media (aCM), C and small airways epithelial cells (SAEC) conditioned media (saCM) for 3 days. Images were captured using the Incucyte live image device. Spheroids average area of triplicate was quantified using the Live-Cell Analysis Incucyte Software. D A scratch assay was conducted in control and SLC25A15 KO cells of WT-ER and Y537S-ER. The monolayer was scraped, then treated with either control conditions (maintenance media; MM) or hCM. Scratch-wound area was monitored for 48 hours. Cells were photographed at 6, 24, and 48 hours, and migratory lengths were quantified. E A schematic representation of a precision-cut liver slice. F mCherry-labeled MCF-7 cells expressing WT-ER and the Y537S-ER (both control and SLC25A15 KO clones) were seeded on top of fresh murine liver slices. 96 hours later, adherent viable cells were imaged for at least 3 fields per sample at 20x magnification. Cancer cells that occupied liver slices surface were quantified. The percentages of liver slice surface occupied by tissue-adhered fluorescent cancer cells were quantified using the ImageJ software. The figures depict a representative graph output of at least three independent experiments. G A quantitative analysis of mCherry fluorescence is depicted. H Luciferase-labeled MCF-7 cells expressing Y537S-ER with or without SLC25A15 knockout (SLC-KO (#12) or Con (#44), respectively) were injected to the spleen of athymic nude mice. Luciferase activity was measured every 10 days and 8 weeks after injection. The experiment was ended, liver was excised, and luciferase activity was imaged and measured. I Liver metastasis incidence as evidenced by luminescence. J Luciferase activity of liver metastasis measured by average radiance K Representative H&E staining confirming liver metastasis of mice injected with Y537S Con (#45). Photomicrographs were taken at 4x, 10x, and 20x objectives. Each bar represents the mean ± S.D. *P < 0.05; **p < 0.01; ***p < 0.001; ****p < 0.0001. Con Control, SLC-KO SLC25A15 knockout.
To further assess the role of SLC25A15 in hepatic tropism of Y537S-ER cells, we employed a novel ex vivo approach that assays adhesion of BC cells to precision-cut fresh liver tissue slices (Fig. 4E). For this purpose, cells were labeled with the mCherry fluorescent indicator. As depicted in Fig. 4F, Y537S-ER cells formed large aggregates and adhered to a 3-fold larger area slice than WT-ER cells. Importantly, SLC25A15 KO reduced the adhesion of Y537S-ER by 69 and by 17.5-fold (clones #11 and #12, respectively; p < 0.01; Fig. 4G).
Finally, to determine the implications of targeting enhanced UC via SLC25A15 on liver metastasis formation in mice, we performed an experimental hepatic metastasis assay using an intrasplenic injection model of Y537S control and Y537S SLC25A15-KO mCherry luciferase-labeled cells. Metastasis rate was quantified from the bioluminescence imaging of livers, recording a 100% (5/5) of metastasis in the Y537S control group (Con #45) and a 33.33% (2/6) in the Y537S SLC25A15-KO cells (#12) (Fig. 4H, I; p < 0.05). Quantification of radiant efficiency revealed a 90.5% reduction of luciferase activity in Y537S SLC25A15-KO cells-injected mice relative to the control group (Fig. 4J; p < 0.05) and liver metastasis was indeed confirmed in the H&E staining (Fig. 4K), thus, confirming that targeting enhanced UC via SLC25A15 in ESR1-mut BC strongly attenuates liver metastasis formation. Collectively, these results suggest that targeting SLC25A15 in ESR1 BC cells inhibits liver tropism of these malignant cells in vitro, ex vivo, and in vivo (Fig. 5).
A scheme representing the adaptation mechanism of mut-ER cells in the liver environment. The liver is enriched with ammonia (1), which mutated cells adapt to utilize due to higher expression of SLC25A15 (2), thereby enabling a higher UC rate (3). This allows cells to generate essential building blocks such as orotate, which is involved in the synthesis of nucleotides and polyamines.
Discussion
The principal findings of our study demonstrated the enhancement of the UC through upregulation of the mitochondrial ornithine/citrulline transporter SLC25A15 in ESR1-mutated BC cells mediates metabolic adaptation of these malignant cells to hepatic microenvironment and thereby their metastatic spread specifically to the liver (Fig. 5). To strengthen our results, we employed several methods including a novel ex vivo approach to study BC metastasis to the liver.
In our study, we showed that liver metastases exclusively formed in mice injected with mut-ER cells, while no liver metastases were detected in the WT-ER group (Fig. 1). These findings underscore the distinct liver-colonizing potential of ESR1 mutations, offering critical insight into their role in metastatic progression. Indeed, previous studies have primarily focused on the enhanced tumor growth associated with ESR1 mutations but have not thoroughly evaluated their ability to drive metastasis formation [26, 27]. By utilizing this orthotopic model, we achieved a more physiologically relevant system to study liver metastasis formation. Still, while most patients with advanced ER+ breast cancer are postmenopausal or medically castrated, tamoxifen remains a standard therapy in premenopausal women, making our orthotopic model relevant for a subset of patients. Interestingly, our in vivo data indicate that while both WT and mut-ER cells migrated to the liver, only the mut-ER cells were able to establish metastases. This conclusion was supported by the detection of human hb2m mRNA in the liver tissues of mice injected with either WT- or mut-ER cells, suggesting that both cell types reached the liver but differed in their capacity to proliferate in this environment (Fig. 1).
To further investigate the factors enabling mut-ER cells to thrive specifically in the liver microenvironment, we utilized conditioned media from human hepatocytes compared to conditioned media derived from small airway epithelial cells (SAEC) or astrocytes (representing lung or brain environments, respectively). Our findings revealed that Y537S-mutated cells uniquely formed spheroids under these conditions, whereas WT-ER cells failed to aggregate into a single spherical structure. Importantly, both Y537S-mutated and WT-ER cells were able to establish spheroids in astrocyte- and SAEC-conditioned media, highlighting the specific adaptation of mutated ER cells to hepatic conditions, conferring a distinct growth advantage in the liver. However, while conditioned media provides insight into the influence of soluble factors secreted by a single cell population, it does not reflect direct cell-cell interactions.
To investigate cancer cell colonization in a physiologically relevant context, we developed an innovative ex vivo assay using fresh murine liver tissue slices. This approach was previously successfully utilized to assess the malignant properties of glioblastoma and medulloblastoma cells [28,29,30]. For the first time, we applied this method to evaluate the liver tropism of breast carcinoma cells in an ex vivo setting. Indeed, this approach allowed us to assess the ability of cancer cells to colonize and establish colonies within a liver microenvironment that includes the entire liver cell population. While the ex vivo model is a powerful tool for studying specific aspects of metastasis, we acknowledge its limitations, with limited interactions with the immune system, vasculature, and other stromal components [31, 32]. Nevertheless, the consistency across in vivo, in vitro, and ex vivo models provides strong evidence that mut-ER mutations confer a distinct advantage for metastatic colonization within the hepatic microenvironment.
Previous studies showed that alteration of PDK1 expression promotes a shift toward glycolytic metabolism and increases the metastatic potential and spread from breast to the liver [33]. Interestingly, in our current study, metabolomic analysis revealed a significant elevation of urea cycle (UC) related metabolites in mut-ER cells compared to WT-ER cells, including urea, orotate, dihydroorotate, and N-acetylglutamate (Fig. 2). These findings suggest that mut-ER mutations drive metabolic reprogramming, enhancing UC-related enzymes’ activity. Notably, UC enzymes were shown to play a critical role in supporting biosynthetic pathways required for tumor proliferation. Altered expression levels of UC components are observed in multiple tumor types and are often associated with reduced nitrogen waste production and increased redirection of carbon and nitrogen toward biosynthetic pathways [34]. For instance, cytoplasmic ornithine, a key UC intermediate, serves as a precursor for polyamine biosynthesis, which is essential for tumor growth [13]. Additionally, UC enzymes are often upregulated in certain tumor types to drive de novo arginine synthesis. Arginine plays a central role in the UC, as it is cleaved by the enzyme arginase to produce urea and ornithine, with ornithine then transported back to the mitochondria to sustain the cycle. Consistent with this, we found that arginine deprivation significantly impaired cells viability of mut-ER MCF-7 and T47D cells (Supplementary Fig. 3). Importantly, arginine depletion compromised cells viability of Y537S Con (#45) compared to SLC25A15-KO clones (both #11 and #12) while citrulline rescued the effect of arginine depletion in all cells (Supplementary Fig. 5). These results underscore the critical role of UC related enzymes and metabolites in driving the aggressive phenotype of mut-ER cells. Furthermore, our findings suggest that the dependence of ESR1-BC cells on UC-related metabolites reflects their dependence on external nitrogen sources, suggesting a potential therapeutic vulnerability that could be exploited for therapy against these aggressive cancers.
In order to reveal specific genes that mediate the liver tropism properties of ESR1 mutations, we conducted an unbiased proteomic analysis focusing on newly synthesized proteins, using the puromycin-labelling technique. We hypothesized that this approach, while having its limitations like labeling of truncated proteins [35], may lead to the discovery of proteins whose expression is dynamic with transient changes. Indeed, using this approach, we discovered that SLC25A15, which encodes the mitochondrial ornithine transporter 1 protein, is abundantly expressed in mutated cells. SLC25A15 facilitates the transport of ornithine across the inner mitochondrial membrane into the mitochondrial matrix, where the UC takes place [36], and serves as one of the key proteins in the UC. Importantly, a study published recently showed that SLC25A15 is regulated by hypoxia [36]. This finding highlights the advantage of using puromycin-labelling proteomics, which allows the discovery of transiently expressed proteins that were not revealed using standard proteomics studies.
The role of SLC25A15 on liver tropism was studied using complementary techniques, i.e, in vitro, ex vivo, and in vivo systems. Our results showed that SLC25A15 KO in Y537S-ER cells compromised spheroid formation in hepatocyte CM. Importantly, SLC25A15 KO did not have a similar effect on cells grown in astrocytes or lung cells (SAEC). In addition, ex vivo results showed that SLC25A15 KO abolished the ability of Y537S-ER cells to colonize the liver slices. Importantly, an in vivo experiment, using the intrasplenic injection model, a widely used technique to study LM, showed that Y537S-ER SLC25A15 KO clones formed less LM than Y537S-ER control cells. This model is suitable for studying later stages of LM formation, like extravasation, tumor cell-niche interactions, and metastatic outgrowth in the liver, and clearly showed the role of SLC25A15 in promoting liver tropism of BC cells. Yet, this model is limited in its capacity to fully recapitulate the complete metastatic cascade from the primary tumor as it occurs in patients. Furthermore, while it minimizes multi-site metastasis compared to intravenous or intracardiac injection models, it does not completely eliminate the risk of metastases forming at other sites beyond the liver, particularly peritoneal spread [37, 38]. Yet, the series of experiments with CM, liver slices, and in vivo experiments show, for the first time, the role of SLC25A15 in liver metastasis formation in ESR1-mut cells. In line with our results, a study showed that higher expression of SLC25A15 is associated with poor overall survival and disease-free survival in melanoma patients and that its silencing decreases colony formation [16]. On the other hand, a recently published study showed that SLC25A15 expression was significantly decreased in hepatocellular carcinoma tissue, and patients with low SLC25A15 levels had a poorer prognosis [36]. SLC25A15 expression was found to be upregulated in breast, lung, and colon cancers, while downregulated in leukemia and in kidney and liver cancers [39, 40]. These results suggest that the role of SLC25A15 in the context of cancer cell phenotype is cell-type dependent. The cancer-dependent activity of SLC25A15 supports our finding that SLC25A15 pro-metastatic activity is tissue-dependent, though the molecular networks linking the constitutively active mutant ESR1 to upregulated expression of SLC25A15 remain unknown and need further investigation.
Taken together, our study describes a novel crosstalk between the liver and mutated ESR1 BC metastasis, demonstrating distinct phenotypic characteristics in dependence on SLC25A15 levels using in vitro, ex vivo, and in vivo models. Understanding the metabolic reprogramming in cancer may provide a path for innovative metabolic therapies. Previously, it was shown that ER⁺ breast cancer cells that metastasize to the liver uniquely adapt by upregulating glucose metabolism and storing glycogen in response to endocrine therapy (i.e., fulvestrant) [41]. Tackling these adaptive mechanisms may therefore serve as a novel treatment strategy against LM formed by ESR1-mutated BC, and possibly against other cancers commonly metastasizing to the liver. Our study represents a first step toward this important goal.
Data availability
The datasets used and/or analyzed during the current study are available from the corresponding authors on reasonable request.
References
Wilkinson L, Gathani T. Understanding breast cancer as a global health concern. Br J Radiol 2022;95. https://doi.org/10.1259/BJR.20211033.
Pu CC, Yin L, Yan JM. Risk factors and survival prediction of young breast cancer patients with liver metastases: a population-based study. Front Endocrinol 2023; 14. https://doi.org/10.3389/fendo.2023.1158759.
Merenbakh-Lamin K, Ben-Baruch N, Yeheskel A, Dvir A, Soussan-Gutman L, Jeselsohn R, et al. D538G mutation in estrogen receptor-α: A novel mechanism for acquired endocrine resistance in breast cancer. Cancer Res. 2013;73:6856–64.
Zinger L, Merenbakh-Lamin K, Klein A, Elazar A, Journo S, Boldes T, et al. Ligand-binding domain–activating mutations of ESR1 rewire cellular metabolism of breast cancer cells. Clin Cancer Res. 2019;25:2900–14. https://doi.org/10.1158/1078-0432.ccr-18-1505.
Pegram M, Jackisch C, Johnston SRD. Estrogen/HER2 receptor crosstalk in breast cancer: combination therapies to improve outcomes for patients with hormone receptor-positive/HER2-positive breast cancer. npj Breast Cancer. 2023;9:45. https://doi.org/10.1038/s41523-023-00533-2.
Jeselsohn R, Yelensky R, Buchwalter G, Frampton G, Meric-Bernstam F, Gonzalez-Angulo AM, et al. Emergence of constitutively active estrogen receptor-α mutations in pretreated advanced estrogen receptor-positive breast cancer. Clin Cancer Res. 2014;20:1757–67.
Jeselsohn R, Buchwalter G, De Angelis C, Brown M, Schiff R. ESR1 mutations-a mechanism for acquired endocrine resistance in breast cancer. Nat Rev Clin Oncol. 2015;12:573–83. https://doi.org/10.1038/nrclinonc.2015.117.
Chandarlapaty S, Chen D, He W, Sung P, Samoila A, You D, et al. Prevalence of ESR1 mutations in cell-free DNA and Outcomes in Metastatic Breast Cancer. JAMA Oncol. 2016;2:1310. https://doi.org/10.1001/jamaoncol.2016.1279.
Reinert T, Coelho GP, Mandelli J, Zimermann E, Zaffaroni F, Bines J, et al. Association of ESR1 mutations and visceral metastasis in patients with estrogen receptor-positive advanced breast cancer from Brazil. J Oncol. 2019;2019:1–5. https://doi.org/10.1155/2019/1947215.
Wu Y, Li Z, Lee AV, Oesterreich S, Luo B. Liver tropism of ER mutant breast cancer is characterized by unique molecular changes and immune infiltration. Breast Cancer Res Treat. 2024;205:371–86. https://doi.org/10.1007/s10549-024-07255-4.
Gao Y, Bado I, Wang H, Zhang W, Rosen JM, Zhang XHF. Metastasis Organotropism: redefining the congenial soil. Dev Cell. 2019;49:375–91. https://doi.org/10.1016/j.devcel.2019.04.012.
Hajaj E, Sciacovelli M, Frezza C, Erez A. The context-specific roles of urea cycle enzymes in tumorigenesis. Mol Cell. 2021;81:3749–59.
Keshet R, Szlosarek P, Carracedo A, Erez A. Rewiring urea cycle metabolism in cancer to support anabolism. Nat Rev Cancer. 2018;18:634–45.
Qiu F, Chen YR, Liu X, Chu CY, Shen LJ, Xu J, et al. Cancer: Arginine starvation impairs mitochondrial respiratory function in ASS1-deficient breast cancer cells. Sci Signal 2014, 7. https://doi.org/10.1126/scisignal.2004761.
Rabinovich S, Adler L, Yizhak K, Sarver A, Silberman A, Agron S, et al. Diversion of aspartate in ASS1-deficient tumours fosters de novo pyrimidine synthesis. Nature. 2015;527:379–83. https://doi.org/10.1038/nature15529.
Ji S. Overexpression of SLC25A15 is involved in the proliferation of cutaneous melanoma and leads to poor prognosis. Medecine/Sci. 2018;34:74–80. https://doi.org/10.1051/medsci/201834f113.
Zou Z, Hu X, Luo T, Ming Z, Chen X, Xia L, et al. Naturally-occurring spinosyn A and its derivatives function as argininosuccinate synthase activator and tumor inhibitor. Nat Commun. 2021;12:2263. https://doi.org/10.1038/s41467-021-22235-8.
Zhang T, Hu L, Tang JF, Xu H, Tian K, Wu MN, et al. Metformin inhibits the urea cycle and reduces putrescine generation in colorectal cancer cell lines. Molecules. 2021;26:1990. https://doi.org/10.3390/molecules26071990.
Taya M, Merenbakh-Lamin K, Zubkov A, Honig Z, Kurolap A, Mayer O, et al. Beyond endocrine resistance: estrogen receptor (ESR1) activating mutations mediate chemotherapy resistance through the JNK/c-Jun MDR1 pathway in breast cancer. Breast Cancer Res Treat. 2024;209:431–49.
Schmidt EK, Clavarino G, Ceppi M, Pierre P. SUnSET, a nonradioactive method to monitor protein synthesis. Nat Methods. 2009;6:275–7. https://doi.org/10.1038/nmeth.1314.
Feldman B, Fedida-Metula S, Nita J, Sekler I, Fishman D. Coupling of mitochondria to store-operated Ca(2+)-signaling sustains constitutive activation of protein kinase B/Akt and augments survival of malignant melanoma cells. Cell Calcium. 2010;47:525–37. https://doi.org/10.1016/j.ceca.2010.05.002.
Jeselsohn R, Yelensky R, Buchwalter G, Frampton G, Meric-Bernstam F, Gonzalez-Angulo AM, et al. Emergence of constitutively active estrogen receptor-α mutations in pretreated advanced estrogen receptor-positive breast cancer. Clin Cancer Res. 2014;20:1757–67. https://doi.org/10.1158/1078-0432.CCR-13-2332.
Wei Q, Qian Y, Yu J, Wong CC. Metabolic rewiring in the promotion of cancer metastasis: mechanisms and therapeutic implications. Oncogene. 2020;39:6139–56. https://doi.org/10.1038/s41388-020-01432-7.
Häussinger D, Sies H, Gerok W. Functional hepatocyte heterogeneity in ammonia metabolism. The intercellular glutamine cycle. J Hepatol. 1985;1:3–14. https://doi.org/10.1016/S0168-8278(85)80063-5.
Martí i Líndez AA, Reith W. Arginine-dependent immune responses. Cell Mol Life Sci. 2021;78:5303–24. https://doi.org/10.1007/s00018-021-03828-4.
Toy W, Weir H, Razavi P, Lawson M, Goeppert AU, Mazzola AM, et al. Activating ESR1 mutations differentially affect the efficacy of ER antagonists. Cancer Discov. 2017;7:277–87. https://doi.org/10.1158/2159-8290.CD-15-1523.
Corné J, Quillien V, Callens C, Portois P, Bidard FC, Jeannot E, et al. Development of sensitive and robust multiplex digital PCR assays for the detection of ESR1 mutations in the plasma of metastatic breast cancer patients. Clin Chim Acta. 2023;545:117366. https://doi.org/10.1016/j.cca.2023.117366.
Decotret LR, Shi R, Thomas KN, Hsu M, Pallen CJ, Bennewith KL. Development and validation of an advanced ex vivo brain slice invasion assay to model glioblastoma cell invasion into the complex brain microenvironment. Front Oncol 2023;13. https://doi.org/10.3389/fonc.2023.976945.
Neve A, Santhana Kumar K, Tripolitsioti D, Grotzer MA, Baumgartner M. Investigation of brain tissue infiltration by medulloblastoma cells in an ex vivo model. Sci Rep. 2017;7. 5297. https://doi.org/10.1038/s41598-017-05573-w.
Eisemann T, Costa B, Strelau J, Mittelbronn M, Angel P, Peterziel H. An advanced glioma cell invasion assay based on organotypic brain slice cultures. BMC Cancer. 2018;18:103. https://doi.org/10.1186/s12885-018-4007-4.
Grotzer MA, Neve A, Baumgartner M. Dissecting brain tumor growth and metastasis in vitro and ex vivo. J Cancer Metastasis Treat. 2016;2:149. https://doi.org/10.20517/2394-4722.2016.02.
Katt ME, Placone AL, Wong AD, Xu ZS, Searson PC. In vitro tumor models: Advantages, disadvantages, variables, and selecting the right platform. Front. Bioeng. Biotechnol. 2016;4. https://doi.org/10.3389/fbioe.2016.00012.
Dupuy F, Tabariès S, Andrzejewski S, Dong Z, Blagih J, Annis MG, et al. PDK1-dependent metabolic reprogramming dictates metastatic potential in breast cancer. Cell Metab. 2015;22:577–89. https://doi.org/10.1016/j.cmet.2015.08.007.
Ghosh N, Mahalanobish S. PCS. Reprogramming of urea cycle in cancer: Mechanism, regulation and prospective therapeutic scopes. Biochem Pharm. 2024;228:116326 https://doi.org/10.1016/j.bcp.2024.116326.
Dermit M, Dodel M, Mardakheh FK. Methods for monitoring and measurement of protein translation in time and space. Mol Biosyst. 2017;13:2477–88. https://doi.org/10.1039/c7mb00476a.
Zhang Q, Wei T, Jin W, Yan L, Shi L, Zhu S, et al. Deficiency in SLC25A15, a hypoxia-responsive gene, promotes hepatocellular carcinoma by reprogramming glutamine metabolism. J Hepatol. 2024;80:293–308. https://doi.org/10.1016/j.jhep.2023.10.024.
Goddard ET, Fischer J, Schedin P. A portal vein injection model to study liver metastasis of breast cancer. J Vis Exp 2016;2016. https://doi.org/10.3791/54903.
Khanna C. Hunter K. Modeling metastasis in vivo. Carcinogenesis. 2004;26:513–23. https://doi.org/10.1093/carcin/bgh261.
Sotgia F, Whitaker-Menezes D, Martinez-Outschoorn UE, Salem AF, Tsirigos A, Lamb R, et al. Mitochondria ‘fuel’ breast cancer metabolism: Fifteen markers of mitochondrial biogenesis label epithelial cancer cells, but are excluded from adjacent stromal cells. Cell Cycle. 2012;11:4390–401. https://doi.org/10.4161/cc.22777.
Lytovchenko O, Kunji ERS. Expression and putative role of mitochondrial transport proteins in cancer. Biochim Biophys Acta - Bioenerg. 2017;1858:641–54. https://doi.org/10.1016/j.bbabio.2017.03.006.
Zuo Q, Mogol AN, Liu YJ, Santaliz Casiano A, Chien C, Drnevich J, et al. Targeting metabolic adaptations in the breast cancer–liver metastatic niche using dietary approaches to improve endocrine therapy efficacy. Mol Cancer Res. 2022;20:923–37. https://doi.org/10.1158/1541-7786.MCR-21-0781.
Funding
This study was supported by the Israel Science Foundation to D.F, I.W and T.R (grant no 2861/24), and by The Dubrovsky Family Research Fund for Solid Cancers, the Cancer Biology Research Center, Tel-Aviv University to I.W and T.R.
Author information
Authors and Affiliations
Contributions
MT- Collected the data, performed the analysis of in vitro and in vivo assays, and wrote the manuscript. DF- Conceived the research, collected the data, and performed the analysis of in vitro assays. FK- performed in vivo experiment. IS- Conceived and contributed to the analysis. IW- Conceived and designed the analysis. TR- Conceived and designed the analysis, performed the analysis, and wrote the manuscript. All authors read and approved the final manuscript.
Corresponding authors
Ethics declarations
Competing interests
The authors declare no competing of interest.
Ethical approval
The experiments on animals were conducted in accordance with the institutional guidelines of the Sourasky Medical Center, in accordance with current regulations and standards of the institution's Animal Care and Use Committee.
Additional information
Publisher’s note Springer Nature remains neutral with regard to jurisdictional claims in published maps and institutional affiliations.
Supplementary information
Rights and permissions
Springer Nature or its licensor (e.g. a society or other partner) holds exclusive rights to this article under a publishing agreement with the author(s) or other rightsholder(s); author self-archiving of the accepted manuscript version of this article is solely governed by the terms of such publishing agreement and applicable law.
About this article
Cite this article
Taya, M., Fishman, D., Kanani, F. et al. The role of the SLC25A15 transporter in the formation of liver metastasis in ESR1-mutated breast cancer. Oncogene 45, 603–619 (2026). https://doi.org/10.1038/s41388-025-03640-5
Received:
Revised:
Accepted:
Published:
Version of record:
Issue date:
DOI: https://doi.org/10.1038/s41388-025-03640-5













