Abstract
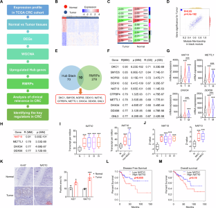
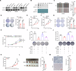
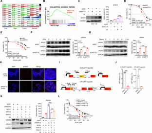
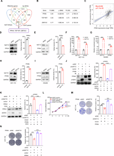
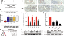
RNA modification recognition proteins are crucial in cancer development and progression. Among all RNA modification-related proteins (RMRPs), Weighted Gene Co-expression Network Analysis (WGCNA), combined with comprehensive bioinformatic analysis, suggests that NAT10—the sole known writer of N4-acetylcytidine (ac4C)—is a critical regulatory protein in colorectal cancer (CRC) progression. NAT10 facilitates the malignancy phenotypes and DNA damage repair in CRC cells via its ac4C transferase activity and regulation of PPAN. Specifically, NAT10 enhances the translation efficiency of PPAN via acetylation at the C744 and C747 sites. In addition, NAT10 promotes the translation of ac4C-modified MYC mRNA. MYC protein then enhances PPAN transcription through binding to the PPAN promoter. The newly identified ac4C reader protein MYBBP1A mediates NAT10-induced translation of both PPAN and MYC. We further found that VDR binds to the NAT10 promoter to activate its transcription, resulting in the high expression of NAT10 in CRC. Xenograft studies and clinical data confirmed the role of the NAT10-PPAN axis in promoting CRC development and DNA damage repair. Collectively, our study reveals the role and underlying mechanism of mRNA ac4C modification in CRC progression, providing critical potential targets for CRC drug development.

This is a preview of subscription content, access via your institution
Access options










Similar content being viewed by others
Data availability
The datasets generated and/or analyzed during the current study are available from the corresponding author upon reasonable request.
References
Fitz-James MH, Cavalli G. Molecular mechanisms of transgenerational epigenetic inheritance. Nat Rev Genet. 2022;23:325–41.
Henning AN, Roychoudhuri R, Restifo NP. Epigenetic control of CD8⁺ T cell differentiation. Nat Rev Immunol. 2018;18:340–56.
Pal S, Tyler JK. Epigenetics and aging. Sci Adv. 2016;2:e1600584.
Xue C, Chu Q, Zheng Q, Jiang S, Bao Z, Su Y, et al. Role of main RNA modifications in cancer: N6-methyladenosine, 5-methylcytosine, and pseudouridine. Signal Transduct Target Ther. 2022;7:142.
Peng W, Li J, Chen R, Gu Q, Yang P, Qian W, et al. Upregulated METTL3 promotes metastasis of colorectal cancer via miR-1246/SPRED2/MAPK signaling pathway. J Exp Clin Cancer Res. 2019;38:1–16.
Sun Y, Li S, Yu W, Zhao Z, Gao J, Chen C, et al. N6-methyladenosine-dependent pri-miR-17-92 maturation suppresses PTEN/TMEM127 and promotes sensitivity to everolimus in gastric cancer. Cell Death Dis. 2020;11:836.
Xiang Y, Laurent B, Hsu C, Nachtergaele S, Lu Z, Sheng W, et al. RNA m6A methylation regulates the ultraviolet-induced DNA damage response. Nature. 2017;543:573–6.
Sikorski V, Selberg S, Lalowski M, Karelson M, Kankuri E. The structure and function of YTHDF epitranscriptomic m⁶A readers. Trends Pharm Sci. 2023;44:335–53.
Patel SG, Karlitz JJ, Yen T, Lieu CH, Boland CR. The rising tide of early-onset colorectal cancer: a comprehensive review of epidemiology, clinical features, biology, risk factors, prevention, and early detection. Lancet Gastroenterol Hepatol. 2022;7:262–74.
Mauri G, Arena S, Siena S, Bardelli A, Sartore-Bianchi A. The DNA damage response pathway as a land of therapeutic opportunities for colorectal cancer. Ann Oncol. 2020;31:1135–47.
Yang X, Zhang S, He C, Xue P, Zhang L, He Z, et al. METTL14 suppresses proliferation and metastasis of colorectal cancer by down-regulating oncogenic long non-coding RNA XIST. Mol Cancer. 2020;19:1–16.
Arango D, Sturgill D, Alhusaini N, Dillman AA, Sweet TJ, Hanson G, et al. Acetylation of cytidine in mRNA promotes translation efficiency. Cell. 2018;175:1872–86.
Jin C, Wang T, Zhang D, Yang P, Zhang C, Peng W, et al. Acetyltransferase NAT10 regulates the Wnt/β-catenin signaling pathway to promote colorectal cancer progression via ac4C acetylation of KIF23 mRNA. J Exp Clin Cancer Res. 2022;41:345.
Larrieu D, Britton S, Demir M, Rodriguez R, Jackson SP. Chemical inhibition of NAT10 corrects defects of laminopathic cells. Science. 2014;344:527–32.
Langfelder P, Horvath S. WGCNA: an R package for weighted correlation network analysis. BMC Bioinf. 2008;9:559.
Barbieri I, Tzelepis K, Pandolfini L, Shi J, Millán-Zambrano G, Robson SC, et al. Promoter-bound METTL3 maintains myeloid leukaemia by m⁶A-dependent translation control. Nature. 2017;552:126–31.
de Crécy-Lagard V, Boccaletto P, Mangleburg CG, Sharma P, Lowe TM, Leidel SA, et al. Matching tRNA modifications in humans to their known and predicted enzymes. Nucleic Acids Res. 2019;47:2143–59.
Bartha Á, Győrffy B. TNMplot.com: a web tool for the comparison of gene expression in normal, tumor and metastatic tissues. Int J Mol Sci. 2021;22:2622.
Chandrashekar DS, Bashel B, Balasubramanya SAH, Creighton CJ, Ponce-Rodriguez I, Chakravarthi BV, et al. UALCAN: a portal for facilitating tumor subgroup gene expression and survival analyses. Neoplasia. 2017;19:649–58.
Mao Z, Bozzella M, Seluanov A, Gorbunova V. Comparison of nonhomologous end joining and homologous recombination in human cells. DNA Repair. 2008;7:1765–71.
Kang J, Tang Q, He J, Li L, Yang N, Yu S, et al. RNAInter v4.0: RNA interactome repository with redefined confidence scoring system and improved accessibility. Nucleic Acids Res. 2022;50:D326–D332.
Tang Z, Kang B, Li C, Chen T, Zhang Z. GEPIA2: an enhanced web server for large-scale expression profiling and interactive analysis. Nucleic Acids Res. 2019;47:W556–W560.
Chen X, Hao Y, Liu Y, Zhong S, You Y, Ao K, et al. NAT10/ac4C/FOXP1 promotes malignant progression and facilitates immunosuppression by reprogramming glycolytic metabolism in cervical cancer. Adv Sci. 2023;10:2302705.
Wei R, Cui X, Min J, Lin Z, Zhou Y, Guo M, et al. NAT10 promotes cell proliferation by acetylating CEP170 mRNA to enhance translation efficiency in multiple myeloma. Acta Pharm Sin B. 2022;12:3313–25.
Yan S, Lu Z, Yang W, Xu J, Wang Y, Xiong W, et al. Antibody-free fluorine-assisted metabolic sequencing of RNA N4-acetylcytidine. J Am Chem Soc. 2023;145:22232–42.
Zhao W, Zhou Y, Cui Q, Zhou Y. PACES: prediction of N4-acetylcytidine (ac4C) modification sites in mRNA. Sci Rep. 2019;9:1027.
Thomas JM, Briney CA, Nance KD, Lopez JE, Thorpe AL, Fox SD, et al. A chemical signature for cytidine acetylation in RNA. J Am Chem Soc. 2018;140:12667–70.
Wu Y, Chen Z, Xie G, Zhang H, Wang Z, Zhou J, et al. RNA m1A methylation regulates glycolysis of cancer cells through modulating ATP5D. Proc Natl Acad Sci USA. 2022;119:e2119038119.
Dixit D, Prager BC, Gimple RC, Poh HX, Wang Y, Wu Q, et al. The RNA m6A reader YTHDF2 maintains oncogene expression and is a targetable dependency in glioblastoma stem cells. Cancer Discov. 2021;11:480–99.
Zheng Q, Gan H, Yang F, Yao Y, Hao F, Hong L, et al. Cytoplasmic m1A reader YTHDF3 inhibits trophoblast invasion by downregulation of m¹A-methylated IGF1R. Cell Discov. 2020;6:12.
Luan W, Ding Y, Yuan H, Ma S, Ruan H, Wang J, et al. Long non-coding RNA LINC00520 promotes the proliferation and metastasis of malignant melanoma by inducing the miR-125b-5p/EIF5A2 axis. J Exp Clin Cancer Res. 2020;39:1–16.
Baltz AG, Munschauer M, Schwanhäusser B, Vasile A, Murakawa Y, Schueler M, et al. The mRNA-bound proteome and its global occupancy profile on protein-coding transcripts. Mol Cell. 2012;46:674–90.
Drazic A, Myklebust LM, Ree R, Arnesen T. The world of protein acetylation. Biochim Biophys Acta Proteins Proteom. 2016;1864:1372–401.
Keough RA, Macmillan EM, Lutwyche JK, Gardner JM, Tavner FJ, Jans DA, et al. Myb-binding protein 1a is a nucleocytoplasmic shuttling protein that utilizes CRM1-dependent and independent nuclear export pathways. Exp Cell Res. 2003;289:108–23.
Castro-Mondragon JA, Riudavets-Puig R, Rauluseviciute I, Berhanu Lemma R, Turchi L, Blanc-Mathieu R, et al. JASPAR 2022: the 9th release of the open-access database of transcription factor binding profiles. Nucleic Acids Res. 2022;50:D165–D173.
Zhou K, Liu S, Sun W, Zheng L, Zhou H, Yang J, et al. ChIPBase v2.0: decoding transcriptional regulatory networks of non-coding RNAs and protein-coding genes from ChIP-seq data. Nucleic Acids Res. 2016;44:gkw965.
White N, Roddey C, Shankaranarayanan A, Han E, Rettmann D, Santos J, et al. PROMO: real-time prospective motion correction in MRI using image-based tracking. Magn Reson Med. 2010;63:91–105.
Li T, Fan J, Wang B, Traugh N, Chen Q, Liu JS, et al. TIMER: a web server for comprehensive analysis of tumor-infiltrating immune cells. Cancer Res. 2017;77:e108–e110.
Truica MI, Burns MC, Han H, Abdulkadir SA. Turning up the heat on MYC: progress in small-molecule inhibitors. Cancer Res. 2021;81:248–53.
Wang Z, Yang B, Zhang M, Guo W, Wu Z, Wang Y, et al. LncRNA epigenetic landscape analysis identifies EPIC1 as an oncogenic lncRNA that interacts with MYC and promotes cell-cycle progression in cancer. Cancer Cell. 2018;33:706–20.
Shen W, Chen S, Gan Z, Zhang Y, Yue T, Chen M, et al. AnimalTFDB 4.0: a comprehensive animal transcription factor database updated with variation and expression annotations. Nucleic Acids Res. 2023;51:D39–D45.
Zhang Q, Liu W, Zhang H, Xie G, Miao Y, Xia M, et al. HTFtarget: a comprehensive database for regulations of human transcription factors and their targets. Genom Proteom Bioinf. 2020;18:120–8.
Hou Y, Gao S, Wang P, Zhang H, Liu L, Ye M, et al. 1α,25(OH)₂D₃ suppresses the migration of ovarian cancer SKOV-3 cells through inhibition of epithelial-mesenchymal transition. Int J Mol Sci. 2016;17:1285.
Shen W, Song Z, Zhong X, Huang M, Shen D, Gao P, et al. Sangerbox: a comprehensive, interaction-friendly clinical bioinformatics analysis platform. iMeta. 2022;1:e36.
Xie R, Cheng L, Huang M, Huang L, Chen Z, Zhang Q, et al. NAT10 drives cisplatin chemoresistance by enhancing ac4C-associated DNA repair in bladder cancer. Cancer Res. 2023;83:1666–83.
Xu Z, Zhu M, Geng L, Zhang J, Xia J, Wang Q, et al. Targeting NAT10 attenuates homologous recombination via destabilizing DNA:RNA hybrids and overcomes PARP inhibitor resistance in cancers. Drug Resist Updat. 2025;81:101241.
Cao Y, Yao M, Wu Y, Ma N, Liu H, Zhang B. N-acetyltransferase 10 promotes micronuclei formation to activate the senescence-associated secretory phenotype machinery in colorectal cancer cells. Transl Oncol. 2020;13:100783.
Migeon JC, Garfinkel MS, Edgar BA. Cloning and characterization of Peter Pan, a novel Drosophila gene required for larval growth. Mol Biol Cell. 1999;10:1733–44.
Keil M, Meyer MT, Dannheisig DP, Maerz LD, Philipp M, Pfister AS. Loss of Peter Pan protein is associated with cell-cycle defects and apoptotic events. Biochim Biophys Acta Mol Cell Res. 2019;1866:882–95.
Li KJ, Hong Y, Yu YZ, Xie Z, Lv DJ, Wang C, et al. NAT10 promotes prostate cancer growth and metastasis by acetylating mRNAs of HMGA1 and KRT8. Adv Sci. 2024;11:2310131.
Kuroda T, Murayama A, Katagiri N, Ohta YM, Fujita E, Masumoto H, et al. RNA content in the nucleolus alters p53 acetylation via MYBBP1a. EMBO J. 2011;30:1054–66.
Tan BC, Yang C, Hsieh C, Chou Y, Zhong C, Yung BY, et al. Epigenetic silencing of ribosomal RNA genes by Mybbp1a. J Biomed Sci. 2012;19:75.
Christakos S, Dhawan P, Verstuyf A, Verlinden L, Carmeliet G. Vitamin D: metabolism, molecular mechanism of action, and pleiotropic effects. Physiol Rev. 2016;96:365–408.
Liao L, He Y, Li S, Yu X, Liu Z, Liang Y, et al. Lysine 2-hydroxyisobutyrylation of NAT10 promotes cancer metastasis in an ac⁴C-dependent manner. Cell Res. 2023;33:355–71.
Acknowledgements
We thank Prof Muyan Cai at the Cancer Center of Sun Yat-sen University for plasmid donation, and the staff of Sichuan Higher Education Institute Key Laboratory of Major Disease Target Discovery and Protein Drug Development, and the Irradiation Preservation and Effect Key Laboratory of Sichuan Province.
Funding
This research was supported by the National Natural Science Foundation of China (Nos. 82472761, 82173833, and 82272658), the Guangdong Basic and Applied Basic Research Foundation (Nos. 2023B1515040006, 2021A1515111161, and 2023A1515010118), the Key-Area Research and Development Program of Guangdong Province (No. 2023B1111020007), the Guangzhou Science and Technology Program (No. 2024A04J6480), the Guangdong Provincial Key Laboratory of Construction Foundation (No. 2023B1212060022), the Fundamental Research Funds for the Central Universities (Sun Yat-sen University) (Nos. 24xkjc018, 23qnpy117), the Shenzhen Bay Scholars Program, the Open Fund of Guangdong Provincial Key Laboratory of Colorectal and Pelvic Floor Diseases (No. 2020B1212060023), the CMC Excellent-talent Program (No. 2024kjTzn03), the Organized Research Projects of Chengdu Medical College (No. CYYZZ24-01), the Clinical Science Research Foundations of Chengdu Medical College (Nos. 2022LHTD-02, 23LHNBZZD07, 24LHBBYY1-08, 24LHBBYY1-09, and 24LHFYSZ1-27).
Author information
Authors and Affiliations
Contributions
K Zhang, HS Wang, C Yi, HR Wang, and LC Ge designed and initiated the study. HR Wang, JN Li, K Zhong, SZ Li, NJ Ma, ZZ Xu and YL Rui performed experiments. HR Wang, LC Ge, LJ Tao and JW Zhou, WF Yang wrote the paper. HR Wang, XS Wang and X Chang provided assistance in bioinformatics analysis. WL Li, K Zhang, ZJ Chen, ZT Wang, YQ Lu, Abdulaziz Ahmed A.Saad, and GY Xie in charge of supervision as well as data curation.
Corresponding authors
Ethics declarations
Competing interests
The authors declare no competing interests.
Ethics approval and consent to participate
This study was conducted with approval from the Medical Ethics Committee of Huadu District People’s Hospital, Guangzhou (Approval No. 2025158) and informed consent from all patients, in compliance with the Declaration of Helsinki. Animal experimental protocols were reviewed and approved by the Institutional Animal Care and Use Committee of Sun Yat-sen University (Approval Nos. SYSU-IACUC-2023-001865, SYSU-IACUC-2024-001583).
Additional information
Publisher’s note Springer Nature remains neutral with regard to jurisdictional claims in published maps and institutional affiliations.
Supplementary information
Rights and permissions
Springer Nature or its licensor (e.g. a society or other partner) holds exclusive rights to this article under a publishing agreement with the author(s) or other rightsholder(s); author self-archiving of the accepted manuscript version of this article is solely governed by the terms of such publishing agreement and applicable law.
About this article
Cite this article
Wang, H., Ge, L., Li, J. et al. NAT10 triggers colorectal cancer progression via promoting PPAN-regulated DNA damage repair. Oncogene 45, 558–576 (2026). https://doi.org/10.1038/s41388-025-03661-0
Received:
Revised:
Accepted:
Published:
Version of record:
Issue date:
DOI: https://doi.org/10.1038/s41388-025-03661-0


