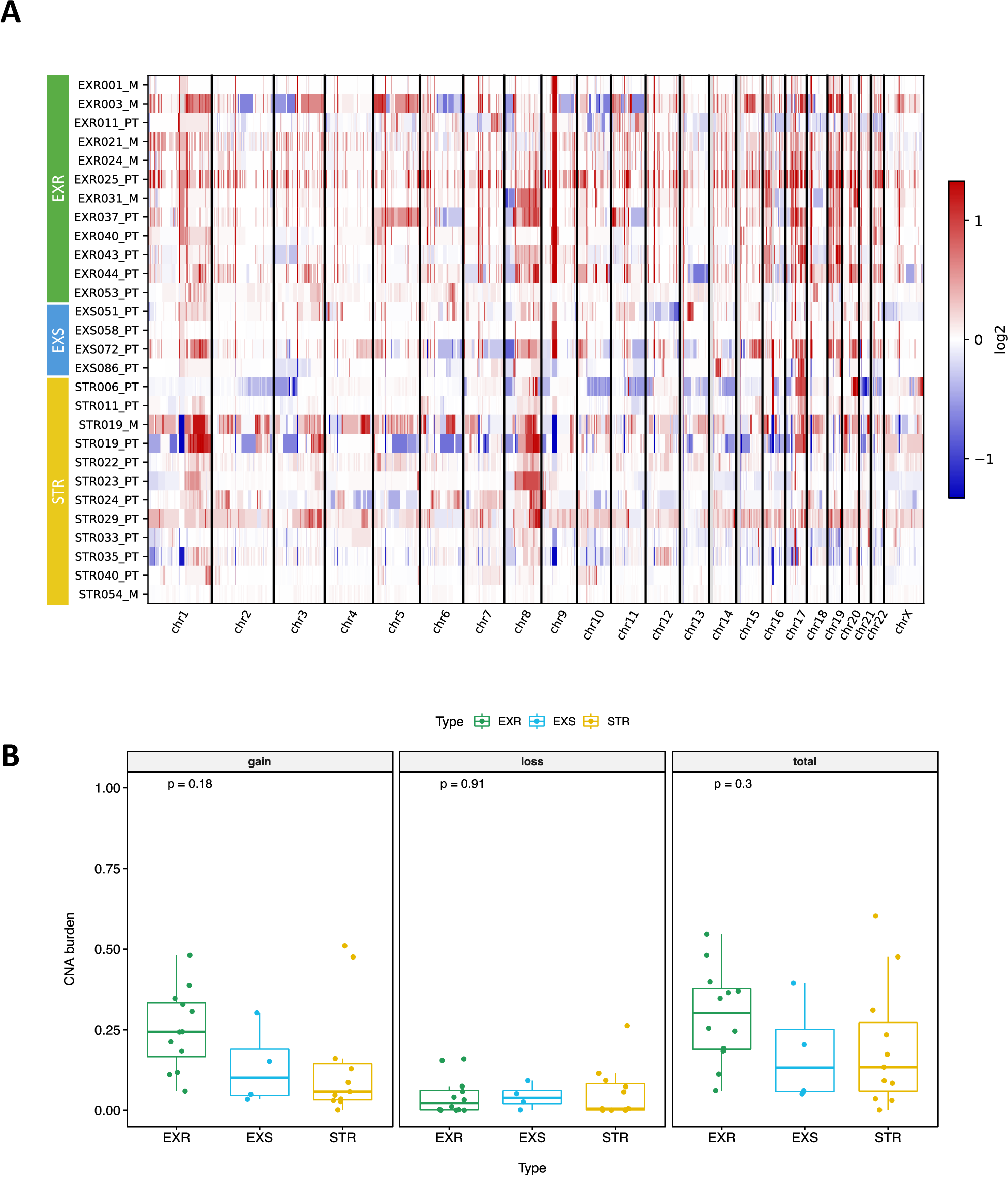
Fig. 3: WGS genome-wide copy number alteration (CNA) landscape.

A Heatmap of the log2 normalized CNA profiles of the whole genome of the 12 ExR, 4 ExS and 11 STR samples. Red color indicates a gain of copy; blue indicates a loss of copy and white indicates a normal copy number (2 copies). ExR samples are more impacted by gain rather than loss of copy overall; B Fractions of the genome altered by CNA in terms of loss, gain and both (total).