Correction to: Oncogene https://doi.org/10.1038/s41388-025-03331-1, published online 13 March 2025
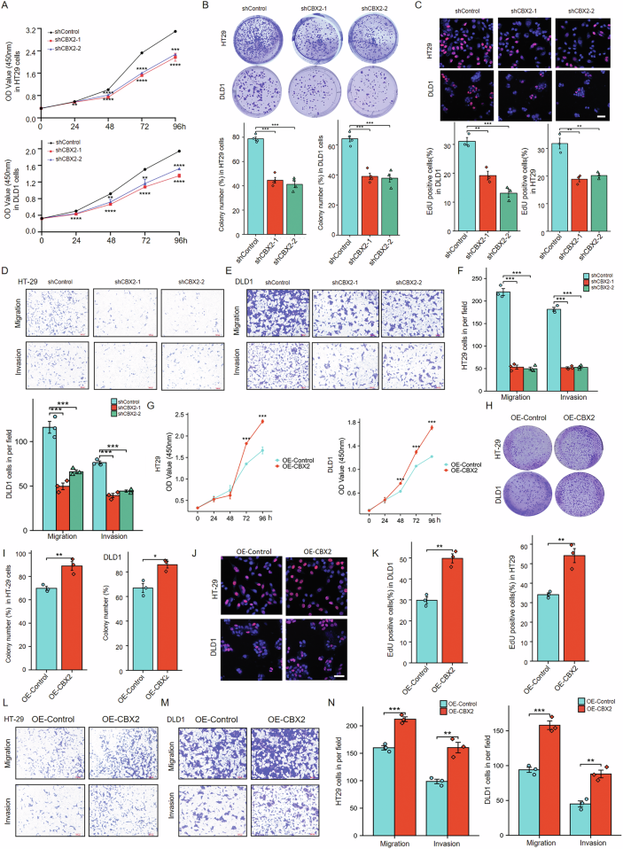
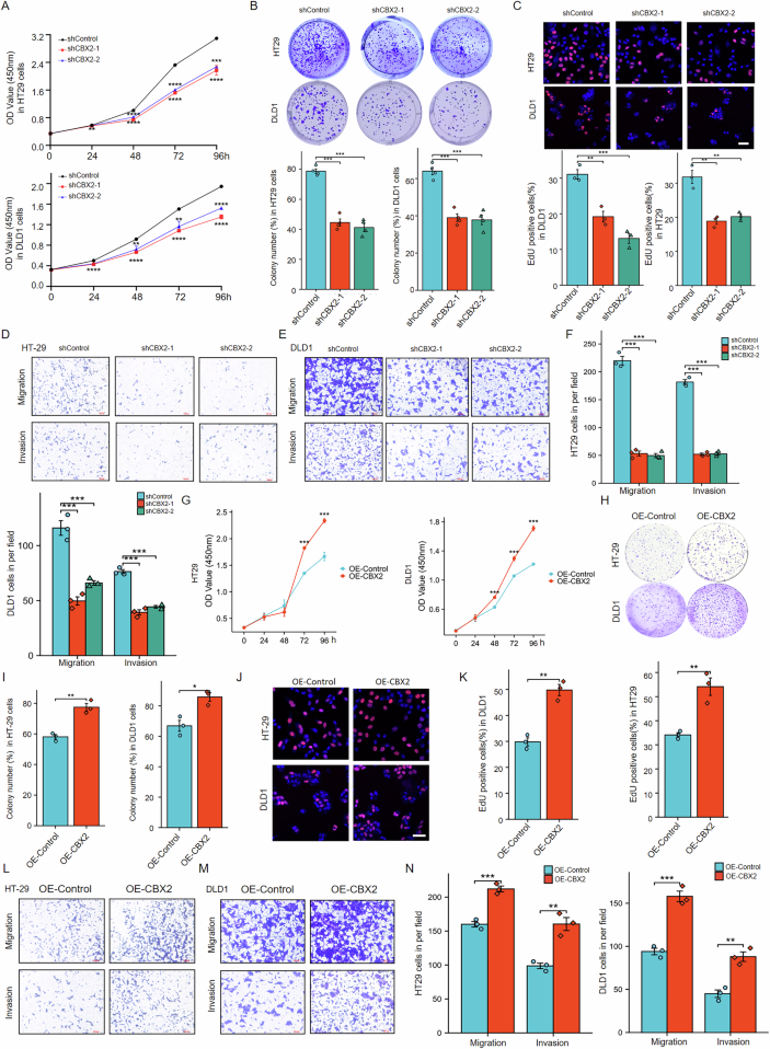
In the original version of Fig. 2F, the “OE-control group” data for the HT29 cell line were inadvertently used. This panel has been replaced with the correct data in the amended figure as shown below. The authors confirm that this correction does not alter the reported results or conclusions of the manuscript. The authors agree to the modification and sincerely apologize for any inconvenience caused.
The original article has been corrected.
Former Fig 2:

Corrected Fig 2:

Author information
Authors and Affiliations
Corresponding authors
Rights and permissions
About this article
Cite this article
Wang, B., Zhang, S., Guo, Y. et al. Correction: CBX2 as a therapeutic target in colorectal cancer: insights into the altered chromatin accessibility via RUNX1-CBX2-MAP4K1 axis. Oncogene 45, 664–666 (2026). https://doi.org/10.1038/s41388-026-03677-0
Published:
Version of record:
Issue date:
DOI: https://doi.org/10.1038/s41388-026-03677-0