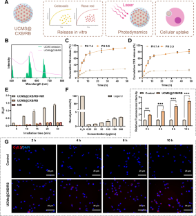
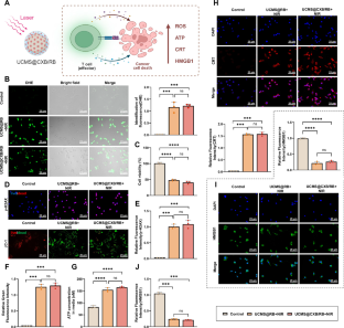
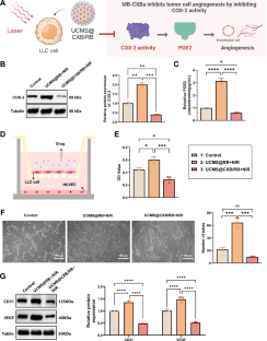
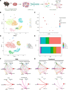
Abstract
Non-small cell lung cancer (NSCLC) with spinal metastasis represents a clinical challenge due to its aggressive nature, limited treatment options, and profound impact on patient quality of life. Here, we report the development of an innovative upconversion mesoporous silica nanoparticle (UCMS) platform co-loaded with celecoxib and rose bengal (UCMS@CXB/RB), engineered to synergistically combine photodynamic therapy (PDT) and cyclooxygenase-2 (COX-2) inhibition. Upon near-infrared (NIR) irradiation, UCMS@CXB/RB generated abundant reactive oxygen species, triggered immunogenic cell death, and significantly suppressed prostaglandin E2 signaling, leading to reduced angiogenesis and improved antitumor immunity. In vitro and in vivo studies confirmed that this nanoplatform effectively remodeled the tumor microenvironment, inhibited tumor growth, and alleviated cancer-induced spinal dysfunction. Single-cell multi-omics analysis further revealed dynamic crosstalk among immune cells, tumor cells, and endothelial populations, providing mechanistic insights into the multifaceted therapeutic effects of UCMS@CXB/RB. Our results underscore the clinical potential of integrating PDT with targeted COX-2 blockade to address the complex pathophysiology of NSCLC spinal metastasis. This study presents a promising minimally invasive therapeutic strategy with strong translational relevance for managing metastatic NSCLC and improving patient outcomes.

This is a preview of subscription content, access via your institution
Access options
Subscribe to this journal
Receive 50 print issues and online access
$259.00 per year
only $5.18 per issue
Buy this article
- Purchase on SpringerLink
- Instant access to the full article PDF.
USD 39.95
Prices may be subject to local taxes which are calculated during checkout








Similar content being viewed by others
Data availability
All data can be provided as needed.
References
Yu J, Cai W, Zhou T, Men B, Chen S, Tu D, et al. CEACAM1 increased the lymphangiogenesis through miR-423-5p and NF- kB in Non-Small Cell Lung Cancer. Biochem Biophys Rep. 2024;40:101833.
Gensheimer MF, Kotha NV, Vitzthum LK, Chin AL, Jackson S, van ’t Erve I, et al. A phase 2 single-arm trial of high-dose precision targeted radiation therapy added to immunotherapy for patients with metastatic non-small cell lung cancer. Int J Radiat Oncol Biol Phys. 2025;121:711–9.
Wu L, Hu M, Li P, Man Q, Yuan Q, Zhang X, et al. Microwave ablation combined with percutaneous vertebroplasty for treating painful non-small cell lung cancer with spinal metastases under real-time temperature monitoring. J Cancer Res Ther. 2024;20:540–6.
Hendriks LEL, Hermans BCM, van den Beuken—van Everdingen MHJ, Hochstenbag MMH, Dingemans A-MC. Effect of bisphosphonates, denosumab, and radioisotopes on bone pain and quality of life in patients with non–small cell lung cancer and bone metastases: a systematic review. J Thorac Oncol. 2016;11:155–73.
Uei H, Tokuhashi Y, Maseda M. Analysis of the relationship between the epidural spinal cord compression (ESCC) scale and paralysis caused by metastatic spine tumors. Spine. 2018;43:E448–E455.
Wu L, Wang L, Yang J, Jia W, Xu Y. Clinical features, treatments, and prognosis of intramedullary spinal cord metastases from lung cancer: a case series and systematic review. Neurospine. 2022;19:65–76.
Arrigo RT, Kalanithi P, Cheng I, Alamin T, Carragee EJ, Mindea SA, et al. Predictors of survival after surgical treatment of spinal metastasis. Neurosurgery. 2011;68:674–81.
Guckenberger M, Dahele M, Ong WL, Sahgal A. Stereotactic body radiation therapy for spinal metastases: benefits and limitations. Semin Radiat Oncol. 2023;33:159–71.
Jaipanya P, Chanplakorn P. Spinal metastasis: narrative reviews of the current evidence and treatment modalities. J Int Med Res. 2022;50. https://doi.org/10.1177/03000605221091665
Harel R, Angelov L. Spine metastases: current treatments and future directions. Eur J Cancer. 2010;46:2696–707.
Cai Q. Cancer-associated adipocytes in the ovarian cancer microenvironment. Am J Cancer Res. 2024;14:3259–79.
Zhao Y, Guo S, Deng J, Shen J, Du F, Wu X, et al. VEGF/VEGFR-targeted therapy and immunotherapy in non-small cell lung cancer: targeting the tumor microenvironment. Int J Biol Sci. 2022;18:3845–58.
Wang Y, Chen R, Wa Y, Ding S, Yang Y, Liao J, et al. Tumor immune microenvironment and immunotherapy in brain metastasis from non-small cell lung cancer. Front. Immunol. 2022;13. https://doi.org/10.3389/fimmu.2022.829451.
Liu W, Powell CA, Wang Q. Tumor microenvironment in lung cancer-derived brain metastasis. Chin Med J. 2022;135:1781–91.
Oliveira Santos M de J, Teles-Souza J, de Araújo-Calumby RF, Copeland RL Jr, et al. Advances, limitations and perspectives in the use of celecoxib-loaded nanocarriers in therapeutics of cancer. Discover Nano. 2024;19. https://doi.org/10.1186/s11671-024-04070-0.
Mahboubi-Rabbani M, Abdolghaffari AH, Ghesmati M, Amini A, Zarghi A. Selective COX-2 inhibitors as anticancer agents: a patent review (2018-23). Expert Opin Ther Pat. 2024;34:733–57.
Akl MM, Ahmed A. Cytobiological alterations induced by celecoxib as an anticancer agent for breast and metastatic breast cancer. Adv Pharm Bull. 2024;14:604–12.
Xi Z, Jiang Y, Ma Z, Li Q, Xi X, Fan C, et al. Using mesoporous silica-based dual biomimetic nano-erythrocytes for an improved antitumor effect. Pharmaceutics. 2023;15:2785.
Xiao, Meng H, Songtao Li X, Li Z, Fang S, Wang Y, et al. Combined drug anti-deep vein thrombosis therapy based on platelet membrane biomimetic targeting nanotechnology. Biomaterials. 2024;311:122670.
Rastegari E, Hsiao Y-J, Lai W-Y, Lai Y-H, Yang T-C, Chen S-J, et al. An update on mesoporous silica nanoparticle applications in nanomedicine. Pharmaceutics. 2021;13:1067.
Lucky SS, Soo KC, Zhang Y. Nanoparticles in photodynamic therapy. Chem Rev. 2015;115:1990–2042.
Mudhakir D, Sadaqa E, Permana Z, Mumtazah JE, Zefrina NF, Xeliem JN, et al. Dual-functionalized mesoporous silica nanoparticles for celecoxib delivery: amine grafting and imidazolyl pei gatekeepers for enhanced loading and controlled release with reduced toxicity. Molecules. 2024;29:3546.
Han C, Zhang S, Huang H, Dong Y, Sui X, Jian B, et al. In vitro and in vivo evaluation of core–shell mesoporous silica as a promising water-insoluble drug delivery system: improving the dissolution rate and bioavailability of celecoxib with needle-like crystallinity. J Pharm Sci. 2019;108:3225–32.
Yu J, Wang Y, Zhou S, Li J, Wang J, Chi D, et al. Remote loading paclitaxel–doxorubicin prodrug into liposomes for cancer combination therapy. Acta Pharm Sin B. 2020;10:1730–40.
An J, Lv K-P, Chau CV, Lim JH, Parida R, Huang X, et al. Lutetium texaphyrin–celecoxib conjugate as a potential immuno-photodynamic therapy agent. J Am Chem Soc. 2024;146:19434–48.
Geng Y, Lou J, Wu J, Tao Z, Yang N, Kuang J, et al. NEMO-binding domain/IKKγ inhibitory peptide alleviates neuronal pyroptosis in spinal cord injury by inhibiting ASMase-induced lysosome membrane permeabilization. Adv Sci. 2024;11. https://doi.org/10.1002/advs.202405759.
Ferrario A, Lim S, Xu F, Luna M, Gaffney KJ, Petasis NA, et al. Enhancement of photodynamic therapy by 2,5-dimethyl celecoxib, a non-cyclooxygenase-2 inhibitor analog of celecoxib. Cancer Lett. 2011;304:33–40.
Kong R-J, Li Y-M, Huang J-Q, Yan N, Wu Y-Y, Cheng H. Self-delivery photodynamic re-educator enhanced tumor treatment by inducing immunogenic cell death and improving immunosuppressive microenvironments. ACS Appl Mater Interfaces. 2023;15:59165–74.
Zhang W, Yu B, Chen X, Yan M, Liu Q, Liu Y, et al. Tumor homing chimeric peptide rhomboids to improve photodynamic performance by inhibiting therapy-upregulated cyclooxygenase-2. Small. 2024;20. https://doi.org/10.1002/smll.202309882.
Sun W, Zhou Z, Pratx G, Chen X, Chen H. Nanoscintillator-mediated X-ray induced photodynamic therapy for deep-seated tumors: from concept to biomedical applications. Theranostics. 2020;10:1296–318.
Zhu S, Lin S, Han R. Treating deep-seated tumors with radiodynamic therapy: progress and perspectives. Pharmaceutics. 2024;16:1135.
Li S, Jiang M, Wang L, Yu S. Combined chemotherapy with cyclooxygenase-2 (COX-2) inhibitors in treating human cancers: Recent advancement. Biomedicine &. Pharmacotherapy. 2020;129:110389.
Debucquoy A, Goethals L, Geboes K, Roels S, Mc Bride WH, Haustermans K. Molecular responses of rectal cancer to preoperative chemoradiation. Radiother Oncol. 2006;80:172–7.
Hu J-W, Chen B, Zhang J, Qi Y-P, Liang J-H, Zhong J-H, et al. Novel combination of celecoxib and metformin improves the antitumor effect by inhibiting the growth of Hepatocellular Carcinoma. J Cancer. 2020;11:6437–44.
Niu G, Bi X, Kang Y, Zhao H, Li R, Ding M, et al. An acceptor–donor–acceptor structured nano-aggregate for nir-triggered interventional photoimmunotherapy of cervical cancer. Adv Mater. 2024;36. https://doi.org/10.1002/adma.202407199.
Funding
This study was supported by the Revitalizing Liaoning Talents Program-Medical Experts Project (No. YXMJ-JC-10).
Author information
Authors and Affiliations
Contributions
Xinxin Li and Shuangmei Liu contributed equally to this work. Xinxin Li designed and performed most of the experiments, analyzed the data, and drafted the manuscript. Shuangmei Liu assisted with animal studies and photodynamic therapy experiments. Ruoyu Wang supervised the project, provided conceptual guidance, and revised the manuscript. Xinlei Wang contributed to study design, clinical interpretation, and manuscript editing. All authors discussed the results and approved the final version of the manuscript.
Corresponding authors
Ethics declarations
Competing interests
The authors declare no competing interests.
Additional information
Publisher’s note Springer Nature remains neutral with regard to jurisdictional claims in published maps and institutional affiliations.
Supplementary information
Rights and permissions
Springer Nature or its licensor (e.g. a society or other partner) holds exclusive rights to this article under a publishing agreement with the author(s) or other rightsholder(s); author self-archiving of the accepted manuscript version of this article is solely governed by the terms of such publishing agreement and applicable law.
About this article
Cite this article
Li, X., Liu, S., Wang, R. et al. Upconversion mesoporous silica nanoparticles co-delivering celecoxib and rose bengal enable multimodal immunogenic and anti-angiogenic therapy for spinal metastasis of non-small cell lung cancer. Oncogene (2026). https://doi.org/10.1038/s41388-026-03679-y
Received:
Revised:
Accepted:
Published:
Version of record:
DOI: https://doi.org/10.1038/s41388-026-03679-y


