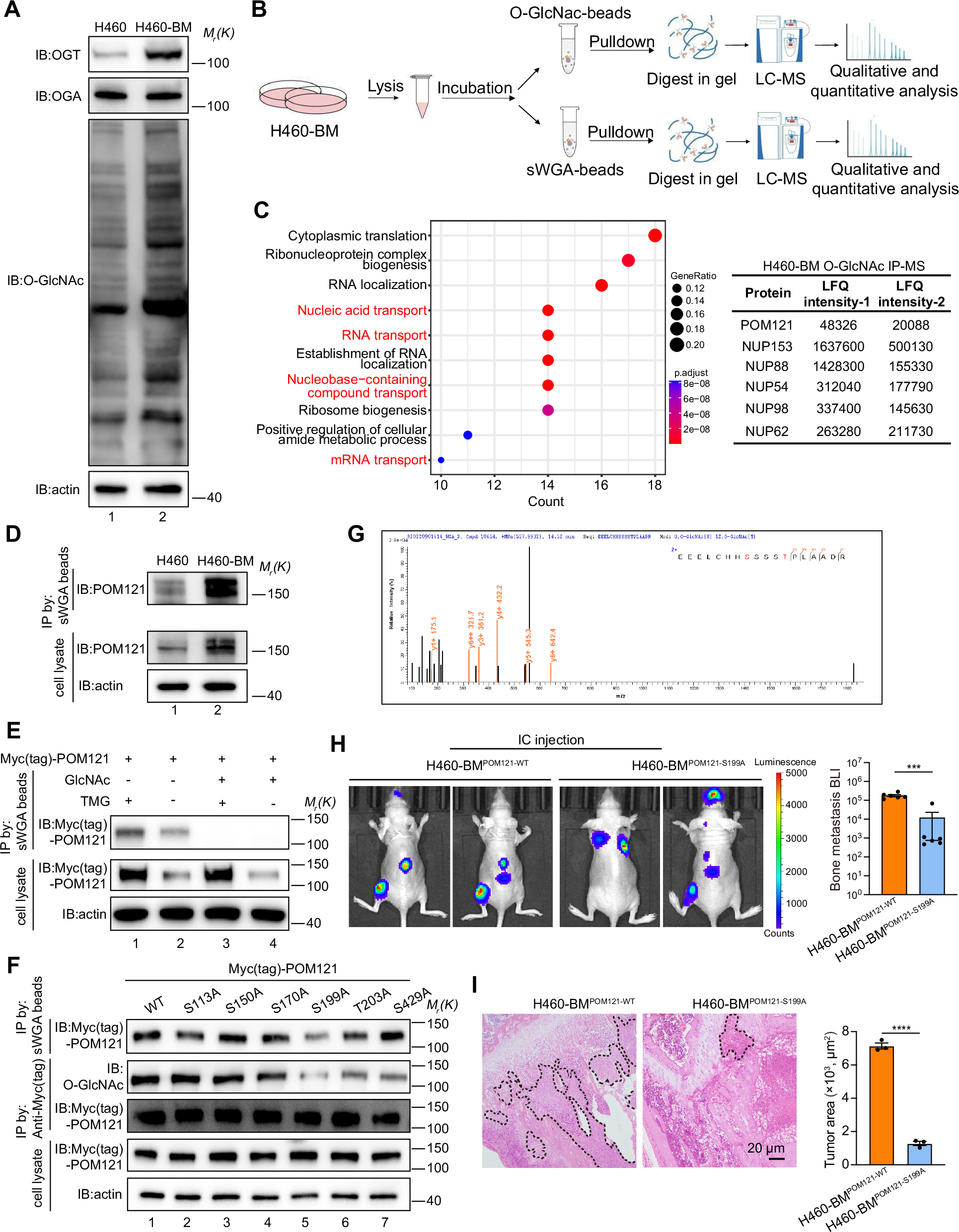
Fig. 1: O-GlcNAcylation of POM121 at Ser199 promotes bone metastasis in NSCLC.

A Protein levels of OGT, OGA and O-GlcNAc in bone-metastatic H460-BM subline and parental H460 cells. Blots are representative of three independent experiments. B Schematic of pulldown strategy to identify O-GlcNAc-modified proteins contributing to enhanced bone metastasis in H460-BM cells. C Left, significantly enriched (p < 0.05) biological processes (GO analysis) for O-GlcNAc-modified proteins in H460-BM cells (top 10 pathways shown). Right, Enrichment of O-GlcNAcylation nucleoporins identified by mass spectrometry. D O-GlcNAcylation protein levels of POM121 in bone-metastatic H460-BM subline and parental H460 cells. O-GlcNAcylated proteins were pulled down using sWGA-beads. Blots are representative of three independent experiments. E H460-BM cells expressing Myc (tag)-POM121 were treated with or without OGA inhibitor Thiamet G (TMG, 10 mM, 24 h). GlcNAc (+) indicates that sWGA-beads were pre-blocked with GlcNAc (500 mM, 24 h) prior to pulldown. Immunoprecipitation (IP) and immunoblots (IB) were performed using the indicated antibodies. Data are representative of three independent experiments. F H460-BM cells expressing Myc (tag)-POM121 and mutations were subjected to sWGA-beads pulldown or anti-Myc (tag)-IP. Immunoblots identified Ser199 as an O-GlcNAc modification site. Data are representative of three independent experiments. G Mapping the O-GlcNAcylated residue Ser199 on POM121 by liquid chromatography-tandem mass spectrometry (LC-MS/MS). H, I O-GlcNAcylation of POM121 at the Ser199 site in NSCLC promotes bone metastasis in nude mouse model. H Bioluminescence imaging of nude mice four weeks after intracardiac injection of H460-BM or H460-BMPOM121-S199A cells (1\(\times\)105 cells/mouse). Data are represented as mean ± SEM; n = 6 mice/group, ***p < 0.001, unpaired t-test. I Representative H&E staining and tumor area quantifications of bone metastasis sections from mice in (H). Dashed lines demarcate tumor boundaries. Scale bar, 20 µm. Data are represented as mean ± SEM; ****p < 0.0001, unpaired t-test.