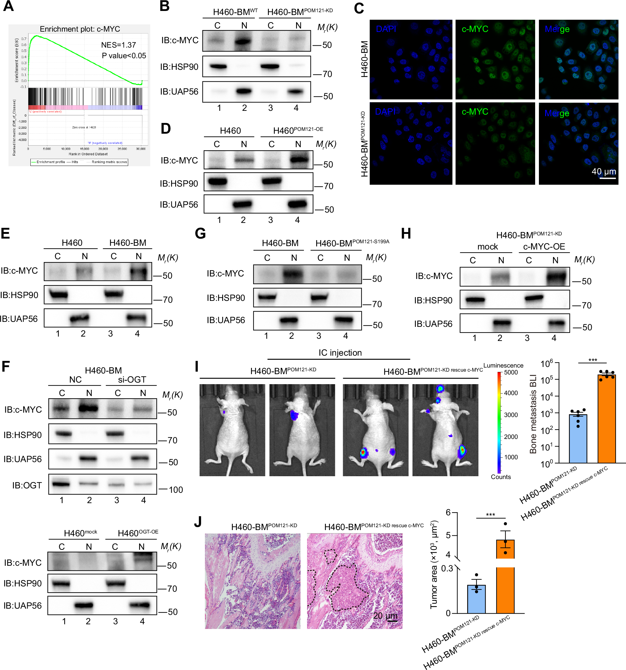
Fig. 4: POM121 promotes c-MYC nuclear translocation to drive bone metastasis.

A Enrichment of c-MYC targeting gene signatures in H460-BM cells relative to POM121KD controls. Gene Set Enrichment Analysis (GSEA) of transcriptome meta-analysis data. B Immunoblots of c-MYC levels in the nucleoplasm and cytoplasm of H460-BM cells or H460-BMPOM121-KD cells. HSP90 and UAP56 served as fractionation controls. Data representative of three experiments. C Immunostaining analysis of c-MYC (green) cellular localization in H460-BM and H460-BMPOM121-KD cells. Scale bar, 40 µm. D Immunoblots of c-MYC levels in the nucleoplasm and cytoplasm of H460 cells or H460POM121-OE cells. HSP90 and UAP56 served as fractionation controls. Data representative of three experiments. E, F c-MYC subcellular distribution modulated by OGT. E H460 and H460-BM cells. F Top, H460-BM cells transfected with NC or si-OGT. Bottom, H460 cells transfected with EV or 3\(\times\)Flag-OGT plasmid. HSP90 and UAP56 served as fractionation controls. Data representative of three experiments. G Immunoblots of c-MYC in the nucleoplasm and cytoplasm of H460-BM or H460-BMPOM121-S199A cells. HSP90 and UAP56 served as fractionation controls. Data representative of three experiments. H Immunoblots of c-MYC levels in the nucleoplasm and cytoplasm of H460-BMPOM121-KD and H460-BMPOM121-KD rescue c-MYC cells. HSP90 and UAP56 served as fractionation controls. Data representative of three experiments. I−J Rescue of c-MYC protein in the absence of POM121 in NSCLC promotes metastasis in nude mouse model. I Bioluminescence imaging of nude mice four weeks after intracardiac injection of H460-BMPOM121-KD and H460-BMPOM121-KD rescue c-MYC cells (1\(\times\)105 cells/mouse). Data are represented as mean ± SEM; n = 6 mice/group, ***p < 0.001, unpaired t-test. J Histological validation and tumor area quantifications of bone metastasis. Representative H&E-stained sections from mice in (I). Dashed lines demarcate tumor boundaries. Scale bar, 20 µm. Data are represented as mean ± SEM; ***p < 0.001, unpaired t-test.