Abstract
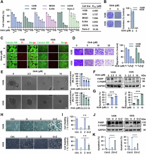
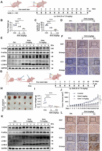
Osteosarcoma is an aggressive malignancy characterized by rapid proliferation and a propensity for metastasis. The endoplasmic reticulum (ER) chaperone GRP78, a critical regulator of osteosarcoma progression, represents a promising therapeutic target. In this study, we identified the natural compound ginkgetin (Gink) as a novel GRP78 inhibitor. Cellular thermal shift assays, surface plasmon resonance, and mutagenesis studies revealed that Gink directly binds to GRP78, with K296 serving as a key interaction site. In vitro, Gink suppressed osteosarcoma cell proliferation, migration, and invasion while inducing apoptosis and autophagy by activating the PERK-eIF2α-ATF4 pathway. Co-immunoprecipitation assays showed that Gink competitively disrupted GRP78-PERK interaction. In orthotopic and patient-derived xenograft models, Gink treatment markedly attenuated tumor growth and metastasis. Gink also reprogrammed the tumor immune microenvironment by reducing M2 macrophage polarization and synergizing with anti-PD1 therapy to enhance CD8+ T-cell activity. Accordingly, Gink could be developed as a GRP78-targeting agent that triggers ER stress and immune activation, offering a dual-pronged therapeutic strategy against osteosarcoma.

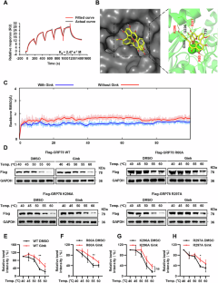
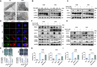
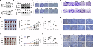
Ginkgetin (Gink) directly binds to GRP78 in a competitive manner, disrupting the interaction between GRP78 and PERK. This leads to PERK activation and phosphorylation, which in turn phosphorylates eIF2α to trigger ATF4 transcription. Ultimately, this cascade induces apoptosis and autophagy, inhibiting cancer progression. Additionally, Gink suppresses M2 macrophage polarization and enhances CD8+ T cell cytotoxicity, both of which contribute to the prevention of cancer development.
This is a preview of subscription content, access via your institution
Access options
Subscribe to this journal
Receive 50 print issues and online access
$259.00 per year
only $5.18 per issue
Buy this article
- Purchase on SpringerLink
- Instant access to the full article PDF.
USD 39.95
Prices may be subject to local taxes which are calculated during checkout







Similar content being viewed by others
Data availability
All data and materials are available upon request by contacting the corresponding author.
References
Beird HC, Bielack SS, Flanagan AM, Gill J, Heymann D, Janeway KA, et al. Osteosarcoma. Nat Rev Dis Prim. 2022;8:77.
Chen CC, Benavente CA. Exploring the impact of exosomal cargos on osteosarcoma progression: insights into therapeutic potential. Int J Mol Sci. 2024;25:568.
Smrke A, Anderson PM, Gulia A, Gennatas S, Huang PH, Jones RL. Future directions in the treatment of osteosarcoma. Cells. 2021;10:172.
Hou Y, Wang J, Wang J. Engineered biomaterial delivery strategies are used to reduce cardiotoxicity in osteosarcoma. Front Pharmacol. 2023;14:1284406.
Liu Z, Liu G, Ha DP, Wang J, Xiong M, Lee AS. ER chaperone GRP78/BiP translocates to the nucleus under stress and acts as a transcriptional regulator. Proc Natl Acad Sci USA. 2023;120:e2303448120.
Farshbaf M, Khosroushahi AY, Mojarad-Jabali S, Zarebkohan A, Valizadeh H, Walker PR. Cell surface GRP78: an emerging imaging marker and therapeutic target for cancer. J Control Release. 2020;328:932–41.
Zhang T, Li J, Yang M, Ma X, Wang Z, Ma X, et al. CDK7/GRP78 signaling axis contributes to tumor growth and metastasis in osteosarcoma. Oncogene. 2022;41:4524–36.
Chen X, Cubillos-Ruiz JR. Endoplasmic reticulum stress signals in the tumour and its microenvironment. Nat Rev Cancer. 2021;21:71–88.
Patra A, Adhikary A, Ghosh S. The unfolded protein response (UPR) pathway: the unsung hero in breast cancer management. Apoptosis. 2022;28:263–76.
Zhao A, Zhang Z, Zhou Y, Li X, Li X, Ma B, et al. beta-Elemonic acid inhibits the growth of human Osteosarcoma through endoplasmic reticulum (ER) stress-mediated PERK/eIF2alpha/ATF4/CHOP activation and Wnt/beta-catenin signal suppression. Phytomedicine. 2020;69:153183.
Zhuang D, Wang S, Deng H, Shi Y, Liu C, Leng X, et al. Phenformin activates ER stress to promote autophagic cell death via NIBAN1 and DDIT4 in oral squamous cell carcinoma independent of AMPK. Int J Oral Sci. 2024;16:35.
Liang H, Cui M, Tu J, Chen X. Advancements in osteosarcoma management: integrating immune microenvironment insights with immunotherapeutic strategies. Front Cell Dev Biol. 2024;12:1394339.
Huang Q, Liang X, Ren T, Huang Y, Zhang H, Yu Y, et al. The role of tumor-associated macrophages in osteosarcoma progression – therapeutic implications. Cell Oncol. 2021;44:525–39.
Cersosimo F, Lonardi S, Bernardini G, Telfer B, Mandelli GE, Santucci A, et al. Tumor-associated macrophages in osteosarcoma: from mechanisms to therapy. Int J Mol Sci. 2020;21:5207.
Dussold C, Zilinger K, Turunen J, Heimberger AB, Miska J. Modulation of macrophage metabolism as an emerging immunotherapy strategy for cancer. J Clin Investig. 2024;134:e175445.
Cai J, Song L, Zhang F, Wu S, Zhu G, Zhang P, et al. Targeting SRSF10 might inhibit M2 macrophage polarization and potentiate anti-PD-1 therapy in hepatocellular carcinoma. Cancer Commun. 2024;44:1231–60.
Jiang Y, Wang J, Sun M, Zuo D, Wang H, Shen J, et al. Multi-omics analysis identifies osteosarcoma subtypes with distinct prognosis indicating stratified treatment. Nat Commun. 2022;13:7207.
Zhou Y, Yang D, Yang Q, Lv X, Huang W, Zhou Z, et al. Single-cell RNA landscape of intratumoral heterogeneity and immunosuppressive microenvironment in advanced osteosarcoma. Nat Commun. 2020;11:6322.
Zhang H, Wang SQ, Hang L, Zhang CF, Wang L, Duan CJ, et al. GRP78 facilitates M2 macrophage polarization and tumour progression. Cell Mol Life Sci. 2021;78:7709–32.
Samec D, Karalija E, Dahija S, Hassan STS. Biflavonoids: important contributions to the health benefits of Ginkgo (Ginkgo biloba L. Plants. 2022;11:1381.
Menezes JCJMDS, Diederich MF. Bioactivity of natural biflavonoids in metabolism-related disease and cancer therapies. Pharmacol Res. 2021;167:105525.
Abraham MJ, Murtola T, Schulz R, Páll S, Smith JC, Hess B, et al. GROMACS: High performance molecular simulations through multi-level parallelism from laptops to supercomputers. SoftwareX. 2015;1-2:19–25.
Maier JA, Martinez C, Kasavajhala K, Wickstrom L, Hauser KE, Simmerling C. ff14SB: Improving the accuracy of protein side chain and backbone parameters from ff99SB. J Chem Theory Comput. 2015;11:3696–713.
Wang J, Wolf RM, Caldwell JW, Kollman PA, Case DA. Development and testing of a general amber force field. J Comput Chem. 2004;25:1157–74.
Lu T, Chen F. Multiwfn: a multifunctional wavefunction analyzer. J Comput Chem. 2012;33:580–92.
Lu T. A comprehensive electron wavefunction analysis toolbox for chemists, Multiwfn. J Chem Phys. 2024;161:3309709.
Brandenburg JG, Bannwarth C, Hansen A, Grimme S. B97-3c: a revised low-cost variant of the B97-D density functional method. J Chem Phys. 2018;148:0641.
Neese F. The ORCA program system. WIREs Comput Mol Sci. 2012;2:73–8.
Bussi G, Donadio D, Parrinello M. Canonical sampling through velocity rescaling. J Chem Phys. 2007;126:014101.
Bernetti M, Bussi G. Pressure control using stochastic cell rescaling. J Chem Phys. 2020;153:114107.
Essmann U, Perera L, Berkowitz ML, Darden T, Lee H, Pedersen LG. A smooth particle mesh Ewald method. J Chem Phys. 1995;103:8577–93.
Hess B, Bekker H, Berendsen HJC, Fraaije JGEM. LINCS: A linear constraint solver for molecular simulations. J Comput Chem. 1997;18:1463–72.
Miyamoto S, Kollman PA. Settle: an analytical version of the SHAKE and RATTLE algorithm for rigid water models. J Comput Chem. 1992;13:952–62.
Xu W, Wang Z, Liu T, Ma X, Jiao M, Zhao W, et al. Eurycomanone inhibits osteosarcoma growth and metastasis by suppressing GRP78 expression. J Ethnopharmacol. 2024;335:118709.
Liu Y, Liao S, Bennett S, Tang H, Song D, Wood D, et al. STAT3 and its targeting inhibitors in osteosarcoma. Cell Prolif. 2021;54:e12974.
Shao XJ, Xiang SF, Chen YQ, Zhang N, Cao J, Zhu H, et al. Inhibition of M2-like macrophages by all-trans retinoic acid prevents cancer initiation and stemness in osteosarcoma cells. Acta Pharm Sin. 2019;40:1343–50.
Ma X, Xu W, Jin X, Mu H, Wang Z, Hua Y, et al. Telocinobufagin inhibits osteosarcoma growth and metastasis by inhibiting the JAK2/STAT3 signaling pathway. Eur J Pharm. 2023;942:175529.
Martinez Molina D, Jafari R, Ignatushchenko M, Seki T, Larsson EA, Dan C, et al. Monitoring drug target engagement in cells and tissues using the cellular thermal shift assay. Science. 2013;341:84–7.
Klionsky DJ. Guidelines for the use and interpretation of assays for monitoring autophagy (4th edition)(1). Autophagy. 2021;17:1–382.
Jiao P, Fan W, Ma X, Lin R, Zhao Y, Li Y, et al. SARS-CoV-2 nonstructural protein 6 triggers endoplasmic reticulum stress-induced autophagy to degrade STING1. Autophagy. 2023;19:3113–31.
Siolas D, Hannon GJ. Patient-derived tumor xenografts: transforming clinical samples into mouse models. Cancer Res. 2013;73:5315–9.
Wang H, Wang X, Zhang X, Xu W. The promising role of tumor-associated macrophages in the treatment of cancer. Drug Resist Updates. 2024;73:101041.
Lu S, Zhou Q, Zhao R, Xie L, Cao W-M, Feng Y-X. Unraveling UPR-mediated intercellular crosstalk: implications for immunotherapy resistance mechanisms. Cancer Lett. 2025;617:217613.
Lee C-W, Huang CC-Y, Chi M-C, Lee K-H, Peng K-T, Fang M-L, et al. Naringenin induces ROS-mediated ER stress, autophagy, and apoptosis in human osteosarcoma cell lines. Molecules. 2022;27(2):373.
Luo J, Xia Y, Luo J, Li J, Zhang C, Zhang H, et al. GRP78 inhibition enhances ATF4-induced cell death by the deubiquitination and stabilization of CHOP in human osteosarcoma. Cancer Lett. 2017;410:112–23.
Walter P, Ron D. The unfolded protein response: from stress pathway to homeostatic regulation. Science. 2011;334:1081–6.
Tabas I, Ron D. Integrating the mechanisms of apoptosis induced by endoplasmic reticulum stress. Nat Cell Biol. 2011;13:184–90.
Dey S, Baird TD, Zhou D, Palam LR, Spandau DF, Wek RC. Both transcriptional regulation and translational control of ATF4 are central to the integrated stress response. J Biol Chem. 2010;285:33165–74.
Preissler S, Ron D. Early events in the endoplasmic reticulum unfolded protein response. Cold Spring Harb Perspect Biol. 2019;11:a033894.
Xu Y, Gu X, Shan S, Liu Z, Wang S, Zhang J, et al. Isovalerylspiramycin I suppresses small cell lung cancer proliferation via ATR/CHK1 mediated DNA damage response and PERK/eIF2alpha/ATF4/CHOP mediated ER stress. Biochem Pharm. 2024;230:116557.
B’chir W, Maurin A-C, Carraro V, Averous J, Jousse C, Muranishi Y, et al. The eIF2α/ATF4 pathway is essential for stress-induced autophagy gene expression. Nucleic Acids Res. 2013;41:7683–99.
Nishimura T, Tooze SA. Emerging roles of ATG proteins and membrane lipids in autophagosome formation. Cell Discov. 2020;6:32.
Kenific CM, Debnath J. Cellular and metabolic functions for autophagy in cancer cells. Trends Cell Biol. 2015;25:37–45.
Debnath J, Gammoh N, Ryan KM. Autophagy and autophagy-related pathways in cancer. Nat Rev Mol Cell Biol. 2023;24:560–75.
Wang J, Qi Q, Zhou W, Feng Z, Huang B, Chen A, et al. Inhibition of glioma growth by flavokawain B is mediated through endoplasmic reticulum stress induced autophagy. Autophagy. 2018;14:2007–22.
Xu J, Weng C, Zhang Y, Zhao Q, Chen J, Pan S, et al. GPX4 knockdown suppresses M2 macrophage polarization in gastric cancer by modulating kynurenine metabolism. Theranostics. 2025;15:5826–45.
Xia S, Chen W, Xu Z, Gao Y, Chen J, Ding N, et al. Targeting Dicer reprograms tumor-associated macrophages to promote anti-tumoral immunity in colorectal cancer liver metastasis. J Nanobiotechnol. 2025;23:421.
Zhang L, Li Z, Ding G, La X, Yang P, Li Z. GRP78 plays an integral role in tumor cell inflammation-related migration induced by M2 macrophages. Cell Signal. 2017;37:136–48.
Schafer M, Werner S. Cancer as an overhealing wound: an old hypothesis revisited. Nat Rev Mol Cell Biol. 2008;9:628–38.
Rufo N, Garg AD, Agostinis P. The unfolded protein response in immunogenic cell death and cancer immunotherapy. Trends Cancer. 2017;3:643–58.
Zheng Z-Y, Lin W, Su J-W, Huang Q-F, Zhang C, Pan W-X, et al. NIR-715 photodynamic therapy induces immunogenic cancer cell death by enhancing the endoplasmic reticulum stress response. Cell Death Dis. 2024;15.
Acknowledgements
We thank all members of Shanghai Bone Tumor Institute for their assistance. This work was supported by grants from the National Key Research and Development Program of China (NO. 2021YFC2400600/2021YFC2400605) and The Science and Technology Plan Project of Inner Mongolia Autonomous Region (NO. 2023YFSH0001).
Author information
Authors and Affiliations
Contributions
WYX was responsible for methodology, validation, formal analysis, and writing-original draft. TTL was responsible for methodology, formal analysis, writing-original draft. XLM contributed to formal analysis and data curation. HD and YHC created visualizations. ZYW and GYL conducted investigation. YQH and ZDC provided resources. MXS and JJL were responsible for conceptualization, project administration, writing-review & editing. TZ contributed to conceptualization, supervision, project administration, writing-review & editing.
Corresponding authors
Ethics declarations
Competing interests
The authors declare that they have no known competing financial interests or personal relationships that could have appeared to influence the work reported in this paper.
Ethics approval and consent to participate
All methods were performed in accordance with the relevant guidelines and regulations. Tumor specimens were obtained with written informed consent from the patients and with approval from the Ethics Committee of Shanghai General Hospital. Animal experiments were approved by the Animal Ethical and Welfare Committee of the Shanghai General Hospital and were performed following institutional guidelines (Approval number: 2024AWS306).
Consent for publication
The authors agree to the publication in the journal.
Additional information
Publisher’s note Springer Nature remains neutral with regard to jurisdictional claims in published maps and institutional affiliations.
Supplementary information
Rights and permissions
Springer Nature or its licensor (e.g. a society or other partner) holds exclusive rights to this article under a publishing agreement with the author(s) or other rightsholder(s); author self-archiving of the accepted manuscript version of this article is solely governed by the terms of such publishing agreement and applicable law.
About this article
Cite this article
Xu, W., Liu, T., Ma, X. et al. Ginkgetin targets GRP78 to induce dual pathways of ER stress and immune activation in osteosarcoma. Oncogene 45, 1042–1056 (2026). https://doi.org/10.1038/s41388-026-03704-0
Received:
Revised:
Accepted:
Published:
Version of record:
Issue date:
DOI: https://doi.org/10.1038/s41388-026-03704-0


