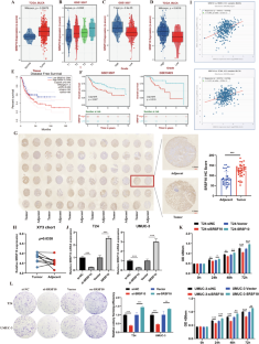
Abstract
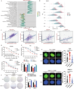
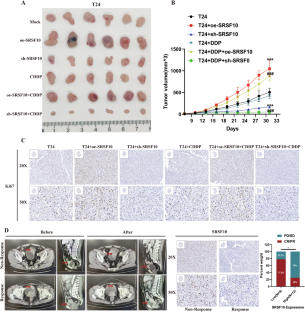
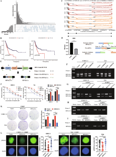
RNA alternative splicing is a fundamental post-transcriptional mechanism that plays a key role in generating protein diversity. Previous studies from our group have shown that overexpression SRSF10 could promote liver cancer cell proliferation and invasion. However, its involvement in bladder cancer remains poorly understood. In the present study, we investigated SRSF10 expression using data from TCGA and GEO databases, immunohistochemistry, and proteomics. Functional validation was performed through in vitro and in vivo experiments, RNA sequencing, and bioinformatics analysis. Additionally, Co-Immunoprecipitation was utilized to confirm the interaction between BIN1(12+) and ANXA1. Our results demonstrate that SRSF10 is overexpressed in bladder cancer, with its expression correlating with poor prognosis and advanced clinical stages. Functional assays revealed that SRSF10 knockdown significantly decreased cell proliferation and cisplatin IC50, while its overexpression had the opposite effect. These findings were further validated in xenograft models and clinical samples. Mechanistically, we show that SRSF10 induces the retention of BIN1 exon 12, resulting in the upregulation of the BIN1(12+) isoform. BIN1(12+) directly interacts with and activates ANXA1, thereby contributing to cisplatin resistance. In conclusion, SRSF10 enhances cisplatin resistance in bladder cancer through the BIN1(12+)/ANXA1 signaling axis, suggesting its potential as a therapeutic target for bladder cancer.
This is a preview of subscription content, access via your institution
Access options
Subscribe to this journal
Receive 50 print issues and online access
$259.00 per year
only $5.18 per issue
Buy this article
- Purchase on SpringerLink
- Instant access to the full article PDF.
USD 39.95
Prices may be subject to local taxes which are calculated during checkout







Data availability
All data generated or analyzed during this study are included in this published article and its supplementary information files.
References
Siegel RL, Giaquinto AN, Jemal A. Cancer statistics, 2024. CA Cancer J Clin. 2024;74:12–49.
Lopez-Beltran A, Cookson MS, Guercio BJ, Cheng L. Advances in diagnosis and treatment of bladder cancer. BMJ. 2024;384:e076743.
Abdel-Hafiz HA, Schafer JM, Chen X, Xiao T, Gauntner TD, Li Z, et al. Y chromosome loss in cancer drives growth by evasion of adaptive immunity. Nature. 2023;619:624–31.
Jubber I, Ong S, Bukavina L, Black PC, Compérat E, Kamat AM, et al. Epidemiology of bladder cancer in 2023: a systematic review of risk factors. Eur Urol. 2023;84:176–90.
Lobo N, Afferi L, Moschini M, Mostafid H, Porten S, Psutka SP, et al. Epidemiology, screening, and prevention of bladder cancer. Eur Urol Oncol. 2022;5:628–39.
Mohanty SK, Lobo A, Mishra SK, Cheng L. Precision Medicine in Bladder Cancer: Present Challenges and Future Directions. J Pers Med. 2023;13:756.
Flaig TW, Spiess PE, Abern M, Agarwal N, Bangs R, Boorjian SA, et al. NCCN Guidelines® Insights: Bladder Cancer, Version 2.2022. J Natl Compr Canc Netw. 2022;20:866–78.
Urbanski LM, Leclair N, Anczuków O. Alternative-splicing defects in cancer: Splicing regulators and their downstream targets, guiding the way to novel cancer therapeutics. Wiley Interdiscip Rev RNA. 2018;9:e1476.
Kalsotra A, Cooper TA. Functional consequences of developmentally regulated alternative splicing. Nat Rev Genet. 2011;12:715–29.
Singh RK, Cooper TA. Pre-mRNA splicing in disease and therapeutics. Trends Mol Med. 2012;18:472–82.
Duex J, Theodorescu D. CD44 in Bladder Cancer. Cancers. 2024;16:1195.
Montero-Hidalgo AJ, Pérez-Gómez JM, MartÃnez-Fuentes AJ, Gómez-Gómez E, Gahete MD, Jiménez-Vacas JM, et al. Alternative splicing in bladder cancer: potential strategies for cancer diagnosis, prognosis, and treatment. Wiley Interdiscip Rev RNA. 2023;14:e1760.
Gaiteiro C, Soares J, Relvas-Santos M, Peixoto A, Ferreira D, Paulo P, et al. Glycoproteogenomics characterizes the CD44 splicing code associated with bladder cancer invasion. Theranostics. 2022;12:3150–77.
Xie R, Chen X, Cheng L, Huang M, Zhou Q, Zhang J, et al. NONO Inhibits Lymphatic Metastasis of Bladder Cancer via Alternative Splicing of SETMAR. Mol Ther. 2021;29:291–307.
Liu X, Zheng Y, Xiao M, Chen X, Zhu Y, Xu C, et al. SRSF10 stabilizes CDC25A by triggering exon 6 skipping to promote hepatocarcinogenesis. J Exp Clin Cancer Res. 2022;41:353.
Yan Y, Tao H, He J, Huang SY, et al. The HDOCK server for integrated protein-protein docking. Nat Protoc. 2020;15:1829–52.
Xiang L, Zeng Q, Liu J, Xiao M, He D, Zhang Q, et al. MAFG-AS1/MAFG positive feedback loop contributes to cisplatin resistance in bladder urothelial carcinoma through antagonistic ferroptosis. Sci Bull(Beijing). 2021;66:1773–88.
Xiao M, Liu J, Xiang L, Zhao K, He D, Zeng Q, et al. MAFG-AS1 promotes tumor progression via regulation of the HuR/PTBP1 axis in bladder urothelial carcinoma. Clin Transl Med. 2020;10:e241.
Shkreta L, Delannoy A, Salvetti A, Chabot B, et al. SRSF10: an atypical splicing regulator with critical roles in stress response, organ development, and viral replication. RNA. 2021;27:1302–17.
Wang Y, Yan Q, Mo Y, Liu Y, Wang Y, Zhang S, et al. Splicing factor derived circular RNA circCAMSAP1 accelerates nasopharyngeal carcinoma tumorigenesis via a SERPINH1/c-Myc positive feedback loop. Mol Cancer. 2022;21:62.
Cloutier A, Shkreta L, Toutant J, Durand M, Thibault P, Chabot B. hnRNP A1/A2 and Sam68 collaborate with SRSF10 to control the alternative splicing response to oxaliplatin-mediated DNA damage. Sci Rep. 2018;8:2206.
Shkreta L, Toutant J, Durand M, Manley JL, Chabot B. SRSF10 connects DNA damage to the alternative splicing of transcripts encoding apoptosis, cell-cycle control, and DNA repair factors. Cell Rep. 2016;17:1990–2003.
Lv J, Li K, Yu H, Han J, Zhuang J, Yu R, et al. HNRNPL induced circFAM13B increased bladder cancer immunotherapy sensitivity via inhibiting glycolysis through IGF2BP1/PKM2 pathway. J Exp Clin Cancer Res. 2023;42:41.
Gao Y, Cao H, Huang D, Zheng L, Nie Z, Zhang S. RNA-Binding Proteins in Bladder Cancer. Cancers. 2023;15:1150.
Liu F, Dai M, Xu Q, Zhu X, Zhou Y, Jiang S, et al. SRSF10-mediated IL1RAP alternative splicing regulates cervical cancer oncogenesis via mIL1RAP-NF-κB-CD47 axis. Oncogene. 2018;37:2394–409.
Chen SY, Cao JL, Li KP, Wan S, Yang L. BIN1 in cancer: biomarker and therapeutic target. J Cancer Res Clin Oncol. 2023;149:7933–44.
Hu Z, Dong L, Li S, Li Z, Qiao Y, Li Y, et al. Splicing Regulator p54(nrb) /Non-POU Domain-Containing Octamer-Binding Protein Enhances Carcinogenesis Through Oncogenic Isoform Switch of MYC Box-Dependent Interacting Protein 1 in Hepatocellular Carcinoma. Hepatology. 2020;72:548–68.
Wang J, Jia Y, Zhao S, Zhang X, Wang X, Han X, et al. BIN1 reverses PD-L1-mediated immune escape by inactivating the c-MYC and EGFR/MAPK signaling pathways in non-small cell lung cancer. Oncogene. 2017;36:6235–43.
Ge Y, Schuster MB, Pundhir S, Rapin N, Bagger FO, Sidiropoulos N, et al. The splicing factor RBM25 controls MYC activity in acute myeloid leukemia. Nat Commun. 2019;10:172.
Boudhraa Z, Bouchon B, Viallard C, D’Incan M, Degoul F. Annexin A1 localization and its relevance to cancer. Clin Sci. 2016;130:205–20.
Chen Y, Zhu S, Liu T, Zhang S, Lu J, Fan W, et al. Epithelial cells activate fibroblasts to promote esophageal cancer development. Cancer Cell. 2023;41:903–18.e8.
Shao G, Wang X, Zheng Y, Ma J, Wang L, Yan Z, et al. Identification of ANXA1 as a Novel Upstream Negative Regulator of Notch1 Function in AML. Adv Sci. 2024;11:e2409726.
Yu S, Meng Q, Hu H, Zhang M. Correlation of ANXA1 expression with drug resistance and relapse in bladder cancer. Int J Clin Exp Pathol. 2014;7:5538–48.
Li P, Li L, Li Z, Wang S, Li R, Zhao W, et al. Annexin A1 promotes the progression of bladder cancer via regulating EGFR signaling pathway. Cancer Cell Int. 2022;22:7.
Wang Z, Huang Z, Cao X, Zhang F, Cai J, Tang P, et al. A prognostic model based on necroptosis-related genes for prognosis and therapy in bladder cancer. BMC Urol. 2023;23:10.
Funding
Thanks all the authors for your excellent work. This work was supported by National Natural Science Foundation of China (No. 82473260; No. 82403854), Central South University Research Programme of Advanced Interdisciplinary Studies(2023QYJC017), and the Wisdom Accumulation and Talent Cultivation Project of the Third Xiangya hospital of Central South University (BJ202001), the Natural Science Foundation of Hunan Province(2024JJ3044), the Major Scientific Research Program for High-level Talents in Healthcare of Hunan Province(R2023021), Natural Science Foundation of Hunan Province (No. 2024JJ6606), Natural Science Foundation of Changsha (No.93674), China Postdoctoral Science Foundation (No.2024M753681), Postdoctoral Fellowship Program of CPSF (GZC20233168).
Author information
Authors and Affiliations
Contributions
MQX and KC designed the study, analyzed and interpreted the data, and wrote the manuscript. GHZ, YXZ and GJC contributed to data acquisition, analysis and interpretation. MQX, GJC, and YXC carried out the experiments. XML, and ZYF provide technical expertise and support. YNM conducted the revison work. All authors have seen and approved the final version of the manuscript.
Corresponding author
Ethics declarations
Competing interests
The authors declare no competing interests.
Ethics approval and consent to participate
The study protocol conformed to the ethical guidelines of the 1975 Declaration of Helsinki and was approved by the ethics committee of the Third Xiangya Hospital of Central South University (No. 2021-S141). All the animals received human care. Ten human bladder cancer specimens were collected from the Third Xiangya Hospital of Central South University between January 2019 and December 2023, and patient consent was waived due to the retrospective design of the study and approval from the ethics committee.
Additional information
Publisher’s note Springer Nature remains neutral with regard to jurisdictional claims in published maps and institutional affiliations.
Supplementary information
Rights and permissions
Springer Nature or its licensor (e.g. a society or other partner) holds exclusive rights to this article under a publishing agreement with the author(s) or other rightsholder(s); author self-archiving of the accepted manuscript version of this article is solely governed by the terms of such publishing agreement and applicable law.
About this article
Cite this article
Xiao, M., Ma, Y., Zhang, G. et al. SRSF10 promotes cisplatin resistance in bladder cancer via BIN1 Exon 12 retention and ANXA1 activation. Oncogene (2026). https://doi.org/10.1038/s41388-026-03735-7
Received:
Revised:
Accepted:
Published:
Version of record:
DOI: https://doi.org/10.1038/s41388-026-03735-7