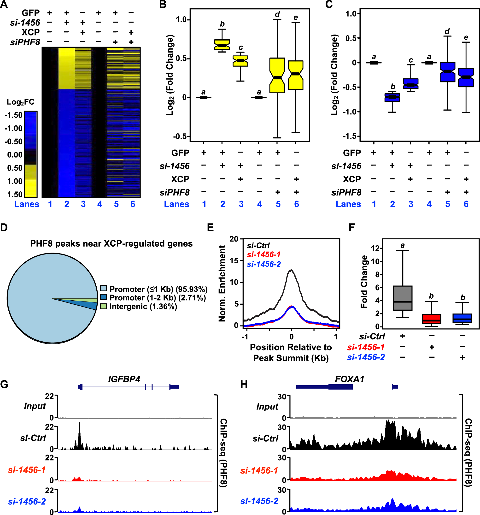
Fig. 6: XCP modulates gene expression through its interaction with the demethylase PHF8.

A Heatmap from RNA-seq data showing the regulation of 239 genes upon siRNA-mediated knockdown of lncRNA1456 RNA or PHF8 mRNA and co-expression of XCP-FLAG. B,C Box plots quantifying the aggregate upregulated (B) and downregulated (C) gene expression changes (Log2 fold change) observed in heatmap of 239 XCP-regulated genes (A). Only genes exhibiting at least a 1.5-fold change were included in the analysis. Each bar represents the mean ± SEM; Bars marked with different letters are significantly different from each other, Wilcoxon rank sum test. D Pie chart showing the distribution of PHF8 peaks at the 239 XCP-regulated genes from PHF8 ChIP-seq analyses. E,F Metagene plot (E) and box plot (F) showing the reduced enrichment of PHF8 binding upon siRNA-mediated knockdown of lncRNA1456 near 239 XCP-regulated genes from ChIP-seq analyses. Each bar represents the mean ± SEM. Only genes exhibiting at least a 1.5-fold change were included in the analysis. Bars marked with different letters are significantly different from each other, Wilcoxon rank sum test. G,H ChIP-seq browser tracks showing reduced PHF8 binding near promoter of IGFBP4 and FOXA1 genes, 2 representative XCP-regulated genes. [See also Figs. S5 and S6].