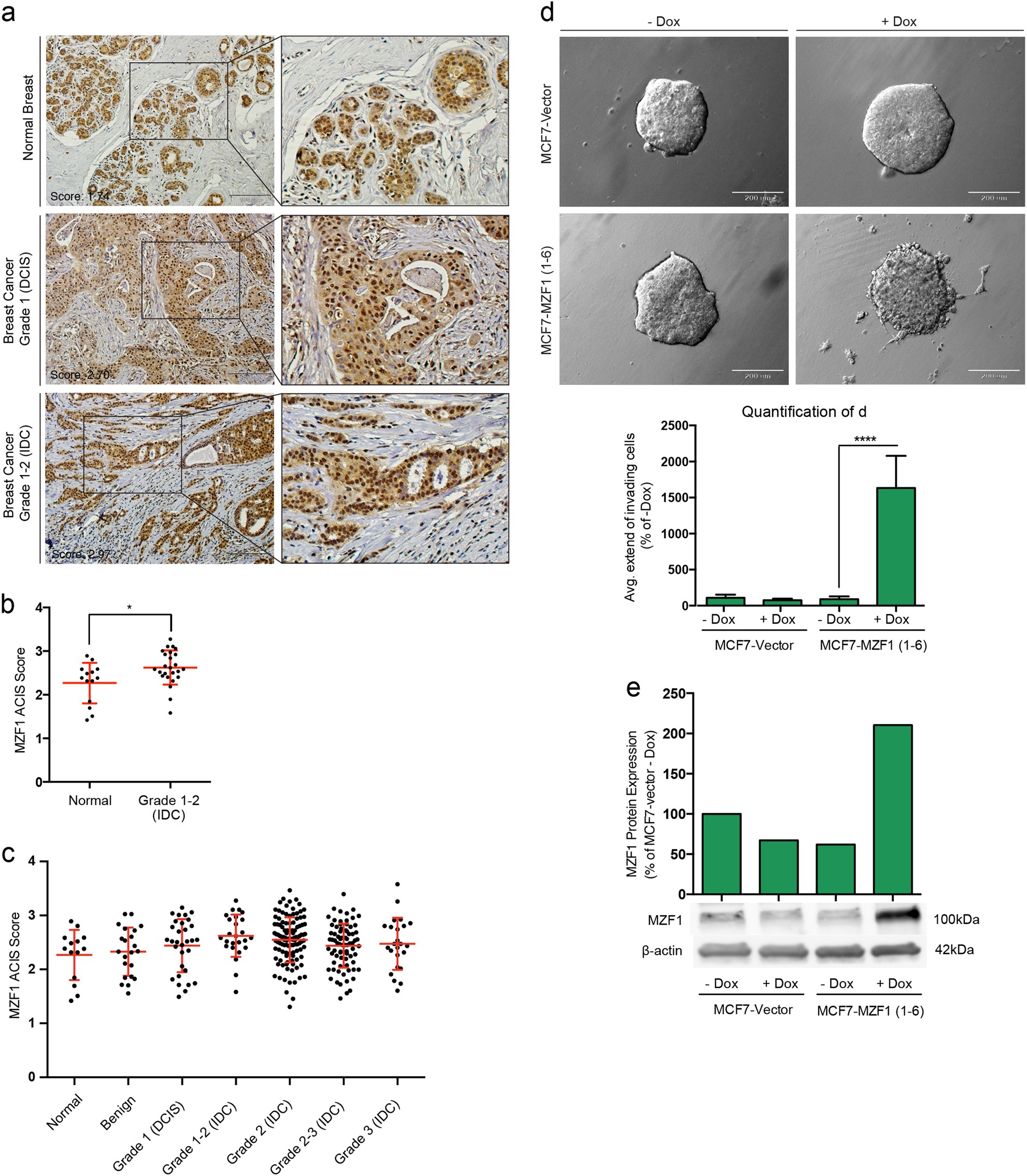
Fig. 1: MZF1 expression is increased in primary breast cancer samples and its expression induces cancer cell invasion in poorly invasive breast cancer cells.

a Examples of IHC staining of MZF1 (brown) in normal breast (upper panel), grade 1 breast cancer tissue (DCIS; middle panel), grade 1–2 breast cancer tissue (lower panel). Sections were counterstained with hematoxylin (blue) and images were taken with 20× magnification. b Association of MZF1 protein expression with tumor grade in primary breast cancer samples in TMAs including 321 primary samples of normal and breast cancer tissue. TMAs were analyzed by ACIS-assisted quantitative IHC and ACIS scores of duplicate cores were averaged and plotted against the breast cancer grade. The statistical difference in MZF1 expression between Normal and Grade 1–2 (IDC) is indicated by a * implicating a p-value < 0.05 according to a Mann–Whitney test. Mean values +/− SD is marked in red. c MZF1 expression in normal, benign and primary breast tumors of grade 1–3 from the same TMAs as in (b). d Invasion of MCF7 cells stably transfected with a doxycycline-inducible expression vector containing MZF1 (MCF7-MZF1 1–6) or an empty vector (MCF7-vector) in 3D Matrigel in the absence (−Dox) or presence of doxycyline (+Dox). Images were taken with 10x magnification. Quantification of the average extend of outgrowth in (d) was done using ImageJ. For each of 4 spheres per treatment, the 10 greatest distances traveled by invading cells were estimated and a mean outgrowth was calculated for each treatment. Data presented is an average of 2 independent experiments and as % of non-induced control (−Dox) and the comparison of −Dox and +Dox in MCF7-MZF1 1–6 cells is assigned with **** indicating p < 0.0001 in a Welch’s t-test. e Immunoblot analysis of MZF1 expression in MCF7-vector and MCF7-MZF1 1-6 (+Dox) and without (−Dox) doxycycline. β-actin was used as a control of equal loading. The immunoblot from a single control experiment was quantified using ImageJ, normalized to β-actin and presented as % of MCF7-vector −Dox