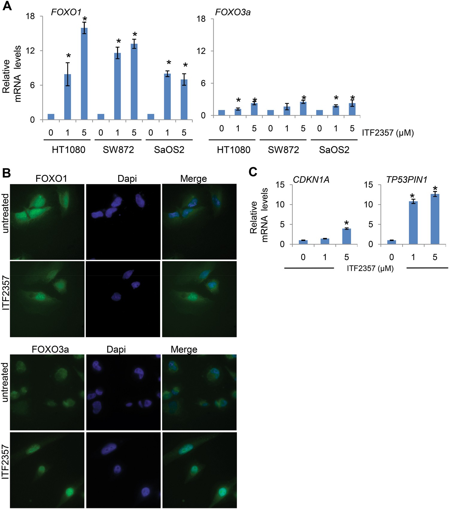
Fig. 4: ITF2357 induces FOXOs protein expression and transcriptional activity.

a Analysis of FOXO1 and FOXO3 mRNA expression evaluated by qRT-PCR in the indicated cell lines treated for 24 h with 1 and 5 μM ITF2357. b Representative images of immunofluorescence for FOXO1 and FOXO3 proteins in HT1080 cells after treatment with 1 μM ITF2357. c qRT-PCR analysis of the indicated mRNA expression in HT1080 cells treated for 24 h with 1 and 5 μM ITF2357. a, c Results are presented as the mean ± SEM of two independent experiments. p values were calculated between untreated and treated cells, *p < 0.05