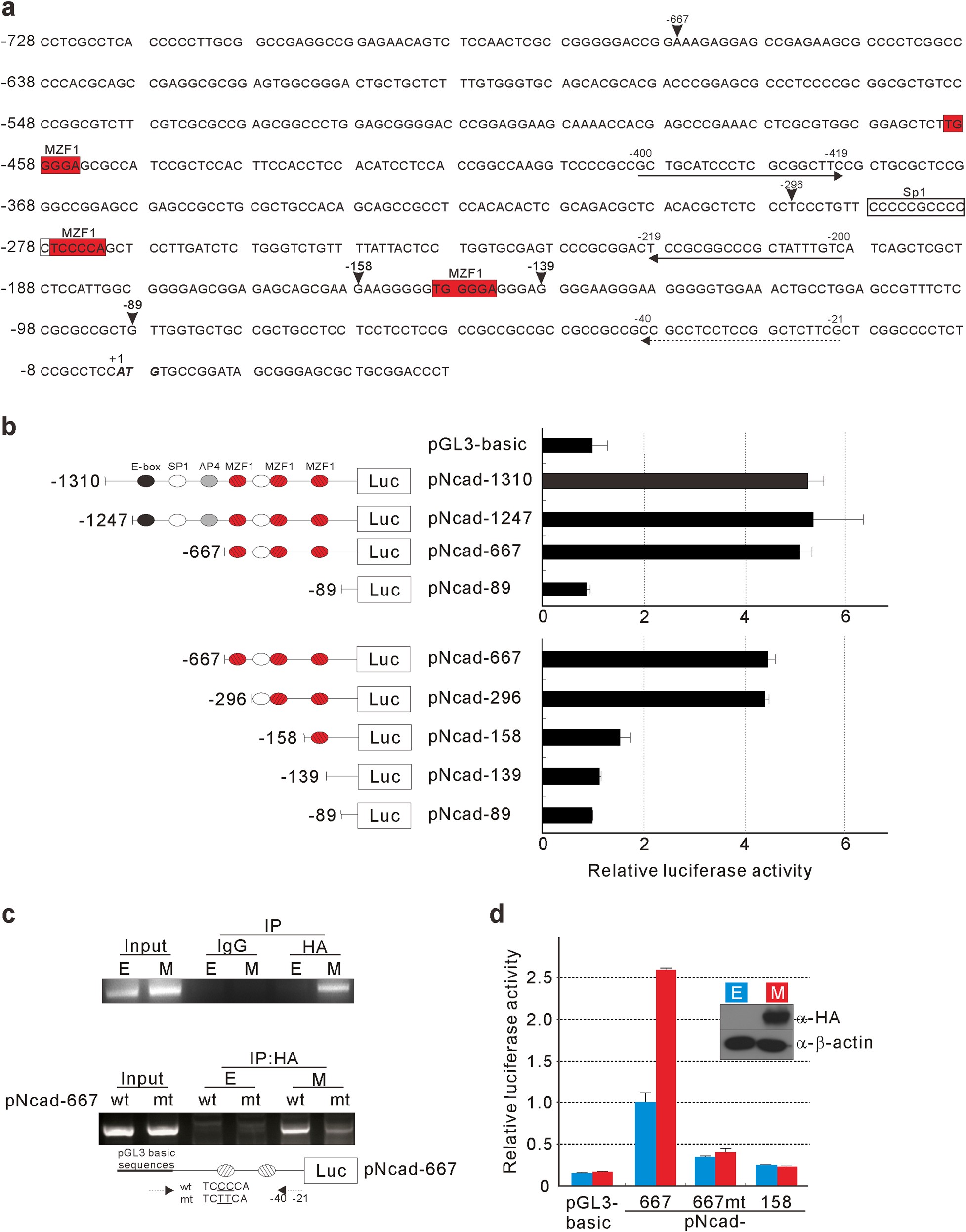
Fig. 1: Identification of MZF1 as an N-cadherin transcription factor.

a Nucleotide sequences of the 5′-flanking region and exon 1 of the human N-cadherin gene31. The ATG start codon is shown in bold, italicized font and is designated as +1. The arrowheads indicate the nucleotides at which various deletion constructs of the N-cadherin promoter were created. Putative binding sites for MZF1 are shown in red boxes. b N-cadherin promoter activity analysis. HCE4 cells were transiently transfected with pNcad-1310 or its 5′-serial deletion constructs. Normalized luciferase activities are shown as mean ± SD of triplicate samples and are expressed as fold-increase relative to the luciferase activity from pGL3-basic. E-box, SP1, AP4, and MZF1-binding sites are shown. c Chromatin immunoprecipitation (ChIP) analysis of MZF1 binding to the N-cadherin promoter. HCE4 cells were transfected with pSG5-HA (E) or pSG5-HA-MZF1 (M); chromatin was immunoprecipitated with the indicated antibodies (top). The sequences of the forward (−400 to −419) and reverse (−219 to −200) primers for ChIP analysis are underlined and indicated with an arrow in (a). Sequences in the distal MZF1-binding site, TCCCCA (wt), were mutated into TCTTCA (mt) by site-directed mutagenesis of pNcad-667. Cells were cotransfected with either pSG5-HA-MZF1 and pNcad-667wt or pSG5-HA-MZF1 and pNcad-667mt; chromatin was immunoprecipitated with the indicated antibodies (bottom). The sequences of the reverse (−21 to −40) primer for ChIP analysis are underlined and indicated with a dashed arrow in (a). The sequences of the forward primer are present in pGL3 basic. d Effect of exogenous MZF1 on N-cadherin promoter activity. HCE4 cells were cotransfected with pGL3-basic, pNcad-667, pNcad-667mt, or pNcad-158 plus either pSG5-HA (E) or pSG5-HA-MZF1 (M). Western blot analysis of exogenous HA-tagged MZF1 expression is shown in the inset. Normalized luciferase activities are shown as mean ± SD of triplicate samples and are shown as fold-increase or fold-decrease relative to the activity measured in cells cotransfected with pNcad-667 and pSG5-HA