Fig. 3: Deregulated UBE2C-autophagy repression axis in NSCLC.
From: Deregulation of UBE2C-mediated autophagy repression aggravates NSCLC progression

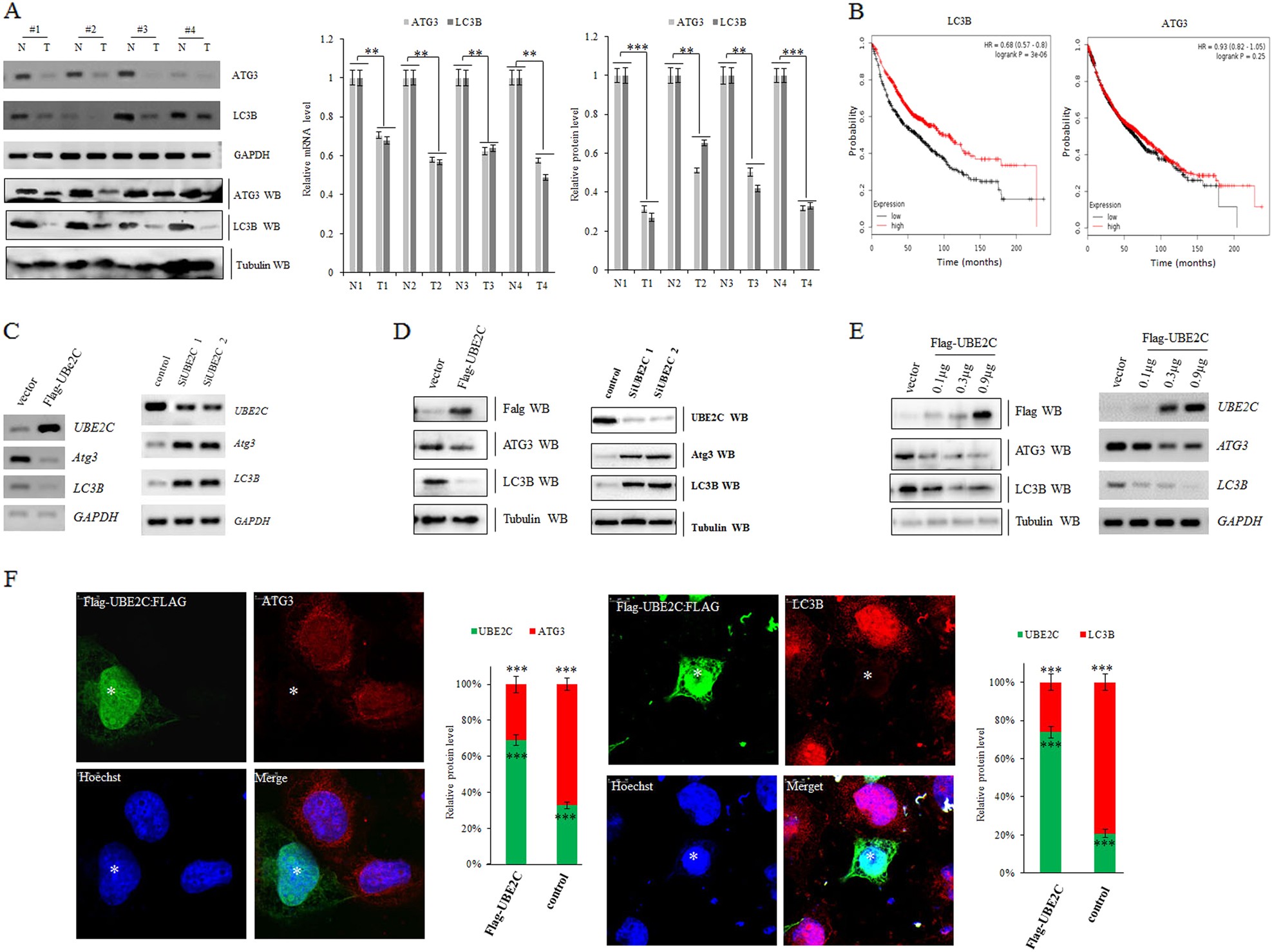
a RT-PCR and immunoblotting analysis of the endogenous mRNA levels of ATG3 and LC3B in human lung cancers relative to paired normal lung tissues with densitometric quantitation. GAPDH/α-Tubulin was amplified/loaded in parallel as inner control. N and T represent normal and tumor specimens separately. b Kaplan−Meier overall survival (OS) curves of LC3B (left, n = 1926, P = 3E-06 by log-rank test for significance) and ATG3 (left, n = 1926, P = 0.25 by log-rank test for significance). c, d RT-PCR and immunoblotting analysis showing that forced expression of UBE2C repressed ATG3 and LC3B at both transcription (c) and protein levels (d) while depletion of UBE2C derepressed both in A549 cells. e Overexpressing UBE2C dose-dependently repressed ATG3 and LC3B at both mRNA and protein levels in A549 cells. f Immunofluorescent staining of UBE2C and autophagy markers further confirmed that forced expression of UBE2C reduced ATG3 and LC3B levels in A549 cells. **P < 0.001, ***P < 0.0001 by Student’s t test