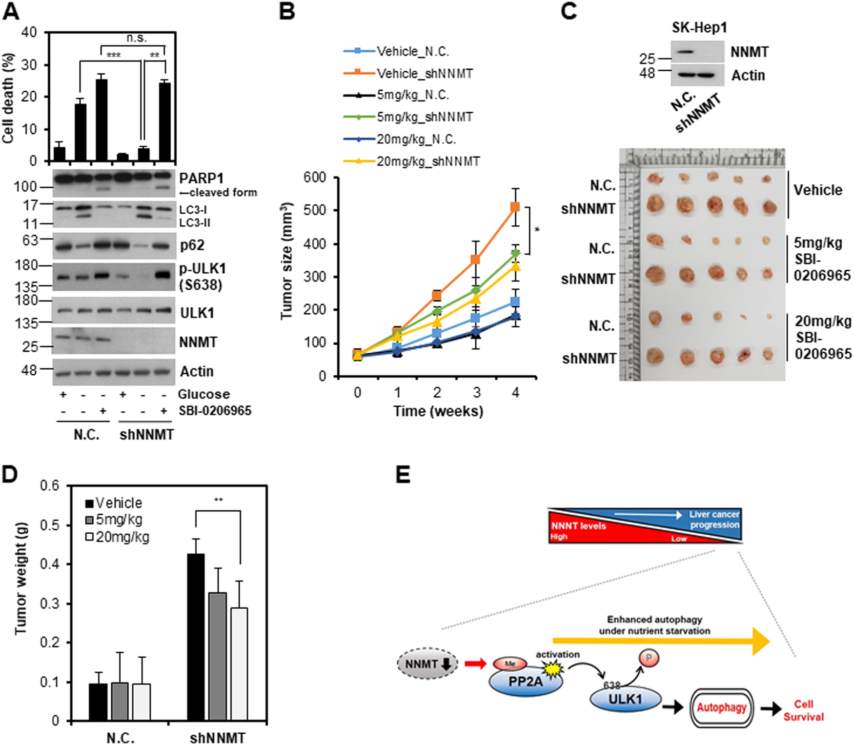
Fig. 6: Liver cancer cells with NNMT knockdown exhibit increased sensitivity to autophagy inhibitor.

a SNU-449-N.C. and SNU-449-shNNMT cells were pretreated with or without 10 µM SBI-0206965 for 12 h and/or subjected to glucose starvation for an additional 36 h. Cell death was assessed with a trypan blue assay (upper), and western blotting analysis of the indicated proteins was performed (lower). Each histogram bar represents the mean ± SD of three independent experiments (**p < 0.01, ***p < 0.001, n.s. not significant). b–d SK-Hep-1-N.C. and SK-Hep-1-shNNMT cells (1 × 107) were injected subcutaneously into mice. After 14 days, mice with a tumor size >50 mm3 were randomized blindly (n = 5 for each treatment group). Vehicle or SBI-0206965 (5 or 20 mg/kg) was then injected intraperitoneally into mice three times a week for 4 weeks. b Tumor sizes were measured in five mice each week after the injection of cells, and the presented value represents the tumor volume mean ± SD (*p < 0.05). c Tumors were collected from the sacrificed mice 6 weeks after tumor cell injection, and tumor size in each group was compared. d Tumor weights were measured after mice were sacrificed, and each tumor weight value represents the mean ± SD (**p < 0.01). e Schematic diagram of autophagy regulation by NNMT in liver cancer progression