Fig. 2: Aneuploidy causes cell cycle- and stress-related transcriptional changes.
From: Chromosomal instability-induced senescence potentiates cell non-autonomous tumourigenic effects

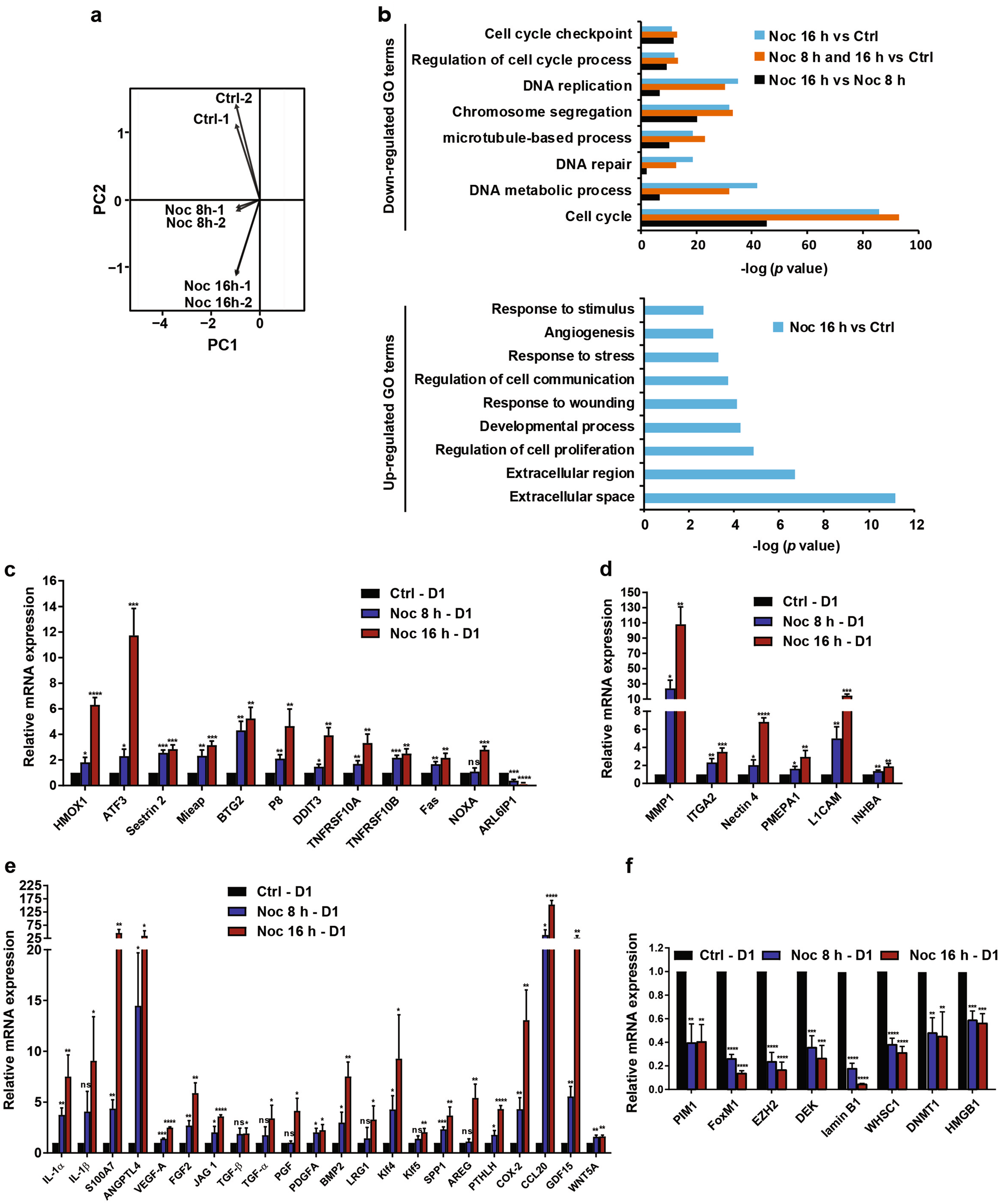
a, b RPE-1 cells were treated as per Fig. 1a and subjected to RNA-sequencing (RNA-seq) analysis. (a) PCA (principle component analysis) plot and (b) GO (Gene Ontology) analysis. Downregulated GO terms in (b) indicate enrichment within aneuploid cells induced by Noc 8 h and 16 h treatments. Upregulated GO terms in (b) depict enrichment within Noc 16 h-induced aneuploid cells. GO terms with Benjamini P-value < 0.05 were considered to be significant. The x-axis in (b) indicates − log (Benjamini P-value). n = 2. c–f Validation of hits from RNA-seq by qRT-PCR analysis. Plots show fold changes of mRNA expression of (c) stress-related genes, (d) migration-related genes, (e) pro-inflammatory factors, and (f) transcription and chromatin-remodelling factors. mRNA levels were normalised to GAPDH. D1 represents 1 day after mitotic shake-off. All data are expressed as mean ± SD of three independent experiments. *P < 0.05, **P < 0.01, ***P < 0.001, ****P < 0.0001. NS not significant by Student’s t-test