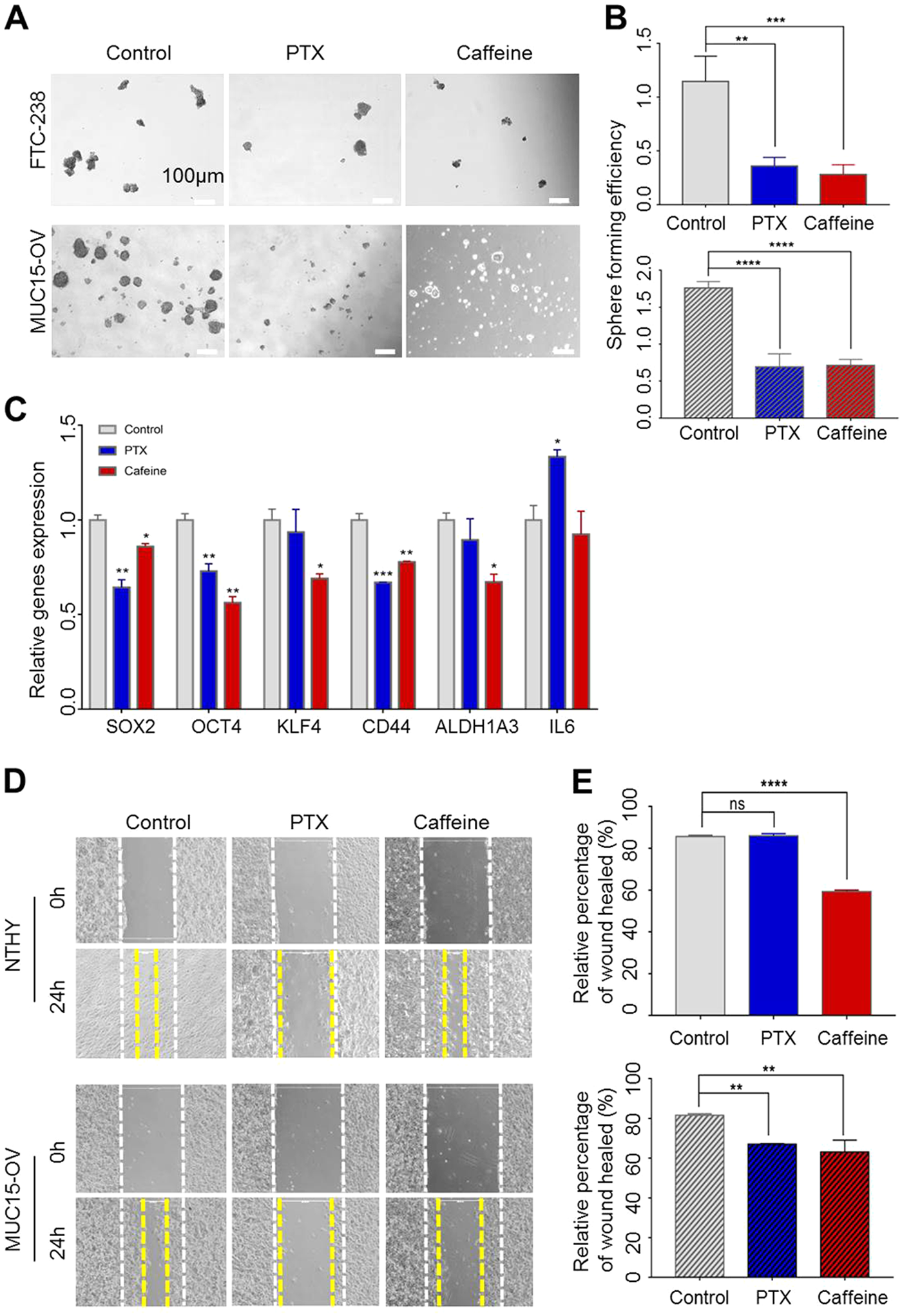
Fig. 5: GPCR-cAMP pathway regulates motility and migration of thyroid cancer cells.

a, b Sphere formation ability of cell lines express MUC15, MUC15 overexpression cell and FTC-238, are reduced after treated with PTX (200 ng/ml) and Caffeine (1 mM). c The expression level of stem cell and cancer stem cell in MUC15 overexpression cell were determined by RT-qPCR. d, e The migration of Nthy-ori cell and MUC15 overexpression cell after treated with PTX (200 ng/ml) and caffeine (1 mM)