Fig. 6: Phosphorylation of p53 on Ser392 is required for p53 activation upon glutamine deprivation.
From: IKKβ activates p53 to promote cancer cell adaptation to glutamine deprivation

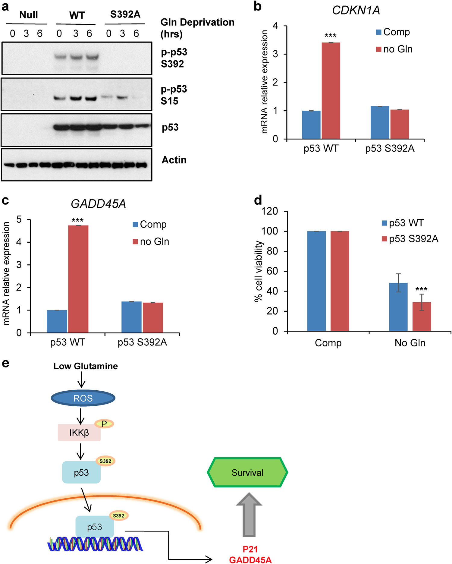
a Western blot analysis of p53-null PC3 cells and PC3 cells transiently expressing wild-type p53 (WT) or Flag-p53 S392A cultured in glutamine-free medium for 0, 3, and 6 h. Cell lysate was collected for immunoblotting with the indicated antibodies. b, c PC3 transiently expressing wild-type p53 (WT) or Flag-p53 S392A were cultured in glutamine-free medium for 6 h. mRNA was extracted, and expression of p53-target genes was determined using qPCR. d PC3 transiently expressing p53 WT or Flag-p53 S392A were cultured in glutamine-free medium for 48 h. Cell viability was assessed using trypan blue exclusion assay at time 0 or 48 h of glutamine deprivation. e Schematic showing molecular mechanism by which cells survive glutamine deprivation via the suggested IKKβ–p53 signaling axis. b, c, and d represent means ± s.d. of triplicates from three independent experiments (*p < 0.05, **p < 0.01, ***p < 0.001 using Student’s t-test)