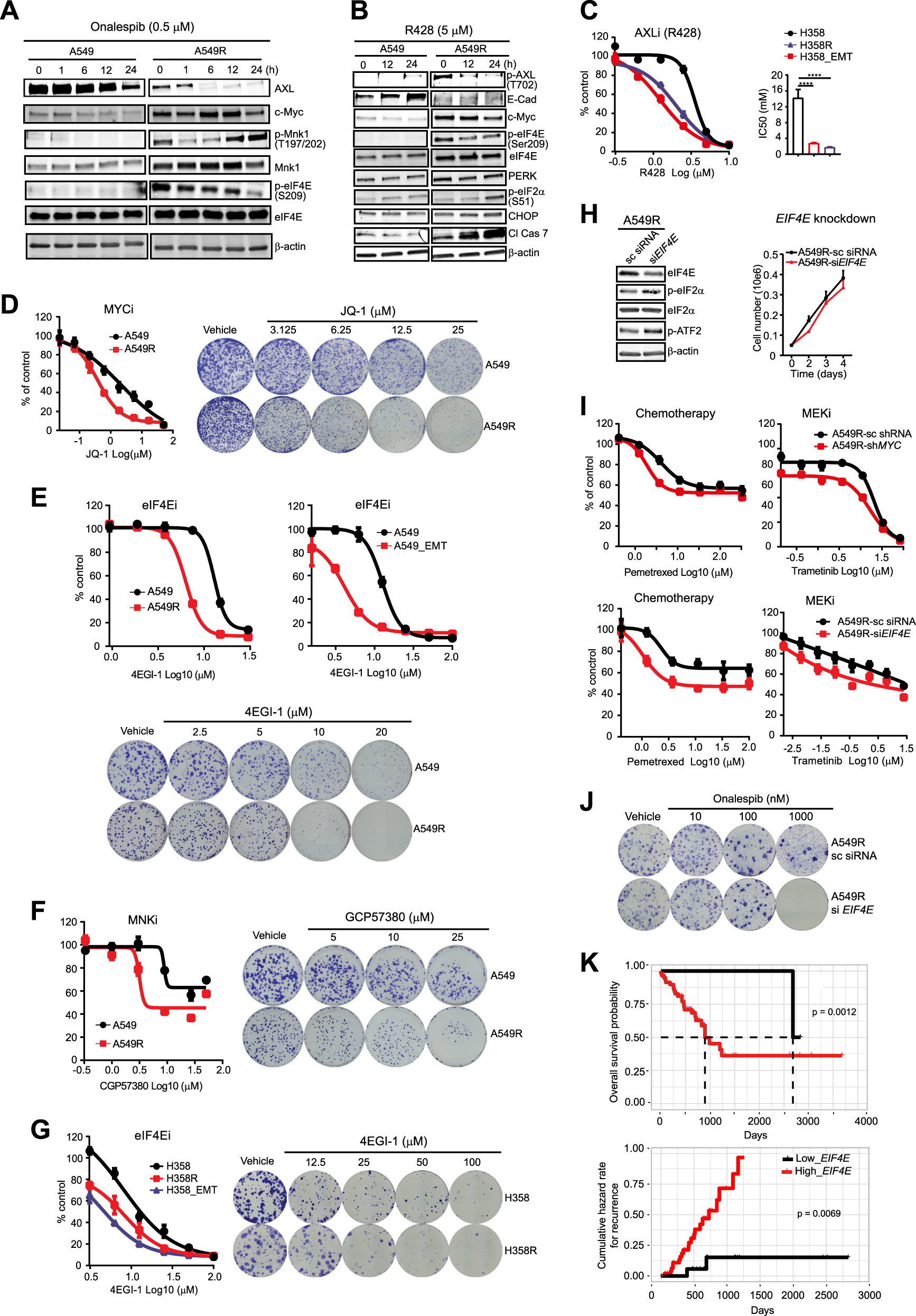
Fig. 2: Hyperactive AXL/MYC/eIF4E defines drug-resistant KRAS-mutant lung cancer cells.

a, b Immunoblots of A549 and A549R cells treated with onalespib (a) or R428 (b) for the indicated time. c–g Dose–response curves to R428 (c), JQ-1 (d), 4EGI-1 (e, g), and CGP57380 (f) assayed on resistant (A549R, A549_EMT, H358R, H358_EMT) and parental (A549, H358) cells. Representative results of clonogenic assays are shown to the right. h Immunoblots of A549R cells transfected with EIF4E-specific and control siRNAs. Growth curves of the transfected cells are shown to the right. i Dose–response curves to pemetrexed (MTA) and trametinib determined in A549R cells transfected with MYC- or EIF4E-specific and control shRNAs or siRNAs. j Clonogenic assay of A549R cells expressing EIF4E-specific or control siRNAs after treatment with the indicated doses of onalespib. k Kaplan–Meier analysis of a TCGA cohort of patients with KRAS-mutant lung cancer. Stratification of patients into high_ EIF4E (in red) and low_ EIF4E (in black) is based on the optimal cutoff value of EIF4E transcripts across all patients by using the surv_cutpoint function in R “maxstat” package. Overall survival curves and cumulative hazard rates were analyzed and plotted by using R “survival” and “survminer” packages. The p value is calculated using the log-rank test