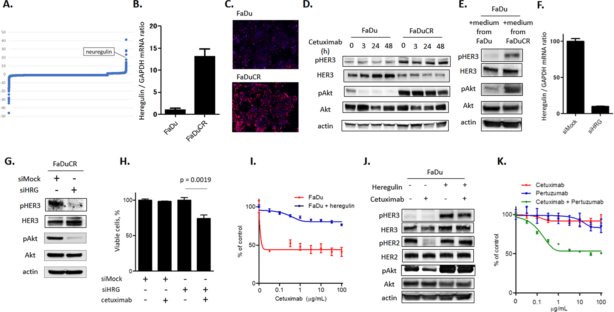
Fig. 2: Heregulin-dependent HER3-Akt signaling activation causes cetuximab resistance in FaDuCR cells.

a Comprehensive transcriptome analysis to evaluate alterations in FaDuCR cells relative to those in FaDu cells. X-axis: genomes. Y-axis: fold-change in gene expression in FaDuCR compared with that in FaDu. b mRNA was obtained from FaDu and FaDuCR cells and heregulin mRNA expression was quantitatively analyzed by PCR with GAPDH normalization (mean ± SD of three independent experiments). c Heregulin mRNA was revealed by in situ hybridization for FaDu and FaDuCR cells. d FaDu or FaDuCR cells were treated with 10 ng mL−1 cetuximab for up to 48 h and probed for the indicated proteins. e Culture medium of FaDu cells and FaDuCR cells was harvested and exposed to FaDu cells for 1 h. These cells were harvested and probed for the indicated proteins. f FaDuCR cells were transiently transfected with siRNAs targeting heregulin (HRG) or mock control. Heregulin mRNA expression was quantitatively analyzed by PCR with GAPDH normalization (mean ± SD of three independent experiments). g FaDuCR cells were transiently transfected with siRNAs targeting HRG or mock and probed for the indicated proteins. h FaDuCR cells were transiently transfected with siRNAs targeting HRG or mock and treated with 10 ng mL−1 cetuximab for 72 h. Cell viability was evaluated using the CellTiter-Glo assay and is shown relative to that of untreated control cells (mean ± SD of six independent experiments). i FaDu cells were treated with the indicated cetuximab concentrations for 5 d in the presence of 50 ng mL−1 heregulin in the culture medium. Cell viability was evaluated using the CellTiter-Glo assay and is shown relative to that of untreated control cells (mean ± SD of six independent experiments). j FaDu cells were treated with or without 10 ng mL−1 cetuximab in the presence or absence of 50 ng mL−1 heregulin in the culture medium for 1 h and probed for the indicated proteins. k FaDuCR cells were treated with the indicated concentrations of cetuximab, pertuzumab, and both drug combination for 5 d. Cell viability was evaluated using the CellTiter-Glo assay and is shown relative to that of untreated control cells (mean ± SD of six independent experiments)