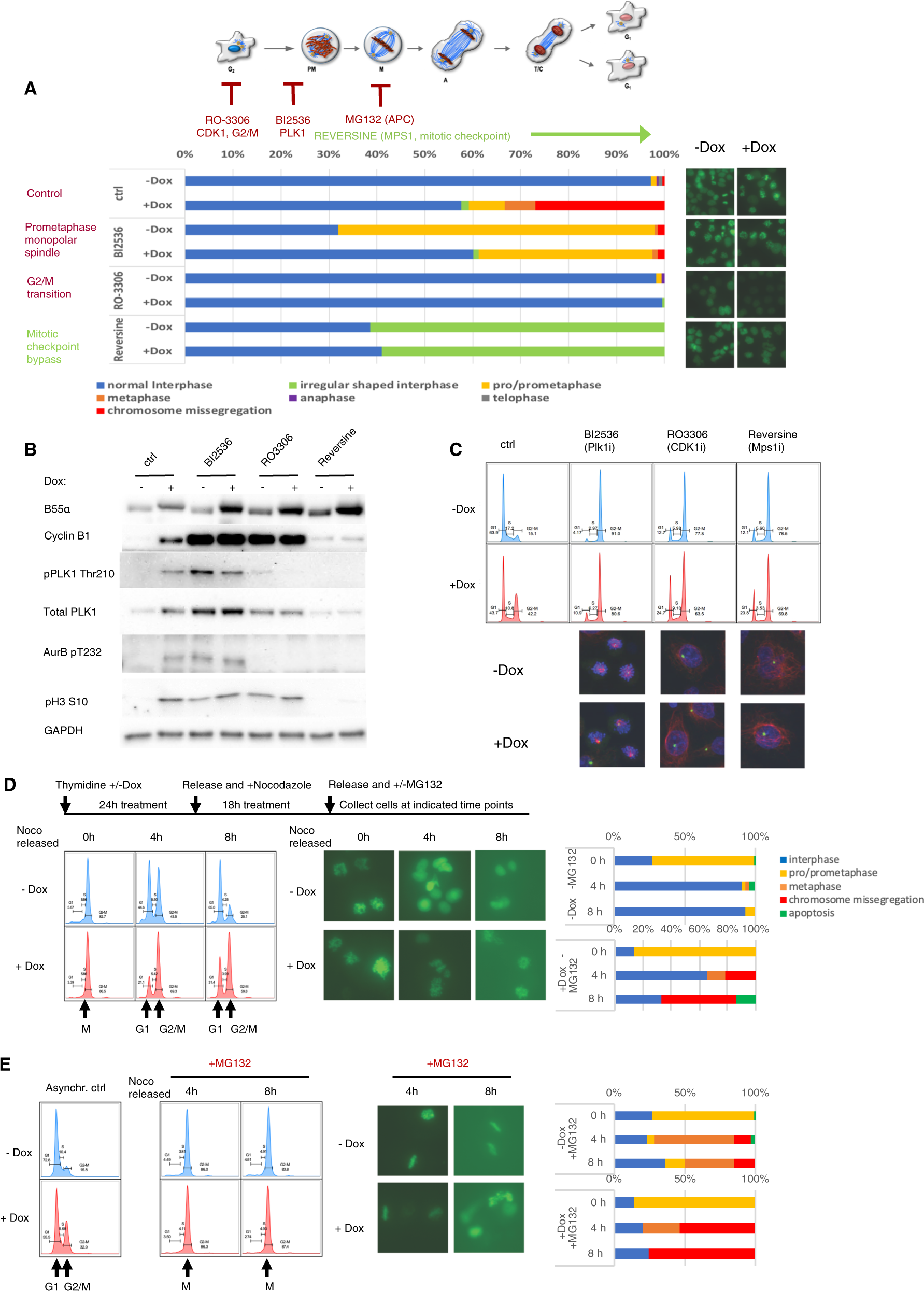
Fig. 7: Pharmacological inhibition of the G2/M transition, centrosomal separation, cyclin B degradation or metaphase checkpoint activation in B55α reconstituted cells indicate that dephosphorylation of mitotic substrates leads to centrosomal amplification and/or weakening, causing its disruption following extended checkpoints.

a (right panels) Images were taken after 20 h treatment of BI2536, RO-3306 or reversine, respectively, on thymidine synchronized DU145-iB55α-EGFP-H2B cells with or without Dox treatment, as the timeline scheme shown in upper left panel. Cells were counted and scored to the specified categories according to their chromatin state (Histone H2B-EGFP) (lower left panel) Lens: ×20. b Western blot analysis of cell lysates prepared from cells treated as in Fig. 7a. c DNA content was determined in cells treated as in Fig. 7a by PI/FACS analysis (upper panel) and immunofluorescence staining with DAPI, CDK5RAP2 and acetylated-α-tubulin (lower panel). d, e As shown in the timeline scheme, thymidine-nocodazole synchronized DU145-iB55α-EGFP-H2B cells treated (d) without or (e) with Dox were treated with 10 µM MG132 and images were taken at 0, 4, and 8 h respectively after treatment (middle panels). Lens: ×20. Chromatin states were scored via EGFP-H2B microscopic visualization, counted and represented as bar graphs (right panels). Cells collected at indicated times were also analyzed with PI/FACS (left panel).